(香港文匯報 記者 吳健怡)香港銳意打造為智慧城市,特區政府亦透過科技提升施政效率,以及便利市民的生活。特區政府資訊科技總監辦公室昨日起,在「香港國際創科展」設置「智慧香港展館」,展示政府逾百項創新成果,如何令市民的生活更便捷、舒適,其中一台像直立式吸塵機大小的「領路機械人」首次亮相,它是視障人士的「良伴」,有它在左右,視障人士出門不再怕碰壁或迷路。衞生署使用AI技術引入「聊天機械人」,以辨識來電者有否自殺傾向或情緒問題,及時提供支援。這些科技令政府的服務充滿溫度。
由特區政府與香港貿發局合辦的首屆「香港國際創科展(InnoEX)」,連同貿發局的香港春季電子產品展和香港國際春季燈飾展,實體展昨日起一連四天共同於香港會展舉行,共吸引逾3,000家來自香港、內地、亞洲、歐美等20個國家和地區的展商參與。
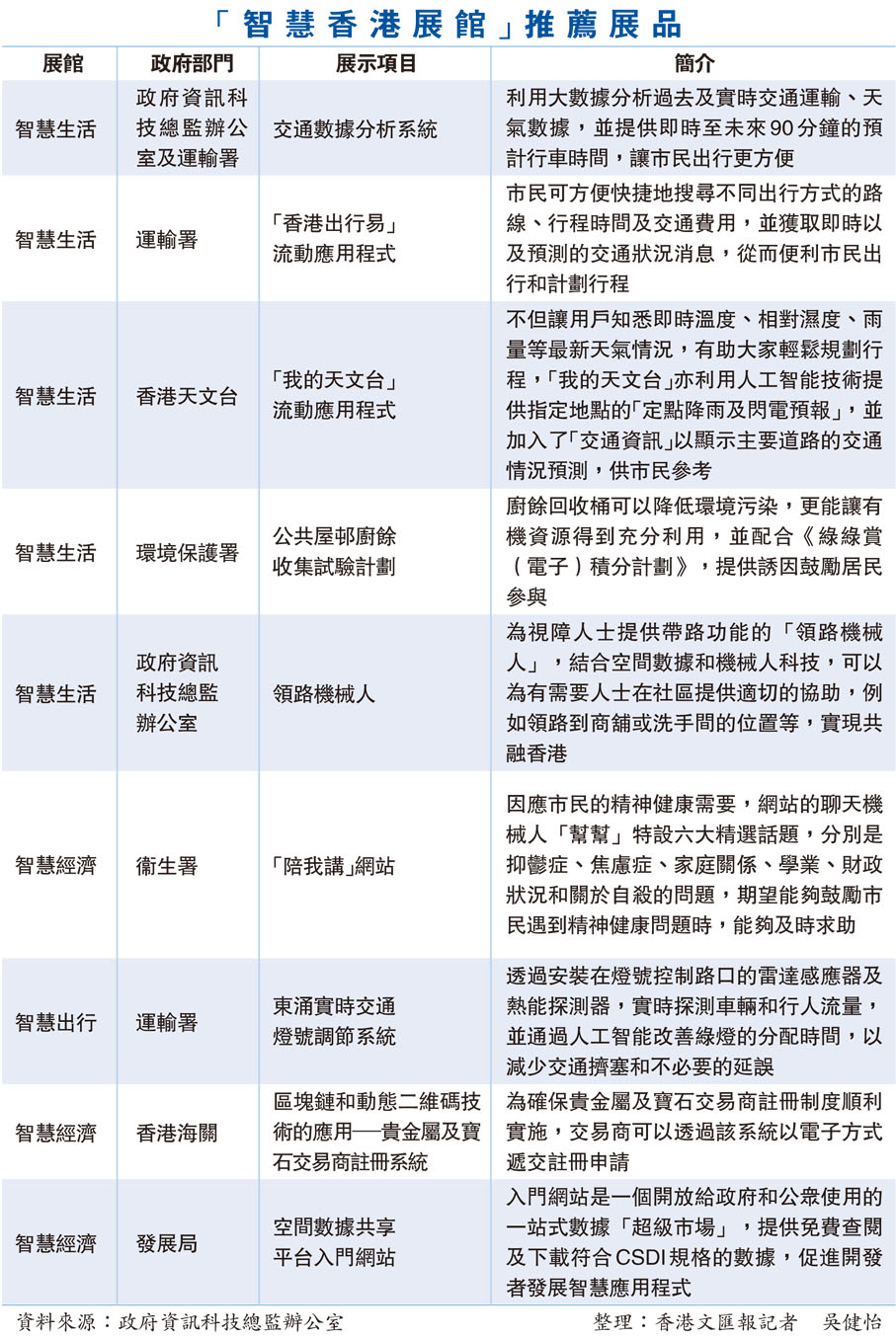
在是次展覽中,資科辦的「智慧香港展館」展示了各政府部門的創意和創新。該館涵蓋「智慧生活」、「智慧出行」、「智慧環境」、「智慧市民」、「智慧政府」以及「智慧經濟」六大展區,展出超過100項創新科技項目。除了不同政府部門的創新成果外,還展出包括「香港資訊及通訊科技獎」、「『創客中國』國際中小企業創新創業大賽—香港分站賽」及「開放數據創新應用比賽」三大比賽的得獎作品。
解決引導徑導盲犬不足之處
其中,由資科辦資助、香港失明人協進會和博歌科技合作的「領路機械人」首次亮相,並讓參觀人士可以即場互動體驗。博歌科技負責人劉先生昨日向香港文匯報表示,視障人士平日外出,大多依靠地面鋪設的凹凸紋引導徑、依靠其他人或導盲犬帶領,但當視障人士到商場購物時,很多商場並不具備引導徑的功能,一些食肆亦不准導盲犬進入,而「領路機械人」正可以解決他們的困擾。
該款機械人具備自動導航、壁障功能等,用途廣泛,並能夠有效為需要人士提供帶路服務。劉先生介紹,使用者首先利用引路機械人手機端,預設召喚功能,「領路機械人」就會到指定地點迎接使用者。它噴風的設計可讓用家清楚意識到扶手位置,方便用家捉緊機械人同行。
機械人鐳射感應器還可以偵測用家使用的狀況。當機械人接收到反饋訊息,就會作出適時反應,「現階段我們已有四位視障人士進行過測試,都覺得這個機械人可以方便他們生活。」
讓視障者享受自在社交生活
現場為市民示範如何應用「領路機械人」的視障人士周先生,在示範中,當機械人前方遇到障礙物時,就會提醒他注意並提前避開障礙物,以及提示周先生與目的地的距離。他坦言,視障人士經常因為外出不方便而不想出街及與人接觸,有時導盲犬亦不便到一些場合,但「領路機械人」讓視障人士享受自在的社交生活,「不需要依賴他人的幫助,亦都可以令我們外出更加安全和方便。」
香港失明人協進會總幹事高碧姬期望,在香港國際創科展結束後,可以與發展局合作,利用空間數據共用平台提供的數據,加入空間數據應用,在不同場所進行測試,以及與不同的商場進行合作,可以為更多有需要人士提供出行便利。
聊天機械人辨識來電者心理
衞生署「陪我講」網站也為有情緒支援需要的市民提供窩心服務。該網站引入聊天機械人「幫幫」,它特設六大精選話題,分別是抑鬱症、焦慮症、家庭關係、學業、財政狀況和關於自殺的問題,能透過與來電者聊天,識別對方有否情緒問題,甚至自殺傾向,以鼓勵市民遇到精神健康問題時能夠及時求助。
智能回收桶收廚餘儲分換禮品
為配合今年即將推行的垃圾都市固體廢物徵費措施,環境保護署由去年開始推出「公共屋邨廚餘收集試驗計劃」,成效顯著,擬推廣至全港的屋邨。該署昨日在創科展上介紹一款智能回收桶,它能消除異味,更有儲積分功能,市民只要掃一掃二維碼便能累積積分,換領禮品。
去年10月開始,環保署開展為期18個月的「公共屋邨廚餘收集試驗計劃」,首先在5個公共屋邨共約30座樓宇陸續設置智能回收桶收集廚餘,收集到的廚餘會運往O·PARK1處理,將其轉化為能源和堆肥。環保署表示,涉及的公共屋邨中接近四成的市民參與計劃,並有約20%的市民每天持之以恒使用智能回收桶。
環保署昨日展示了智能回收桶的操作。市民首先用「綠綠賞」手機應用程式或者積分卡啟動智能廚餘機,並掃描「回收二維碼」。當頂門打開,就可以把廚餘倒進智能廚餘機。該回收桶設有除味裝置,市民並不會聞到異味。在回收完成後,積分會自動存入「綠綠賞」賬戶,方便市民儲分換禮品。
環保署期望逐步擴大廚餘收集網絡,提供誘因鼓勵居民參與,提升處理廚餘的能力,包括持續發展廚餘的各項回收基建,以及在適當的污水處理設施推行廚餘與污泥共厭氧消化技術,將廚餘循環再造成可再生能源,藉以減少溫室氣體的排放,逐步實現碳中和。
外商來港參展 冀發掘更多商機
有參加「香港國際創科展(InnoEX)」的海外參展代表表示,他們是看準內地市場於珠海創辦科技公司,期望透過到港參展發掘更多商機。有參展的內地學府則希望能深化與本港大學研究交流,更希望將研發成果推廣至東盟和「一帶一路」沿線國家。
重視內地市場 一天培訓1300學生
參展者之一、來自法國的Alexis Huille是珠海虎江科技聯合創辦人及首席執行官。他介紹,公司致力為零售、娛樂、社交等應用場景帶來沉浸式虛擬現實服務,向醫療、工業、文旅、體育等行業提供定制化XR(延展實境)解決方案,包括研發了虛擬實境急救培訓系統,以及用於培訓醫護人員的「虛擬病房」,有關系統在香港的大學亦有採用,「學員們可透過VR裝置進行實時操作,只要用上一兩次就可記住(醫護)步驟,比起觀看影片高效得多。」
Alexis提到,其公司在珠海、佛山、香港均設有辦公室,希望能抓緊創科與市場機遇,「我們視內地為主要市場,一來人口很多,市場很大,而且這裏採納科技的速度比歐美更快。」
他舉例說,公司上周於佛山的一項培訓項目,短短一天就培訓了1,300名學生,「而這不過是一個點,我們可培訓數以十萬人計。」他希望藉是次展覽科技,進一步對外介紹公司產品,開拓更多商機。
內地學府盼與「一帶一路」東盟合作
另一參展單位、華僑大學科學技術研究處副處長楊樺表示,該校與香港關係密切,在學港生有約3,000人,希望能在科研技術層面再加深聯繫,所以今次帶來三個項目,藉展覽推廣及爭取合作。其中一項為面向海外青少年的AI中文教育機器人,去年12月共400台機器人順利通過菲律賓華教中心的運行測試,並開始分配給菲律賓全境的華校,「如果要學習東南亞語言的話,這也是可以(訂製)的。」
她認為,香港具國際化優勢,今次參展不單能面向香港,更希望開展到「一帶一路」、東盟等更多地區,增加合作機會。該校科學技術研究處副科長黃少華也表示,展覽匯聚不同專業人才,「跨界交融是目前的發展趨勢,這類展覽為大家帶來推廣渠道」,激發更多可能。
華僑大學董事會香港辦事處主任蔡錦鐘補充,是次參展也能展示不同研究成果,同時了解香港各大學的產學研成果,及兩地大學如何增加人才對接。
是次展覽亦為香港科研機構提供「走出去」的可能性,InnoHK平台之一的「醫衞大數據深析實驗室」是次展出一套可用於智能手機的實時人工智能健康檢查系統,「病人可以將自己手機做聽診器,聽心肺聲音,資料則可助醫生遙距診症,」該實驗室首席科學家何永基介紹,該系統目前處於測試階段,準確率達九成以上,已符合大部分的應用場景。
他形容是次展覽人流理想,「剛開幕的一個多小時,已經有三四個有可能合作的夥伴到來交流,期望餘下幾日可以跟更多不同界別人士接觸。」
(來源:香港文匯報A04:要聞 2023/04/13)
