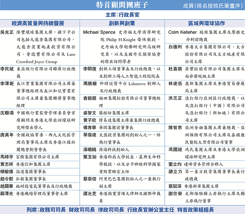
香港文匯報報道,香港特區政府昨日公布成立特首顧問團,由行政長官擔任主席並委任34名成員。顧問團是一個高層次的諮詢組織,就香港的策略性發展為行政長官提供意見,以把握國家和全球的發展機遇,34名成員來自工商科技界以及專家、學者等,按三大方向分組,即「經濟高質量與持續發展」、「創新與創業」及「區域與環球協作」(見表),以更聚焦和深入的交流。
特區政府表示,建基於香港在「一國兩制」原則下的獨特優勢和固有的穩健根基,政府將會全力帶領香港拚經濟、拚發展,並充分把握創新科技、融入國家發展大局,以及深化區域與環球協作所帶來的強大發展動能。香港正值疫後全面復常的路上,並作為聯通世界和國家最重要門戶,積極回歸國際舞台,成立顧問團可謂尤其適時及重要。
行政長官李家超讚揚顧問團成員均為各自領域的翹楚和卓越領袖,以及國際間享負盛名的學和專家。「他們絕對適合就香港長遠的策略性發展向我提供精闢見解和睿智建議。……我期待在未來幾年與顧問團成員緊密合作。」
顧問團首屆任期即時生效,至2025年6月30日止。
(來源:香港文匯報A09:港聞 2023/03/18)
編輯:青藍
關鍵詞:特首顧問團顧問團
評論
查看更多評論>>
加載中……
