(香港文匯報記者 海巖 北京報道)內地金融智庫中國金融四十人研究院25日發表《粵港澳大灣區數字金融的發展機遇、挑戰與前景》報告提出,展望未來,數字金融在助力大灣區進一步融合發展方面具有良好的前景。報告建議,在大灣區加強支撐數字人民幣走出去的新型基礎設施建設和頂層設計,提供更多數字人民幣跨境支付應用場景,將香港定位為中國最重要的國際金融中心,建設成全世界最重要的人民幣金融中心。
這份報告在中國金融四十人論壇和中國金融四十人研究院聯合主辦的明珠灣金融峰會(2023)上正式發布,為中國金融四十人研究院的課題研究成果,北京大學數字金融研究中心主任黃益平、副主任沈艷等為課題負責人。明珠灣金融峰會(2023)在廣州市南沙區召開。
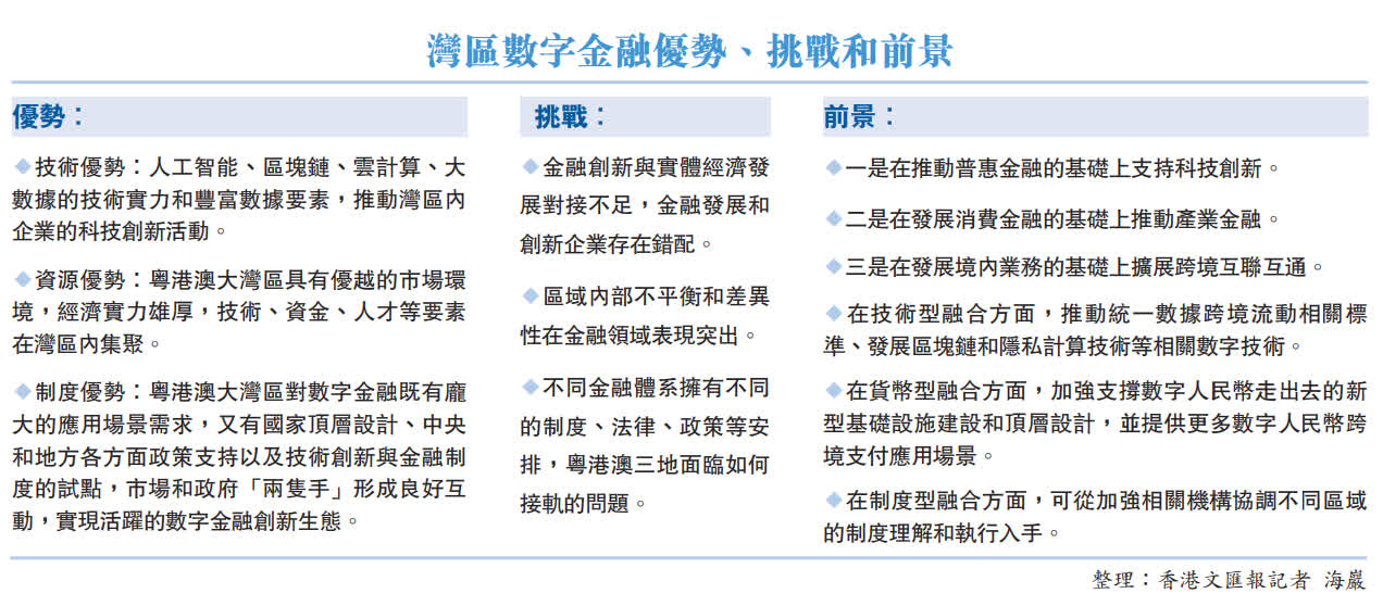
金融發展和創新企業存在錯配
數字金融是傳統金融機構與金融科技公司利用數字技術實現支付、融資、投資、保險等新型金融業務模式。通過結合場景、大數據和金融創新,數字金融有助於補足傳統金融服務短板,降低金融服務門檻和服務成本。報告認為,粵港澳大灣區發展數字金融具有技術、資源和制度的三大優勢,但同時也面臨創新和融合的雙重挑戰。
一方面,大灣區金融創新與實體經濟發展對接不足,金融發展和創新企業存在錯配。報告指出,香港金融業發達,但與內地的實體經濟之間的對接不足,內地中小企業在港上市、發債不便利。另一方面,區域內金融發展的不平衡和差異性突出,比如香港手機支付滲透率明顯低於珠三角城市,金融監管制度不易對接,金融市場成熟度差異較大。另外,不同金融體系擁有不同的制度、法律、政策等安排,粵港澳三地仍面臨如何接軌的問題,創新資源、金融基礎設施等共享受到制約。另外,對內地來說,與香港、澳門的金融體系融合,就相當於實現了金融開放,需要解決維護金融穩定出現的新問題。
融合是灣區發展重要節點
「融合是粵港澳大灣區發展的重要節點,解決『融合』問題,則全局皆活。」報告提到,數字金融可促進商品、信息以及人才的跨境流通,進一步發揮粵港澳聯動的優勢。在跨境互通中,數據的打通和共享是最大的障礙,並進一步局限了互聯互通的實現。大灣區可針對這一關鍵瓶頸,大力發展區塊鏈和隱私計算技術。應用區塊鏈技術可以協助打通不同地區的公安、司法、公證等信息,實現跨境數據核驗,助力跨境人才和交易流通;利用隱私計算技術,打破數據孤島,實現跨數據、跨行業的合作,解決大灣區跨境數據安全、數據流通難題。
另外,「粵港澳大灣區在技術發展層面目前也存在差異化,具體表現在技術標準上,例如底層算法代碼的差異、API 數據接口、數據跨境合規審查的嚴格或寬鬆程度有區別、數據標準的差異。」報告建議,通過一些市場化機構甚至是非盈利組織的努力,加快促進粵港澳三地對相應標準差異的了解,制定統一數據標準,從而為數據互聯互通提供可能。
香港可助力人民幣國際化進程
報告還提出,將香港定位為中國最重要的國際金融中心,並將香港建設成全世界最重要的人民幣金融中心。「香港和粵港澳大灣區可以成為國際、國內金融大循環的重要耦合點。香港作為活躍的離岸人民幣中心,將成為連接國內與國際市場的重要樞紐,通過進一步推動人民幣的使用和流通,可以助力推動人民幣的國際化進程。如果大部分粵港澳三個貨幣區之間的金融交易都使用人民幣作為中介,就可以大大降低貨幣錯配的風險。」另外,大灣區可以加強支撐數字人民幣走出去的新型基礎設施建設和頂層設計,並提供更多數字人民幣跨境支付應用場景的空間。
話你知:中國金融四十人論壇
成立於2008年的中國金融四十人論壇(CF40),是目前中國最具影響力的金融專業智庫平台之一,專注於經濟金融領域的政策研究與交流,十二屆全國政協副主席陳元、人民銀行行長易綱、重慶市原市長黃奇帆等為論壇學術顧問。CF40平台下有上海新金融研究院、北京大學數字金融研究中心、中國金融四十人研究院等多個研究機構。
(來源:香港文匯報A05:要聞 2023/02/26)
