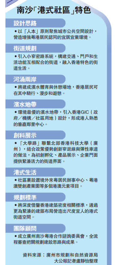
(大公報記者 盧靜怡)港式學校、港式服務……「南沙土地+香港經驗」,是南沙粵港深度合作園港式社區的最大特色。南沙港式社區內,有香港科技大學(廣州)、廣州南沙民心港人子弟學校、港式醫療資源,香港元素分外醒目。這一位處南沙慶盛高鐵站旁,正在興建中的港式社區,面積達163公頃,其建築、綠化、管線、消防等將採用香港標準,建成「港人熟悉、國際一流」的城市空間,讓來此生活的港青能夠安居樂業。
在南沙中心區,銀色的蕉門河水緩緩流過,河堤兩邊是連綿的草坪,開闢了供市民漫步、跑步的綠道,有遊人坐在河濱公園的石櫈休息。記者走訪時看到,河涌兩邊的高樓大廈鱗次櫛比,街區有着港式名稱的餐廳、小店已經成行成市。這是港人來到南沙參觀南沙國際人才港、政務服務中心時,必然會路過的一條河道。據了解,未來這裏將成為南沙港式社區的休憩區。而河涌兩岸將建成濱水體育與休憩場地,香港居民可在其中愜意地騎行、漫步和遊憩。
重點開發濱水地帶
港式學校、港式服務……「南沙土地+香港經驗」,是南沙粵港深度合作園港式社區的最大特色。南沙港式社區內,有香港科技大學(廣州)、廣州南沙民心港人子弟學校、港式醫療資源,香港元素分外醒目。根據廣州市的規劃,南沙首期以163公頃作為港式社區的啟動區。
「我們將利用『南沙土地+香港經驗』,充分借鑒香港城市運營經驗,注重『港人、港企、港規則』與『校區─園區─社區』融合的建設理念,在設計、規劃、管理和開發四個方面進行創新,提升南沙城市建設水平,為香港融入國家發展大局提供物理支點。」廣州市規劃和自然資源局南沙區分局的工作人員介紹道。記者了解到,港式社區還會重點開發南沙環境最優的濱水地帶,設計引入香港GIC(政府/機構/社區用地)模式,屆時將混合社區會堂、體育運動、社會福利、行政服務等功能,形成港人熟悉的垂直鄰里中心。
記者查閱南沙慶盛樞紐港式社區規劃發現,嶺南風格的騎樓街道上,港式風格五光十色的招牌點綴其中。為了適應香港居民的生活習慣,從道路系統到空間設計,各個細節都經過反覆研究。港式社區將引入香港小窄密路系統,構建交通、門戶和生活功能互相配合的街道,融入香港特色的街道生活。
為了避免像香港一樣由於地方小、人口稠密而導致建築密度過大,南沙港式社區十分注重「揚長避短」,發揮南沙和香港的特色。據介紹,南沙港式社區會根據人口規模與容積率進行規劃,避免機械照搬香港超高容積率的同時,因「港」制宜提高南沙本地原有的較低建築密度。
「內地在做規劃時,更注重連片土地的功能布局,但香港專家還會考慮到經濟成本的合理性。」上述工作人員舉例,像是一個片區配多少車位、配多寬的路,如何提高便民通行度,這些都是諮委會的香港專家重點關注的問題。「例如從地鐵出來之後,500米之內一定要有能遮陰的地方,這也是為什麼在香港,我們會看到很多用連廊連接的公共空間。」
設跨境合作諮詢委
南沙港式社區的建設,離不開一班來自粵港兩地的智囊團。港式社區規劃編制之初,南沙就成立內地首個跨境合作諮詢委員會──廣州南沙粵港合作諮詢委員會,集聚香港與內地的相關領域專家36人,組成14個專業小組。
廣州南沙粵港合作諮詢委員會土地規劃發展工作組組長、香港特區政府規劃署前署長凌嘉勤教授近日前往南沙考察。他參觀後認為,南沙的建設對於香港整個規劃界來說很有商機。「這裏很需要規劃、建築設計、工程設計方面的人才。南沙提升了人才政策的吸引力度,允許香港專業界別可以在南沙執業,而且南沙在其他業務上也有大量發展空間,國際網絡、法律制度、人才很重要,這方面很有機會互相配合。」
南沙港式社區的規劃,讓近日前來考察的香港城市土地學會大灣區委員會執委杜豐傑印象深刻。他認為當中的機遇無限:「期待港式社區的理念在南沙集中體現。」杜豐傑表示,希望在南沙推進港式社區的落地發展,促進兩地攜手尋找更多合作機會。
辦地標級活動 促進灣區城市交流
購物便利、Shopping Mall資源豐富是「港式社區」的特點之一,這一點也將在南沙港式社區得到體現。南沙慶盛樞紐商業綜合體項目,由香港新鴻基地產負責開發。這是南沙首個試行香港工程建設管理模式的試點項目。
記者了解到,新鴻基地產項目初步命名為「INC」,輻射範圍包括慶盛板塊的香港科技大學(廣州)、民心港人子弟學校、港式國際化社區,將建設成為具有港式文化的南沙新地標項目。香港廣東青年總會執行主席、新鴻基地產執行董事郭基煇表示,希望發揚商業綜合體標桿企業的引領作用,充分發揮「五線交匯」的交通優勢,將慶盛項目打造成一個集公共交通、商業辦公、休閒娛樂為一體的產城融合、職住平衡地標型交通樞紐,為大灣區「半小時交通圈」建設提供重要支撐。
新鴻基地產租務總經理孫雅茵介紹,新鴻基地產還將通過舉辦如國風港潮快閃等多元化地標級活動,促進大灣區城市文化進一步交流。
港式醫療落戶 惠及南沙居民
簡潔明快的診室風格、港人熟悉的問診流程、香港醫生的專業服務……在南沙國際人才港首層,港式金牌醫生全科門診部已經開門迎客,為南沙居民提供港式醫療服務。
聯合醫務中國聯席行政總裁李家聰告訴記者:「我們要將香港醫生的貼心服務引入大灣區,內地第一家金牌全科門診因此在南沙設立。目前,167種常見病都可以在門診解決,還能通過『南沙診療通』和香港醫生會診開藥。」他介紹,南沙中心醫院的服務中心正在建設中,預計在今年2月底建成。未來三年內,南沙9個鎮街都將建成社區服務中心和港式家庭醫生金牌診室。
「基層醫療是醫療系統的第一關,全科醫生、家庭醫生把這一關守住,提升市民的健康,更有效預防疾病。」近日前往南沙考察的粵港澳大灣區眼科醫師聯盟副主任周伯展認為,港式醫療資源的布局不僅對在南沙居住、工作的港澳居民來說很方便、很親切,還可以用最小的資源實現基層醫療的最大效果。他稱,多年來,香港一直在推廣基層醫療,目前,南沙已經在這方面邁出了很好的第一步,將帶來很大的資源效益。
周伯展還提及,廣東省中醫院南沙醫院項目預計今年可以投入服務。香港也有三家大學有中醫醫學院,即香港大學、香港中文大學、香港浸會大學,2025年,第一家香港全中醫醫院也將誕生。南沙和香港可以考慮在中醫藥方面進行更多交流合作。
(來源:大公報A8:內地 2023/02/12)
