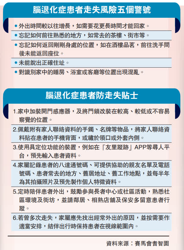
(大公報 記者 王亞毛)本港人口老化,患有認知障礙症的長者亦有增長趨勢,專家估計本港有逾10萬名長者患有認知障礙症,有研究顯示,三成患者會因認路困難、方向感轉弱等問題而走失。
為協助盡快找到走失了的認知障礙症患者與長者,警方與港鐵、九巴合作,通過登記走失者八達通號碼,在其拍卡乘車時,乘巴士將有警號提醒車長及職員、乘地鐵將無法出閘,後勤人員亦可同時追蹤到其行蹤及位置,並盡快讓警方跟進。九巴數據顯示,有家屬求助後四小時尋回走失了三日的長者。
74歲患有嚴重腦退化的蔡婆婆在上月的年廿三(14日)中午走失,整晚杳無音信。當時她衣着單薄,家人十分擔心她受寒。妹妹蔡女士說,當時報警後,警方提醒她可以同時向九巴求助,她也曾聽聞九巴有協助利用八達通尋找走失長者服務,心想姐姐蔡婆婆有較高機會乘搭巴士,遂於翌日下午一時許,致電九巴熱線。
走失者拍卡會發警號提醒職員
就在當晚9時56分,即求助後大約六小時,蔡婆婆於荃灣戴麟趾夫人診所站登上九巴34號線巴士,拍卡瞬間,巴士系統發出警號通知車長,九巴熱線及電台收到車長短訊後,立即通知外勤車務督查,最終在晚上10時8分,巴士已開出四站後成功截停巴士,蔡女士在晚上10時57分到場接回姐姐蔡婆婆。
為協助尋找走失了的65歲以上腦退化症長者,九巴於2019年推出「尋·耆·跡」計劃,將走失者家屬提供的八達通號碼錄入中央系統中,走失者登車拍卡時,車上裝置隨即發出警號並亮起紅燈,由車長聯絡其他職員跟進。在去年12月中至今年1月中,成功利用系統尋回4名腦退化症長者,有走失了三天的長者,在家屬向九巴求助後四小時便尋回。
截至2022年11月,警方共錄得約2000宗失蹤人士案件,當中約500名為長者,約300名為認知障礙症患者,平均每日有約1.5名長者報失的案件。
九巴傳訊及公共事務部主管簡學悕表示,自昨日起,警方與九巴設立轉介渠道,在警方接獲65歲以上患有認知障礙症長者的求助,並獲家屬同意後,會將八達通號碼轉至九巴系統,走失者登車拍卡後,除發出警號外,九巴電台及後勤職員亦可直接通過系統收到訊息,盡快協調前線職員尋人。
港鐵公司市務及客戶體驗總經理梁靜雯表示,港鐵於1月9日與警方合作,善用覆蓋全港十八區的特點,協助尋找走失的腦退化症患者及長者。在港鐵中央系統中錄入走失者八達通號碼,連接整體重鐵、輕鐵及港鐵巴士的出入閘機、八達通處理器及後端系統等,走失者拍卡時即向港鐵職員發出提示,並將其攔在落車站內,由職員及警方跟進。
照顧者應記下八達通號碼
警務處支援部策劃行動課總督察崔燿宗表示,不少走失長者或認知障礙症患者,走失後可能乘搭公共交通,若身邊有親人屬該類群體,呼籲照顧者平時就記下其八達通號碼,以備不時之需。
需要支援|患腦退化症 分不清時間易走失
賽馬會耆智園副總經理、腦退化症護理專家崔志文向大公報記者介紹,患病長者有時可能突然回憶起舊時的事,或者幾十年前某時刻一定要做的事,之後隨即出門。
崔志文憶述,有長者已經搬家或轉工多年,患上認知障礙症後,曾經走失,結果在其舊時住所或過往工作地點被找到,甚至有人在口岸被尋回。
崔志文稱,不少患病長者也會在清晨或黃昏,即由光轉暗、由暗轉光的時間段,分不清時間,出門後又找不到回家的路,最後走失。
現時社區上有不同的服務,協助尋找走失了的認知障礙症患者,例如賽馬會耆智園於2019年推出「友里蹤跡」手機App及「守護蹤」裝置,家屬及照顧者可在App內報失腦退化人士資料,公眾可成為「耆跡天使」,接收報失通知後即時協助偵測走失人士位置,透過藍牙傳送位置資料,幫助走失者家人縮窄尋找範圍。崔志文說,該應用程式運作順暢,下載量已達到3萬至4萬。
(來源:大公報A6:要聞 2023/02/09)
