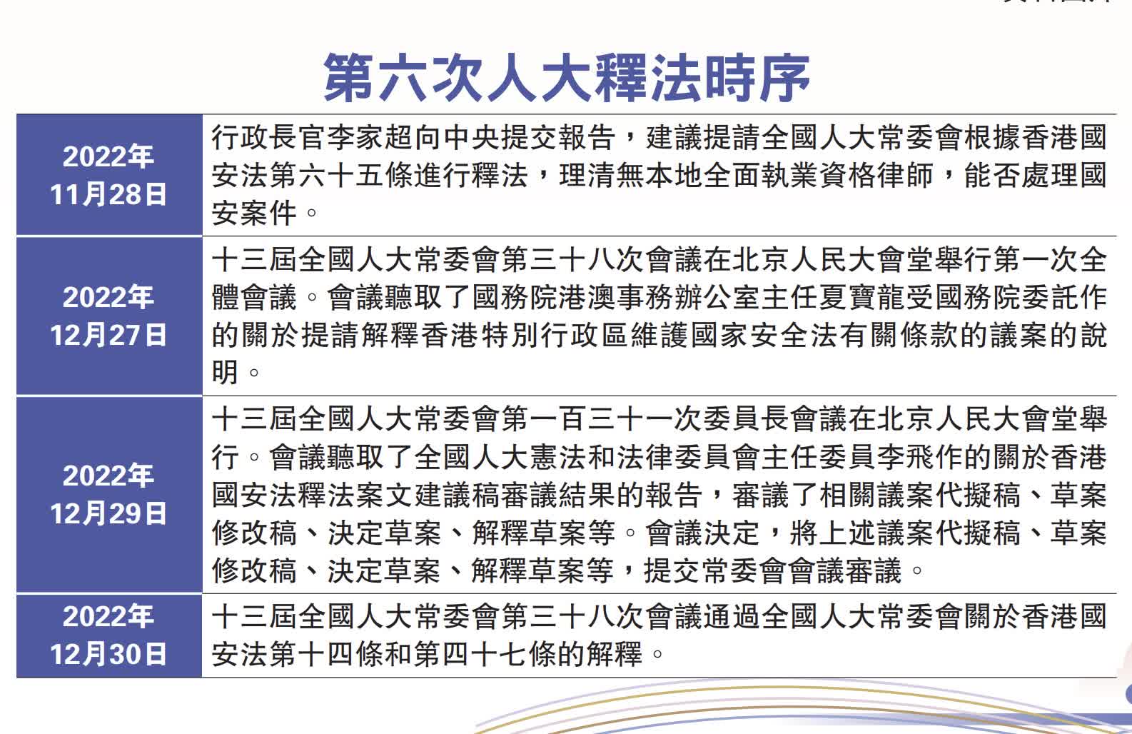
(大公報 記者 龔學鳴)2022年12月30日,十三屆全國人大常委會第三十八次會議表決通過了對香港國安法第十四條和第四十七條的解釋,香港社會各界紛表歡迎,認為有助釐清立法原意,確保香港國安法更準確和有效實施,進一步維護國家安全。
全國人大常委會委員譚耀宗表示,今次人大釋法明確了特區國安委在解決國安問題上的特殊地位和重要職責,進一步闡明了香港國安法的立法原意,為未來發生類似問題完善了執行解決的機制。基本法委員會副主任譚惠珠指出,今次人大釋法強化了香港的自治權,釐清了國安委的權力,並不影響香港司法獨立。
十三屆全國人大常委會第三十八次會議於2022年12月30日表決通過了對香港國安法第十四條和第四十七條的解釋。全國人大常委會的解釋指出,不具有香港特區全面執業資格的海外律師是否可以擔任危害國家安全犯罪案件的辯護人或者訴訟代理人的問題,屬於香港國安法第四十七條所規定的需要認定的問題,應當取得行政長官發出的證明書。如香港特區法院沒有向行政長官提出並取得行政長官就該等問題發出的證明書,香港國安委應當根據香港國安法第十四條的規定履行法定職責,對該等情況和問題作出相關判斷和決定。
防範外力干預及潛在風險
譚耀宗說,本次釋法有助於釐清哪些法律人員可參與涉及國家安全的案件,防範任何潛在的風險,同時也釋除了社會對外國或境外勢力干預香港事務、危害國家安全的疑慮及擔憂,將為特區司法實踐提供更加權威明晰的指引,符合國家利益、香港利益,符合法治精神。
「香港過往的經歷令我們清楚,沒有國家安全就沒有香港安全,沒有香港安全就沒有市民的安居樂業。」譚耀宗相信,在全國人大常委會釋法後,特區管治團隊定能依法貫徹落實香港國安法,堅定不移貫徹「一國兩制」方針,維護好香港和國家的主權、安全和發展利益,保障香港市民來之不易的穩定生活。
強化香港自治權 無損司法權
譚惠珠認為,今次人大釋法強化了香港的自治權。她強調,今次釋法,只是想釐清國安委的權力,包括認定香港國安法第四十七條規定問題,當涉國安案件時,在港無全面執業資格的海外律師或大律師須向行政長官取得證明書,對司法權完全不受影響。
譚惠珠還表示,這次釋法提出,香港國安委有權對是否涉及國家安全問題作出判斷和決定,其作出的決定具有可執行的法律效力,香港特區行政、立法、司法等機構和任何組織,都不能干預香港國安委的工作,要尊重和執行其決定。另外,釋法還豐富了香港國安法第十四條的內容,令香港國安委可以做到該條列明的工作,即研判香港國安形勢,制定維護國家安全的政策和推動在法律方面的制度和執行工作機制。
法律依據|憲法規定 全國人大常委會有釋法權
憲法第六十七條第四項規定,全國人大常委會負責解釋法律。香港國安法第六十五條規定:「本法的解釋權屬於全國人民代表大會常務委員會。」根據立法法第四十五條第二款,如果法律的規定需要進一步明確具體含義的;或法律制定後出現新的情況,需要明確適用法律依據的,由全國人大常委會作出解釋。因此,全國人大常委會作為最高國家權力機關的常設機關和香港國安法的專屬解釋機關,對香港國安法作出解釋具有充分的法理基礎和法律依據。
根據憲法、基本法、香港國安法的規定,全國人大常委會的法律解釋同香港國安法具有同等效力,具有最高權威性和法律效力,香港特區行政、立法、司法機關都必須遵從和落實。
(來源:大公報A6:要聞 2023/01/02)
