(香港文匯報 記者 唐文)闊別3年的香港單車節即將在周日(18日)舉行,約5,000人報名參賽。旅發局表示,今次報名總人數與2018年相若,規模與疫情前相若,顯示市民熱情超乎預期。單車節共設有六大比賽項目,其中50公里及30公里組的非競賽項目最多人參與,合共約4,000人報名。50公里組賽事將於當日清晨5時20分舉行,途經「三隧三橋」,包括長青隧道、青馬大橋、汀九橋、南灣隧道、昂船洲大橋及尖山隧道。而30公里組的賽道則經過尖沙咀、長青隧道、南灣隧道及昂船洲大橋後,再折返尖沙咀。有關路段將於當日凌晨起封閉。餘下四個項目還包括男子及女子公路繞圈賽、隊際計時賽,以及總裁慈善及名人單車遊。
旅發局、運輸署及警方昨日舉行聯合記者會,簡介單車節賽事及交通安排。如此大型的賽事「復常」,防疫措施少不免,香港旅遊發展局節目及旅遊產品拓展總經理伍家健表示,參加者須在比賽前14天接種3劑新冠疫苗(包括康復者)、賽前48小時內進行核酸檢測,以及賽前12小時內進行快測,結果均為陰性方可參賽。
參加者需賽前48小時內檢測
參加者在活動前48小時內接受大會安排,於中環九號碼頭及香港文化中心露天廣場的病毒核酸檢測站進行檢測,並戴上活動手帶。活動前後亦須佩戴口罩,並採取「流水式」起步。按照主辦方早前要求,持「黃碼」人士不可參賽,惟昨日特區政府宣布取消「黃碼」。伍家健回應指,此前限制「黃碼」人士的要求是出於平衡公共安全考慮,至於屆時對抵港未滿3天人士的安排,局方會與特區政府保持溝通。
首項舉行的50公里單車賽事於本月18日凌晨5時20分開始,車手由尖東梳士巴利道出發,途經九龍公園徑、柯士甸道西等到汀九橋,然後折返,經南灣隧道、昂船洲大橋,前往尖山隧道後,再經西九龍公路及沿去程賽道返回梳士巴利道作終點。30公里賽事於8時10分開始,比賽路線與50公里單車賽事相若,但賽道不會途經青馬大橋、汀九橋及尖山隧道。
主辦方會提供旅遊巴接載選手參賽,並會於沿途設置14個救護站,由於活動採用「流水式」起步模式,主辦方呼籲參賽者提早90分鐘到場,並可「先到先起步」。
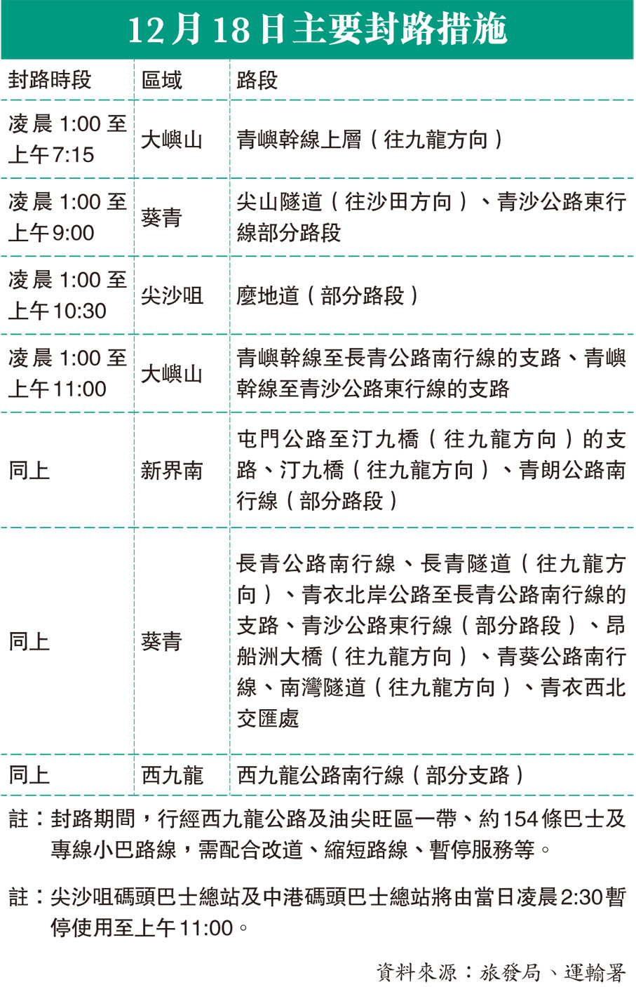
凌晨1時起分階段封路
為配合單車節賽程安排,警方將於當日凌晨1時起分階段封路,各主要路段將於當日上午11時或之前解封,其他路段最遲於當日下午約3時30分解封,往機場方向的青馬大橋上層和下層來往機場及市區方向,則不受影響。約154條巴士及小巴路線將受影響,進行改道、縮短路線、暫停服務或臨時遷站措施等。
單車節活動的主要場地,即尖東市政局百週年紀念花園一帶的道路(包括梳士巴利道、麼地道和麼地里,以及紅磡繞道和紅磡道)亦會有封路安排。運輸署提醒駕車人士,當日受廣泛封路影響,交通會較平常周日擠塞。
(來源:香港文匯報A04:要聞 2022/12/14)
