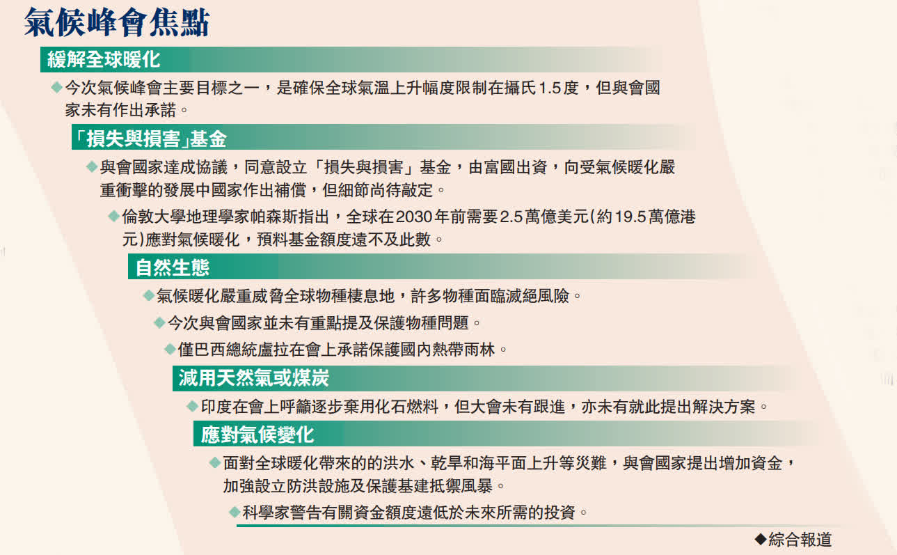
香港文匯報綜合報道,在埃及舉行的《聯合國氣候變化框架公約》第二十七次締約方大會(COP27),與會代表經過兩周的密集磋商後,最終於昨日清晨達成一項重要協議,逾190個與會國家同意設立一個「損失與損害」(Loss and Damage)基金,由富裕國家出資,向發展中國家支付氣候變化造成的嚴重損失。多個發展中國家讚揚這是「正面成果」,但媒體指出尚有不少主要障礙有待解決,包括需敲定富國出資金額及方式,以及窮國獲取補償的準則等,更重要的是若美國等富國不願履行承諾撥出資金,透過基金協助窮國應對氣候變化只會淪為空談。
隨着全球暖化日益加劇,發展中國家多年來一直指富裕工業國大量排放溫室氣體,導致發展中國家被迫承受海洋水位上升及猛烈風暴等毀滅性災害,要求富國承擔責任,對此作出賠償,但美國等富國不斷阻撓,憂慮要為碳排放負上法律責任。
窮國補償準則有待敲定
在過去兩周,氣候峰會的與會代表持續商討此問題,其間出現不少爭拗,在大會「加時」一天後,最終美方官員同意設立「損失與損害」基金,大會東道主埃及於昨日清晨公布達成協議,宣布由多個國家代表組成一個委員會,商定基金的形式、哪些國家應出資及哪些國家可獲補償等。
巴基斯坦氣候變化部長拉赫曼表示,這項協議為竭力對抗氣候變化的全球弱勢國家帶來希望。他特別提到巴基斯坦近期發生嚴重水災,造成逾1,500人死亡,指該國碳排放只佔全球不足1%,卻要承受全球暖化加劇的後果。非洲國家岡比亞的綠色經濟和環境部長恩佐武則形容協議是「13億非洲人得到的一個非常正面成果」。
歐美10年前承諾淪空談
《紐約時報》則稱,協議要獲得真正落實,仍有不少問題需解決,首先是無法保證富國將會出資,指出美國、歐盟及其他富國早在十年前便承諾在2020年前,每年出資1,000億美元(約7,840億港元)協助發展中國家發展綠色能源及應對氣候風險,但實際出資卻遠低於承諾金額。美國眾議院從明年1月起將由共和黨控制,該黨一直反對氣候援助,國會恐不會批准撥款注資基金。
此外,儘管聯合國把中國列為發展中國家,但美國和歐盟卻認為中國不合資格接受氣候援助,反而要求中國為基金出資,中國則反對在氣候會談中被視為發達國家,最終各方能否達成共識仍是未知之數。基金資金的名稱也是另一爭拗點,發展中國家認為屬「賠償」,美國則堅持應稱為「損失及損害資源」。
產油國游說阻共識 峰會未促淘汰化石燃料
聯合國牽頭的氣候談判已持續長達30年,但應對全球暖化的一個最關鍵問題,卻始終未有真正觸及,就是棄用化石燃料。英國《衛報》分析指出,化石燃料牽涉的利益太大,產油國以至全球能源企業都不願放棄這龐大收益,因此不斷進行游說,阻礙參與談判國家在這問題上達成共識。
限制升溫「政治上不行」
雖然有科學家在氣候峰會前警告,「我們正處於不可逆轉的氣候崩潰邊緣」,但在峰會閉門會議上,化石燃料出口國繼續迫使其他國家接受維持現狀。明年氣候峰會將由產油大國阿聯酋主辦,預計將不會討論到棄用化石燃料問題。
沙特阿拉伯一名代表在今屆會議上說,「我們不應針對能源種類,而應聚焦碳排放,我們不應提及化石燃料。」 結果大會協議未有提到逐步淘汰化石燃料。《衛報》指出,化石燃料出口國一直阻撓各國在化石燃料方面達成共識,「今次大會的化石燃料游說人士,數目較太平洋島國代表還要多。」該報認為,限制全球升溫攝氏1.5度的目標,理論上並非不可能實現,只要各國到2030年將全球碳排放量減少50%,便有望實現目標,但今次大會已證明「這在政治上是不可能做到」。
史上第3長氣候峰會 談判超時多人打瞌睡
COP27昨日落幕,原定於凌晨3點舉行的最後一場全體會議,不斷推遲到凌晨4點15分左右才開始,讓本屆成為史上第3長時間大會,令場內場外均有多人打瞌睡。
上周六發布的COP27協議草案中,雖然重申了「將全球暖化限制在攝氏1.5度,以防止最嚴重的氣候變化」的承諾,但幾乎沒有提供任何證據表明,為了實現這項目標所需的減排力度有所提高。根據多個非政府組織消息稱,由於各國持續針對逐步減少包含石油、天然氣在內的化石燃料使用,以期達成更強而有力的措辭,令「馬拉松式」談判超過了預定時間。
有消息指,「損失與損害」基金針對「補償對象」的用詞是導致談判超時最大原因,最新公開的草案中,將特別脆弱的發展中國家定義為「最不發達國家、海島型發展中國家和非洲國家」,將重點放在「特別脆弱的」發展中國家,而非泛指發展中國家。
報道指出,有鑒於美方過去一直反對建立類似基金,COP27今次達成共識,意味着在這項多年來存在極大爭議的談判上取得重大突破。
澳狂賺化石燃料收入 推動環保淪口號
在《聯合國氣候變化框架公約》第二十七次締約方大會(COP27)上,澳洲政府代表侃侃而談該國環保政策,又表示會爭取主辦2026年氣候峰會,但有澳洲非牟利團體指出,澳洲口說推動環保,但卻拒絕停止支持新的礦業項目,並繼續補貼化石燃料發展,明顯言行不一。
澳洲氣候變化事務部長鮑文在會上表示,澳洲願意與其他國家合作應對氣候暖化,並承諾訂下更嚴格的削減碳排放目標及減少甲烷排放量。澳洲總理阿爾巴尼斯政府早前曾表示,政府目標是到2030年減少43%碳排放,遠高於前總理莫里森政府的26%,最終目標在2050年實現淨零排放。但這目標仍低於其他發達國家,例如鄰國新西蘭冀於2030年前減排50%,英國和歐盟則分別為63%及55%。
澳洲非牟利組織「氣候理事會」經濟事務發言人赫爾利表示,澳洲一方面公開聲稱自己是「可再生能源超級大國」,但另一方面卻支持化石燃料發展,「狂賺」這方面的收入,指出澳洲自2005年以來,化石燃料出口量已增加近一倍,是全球第三大出口國。投資專家威爾也表示,澳洲政府持續補貼國內傳統能源企業擴充,不斷支持新的化石燃料項目,實際政策與其聲稱的環保目標相去甚遠。
澳洲政府統計數據顯示,澳洲共有逾100個化石燃料項目正在進行,政府拒絕承諾停止這些項目,稱此舉會對澳洲經濟帶來風險。
中方代表:中美氣候談判很有建設性
中國代表團前日就包括中美氣候談判進程在內的多個受到各方關心的問題舉行了專場記者發布會。習近平主席特別代表、中國氣候變化事務特使解振華在會上表示,總體來看,中美間的氣候談判很有建設性。
由於美國總統氣候問題特使克里在18日的新冠病毒檢測結果呈陽性,客觀上為中美兩國代表團繼續在本次大會上進行直接談判造成了困難,因此中國代表團在前日專門召開了這場記者發布會,對外介紹了目前中美氣候談判的最新進展。
習近平主席特別代表、中國氣候變化事務特使解振華稱:「中美兩國領導人在G20峰會上會晤之後,根據兩國領導人的要求,要求中美兩國的氣候問題特使在沙姆沙伊赫正式磋商,如何來合作推動COP27成功。我對中美正式磋商的情況是這樣評價的,是非常坦誠、友好、積極、正面、很有建設性的。我們今天商定在這次大會結束之後,繼續開展正式的磋商,甚至還要進行面對面的磋商。關於磋商的結果,現在只能說很有建設性,但是最後的結果,待我們正式磋商之後會向各方公布。」
(來源:香港文匯報A20:國際 2022/11/21)
