(香港文匯報記者 文森)香港特區政府早前宣布會向入境旅行團旅客推出針對性安排,讓旅客持「黃碼」期間亦可進入主題公園、博物館等景點和指定餐飲處所。昨日,政府正式公布有關旅行團「團進團出」到餐飲處所的要求,包括接待入境團的餐飲處所須提供密封獨立房間甚至包場讓旅客用膳,員工要額外進行核酸檢測。有旅遊業界人士表示,由於內地仍未恢復跨境遊,相信來港旅行團不多,但「團進團出」安排是走出第一步。有餐飲業人士則表示,配合安排須額外成本,據了解部分食肆意慾不大,但亦有部分中小型食肆願意以包場形式和旅行社合作接待入境團。
團客可入指定餐廳 4天團僅做一次核檢
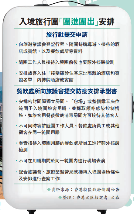
特區政府昨日宣布,為入境旅行團提供的針對性安排會即日實施,協助由旅行代理商接待並由持牌導遊陪同的入境旅行團,在嚴格遵守防疫措施下恢復旅遊活動。
食肆獨立房間或包場接待團客
持牌旅行社須先向香港旅遊業議會提交申請,承諾嚴格遵守防疫要求,以安排持「黃碼」入境團旅客按行程進入特定餐飲處所用膳,而接待入境團的餐飲處所亦須透過旅行社向旅議會提交遵守防疫要求的承諾書,包括安排有密封間隔的獨立房間、「包場」或整個露天座位範圍予旅客用膳,且不能有現場表演,而食肆員工與入境團工作人員一樣須進行額外核酸檢測(見表)。
今日起,入境香港並已向旅議會提交申請和登記行程的旅行團,如旅客只在港逗留不多於4天(以抵港當天為第零天計,抵港後第三天或之前離港),只須在抵港當天進行一次核酸檢測,但行程期間仍須每日進行快速抗原測試。
趕及聖誕新年旅遊旺季前推出
香港旅遊發展局主席彭耀佳對特區政府為入境旅行團提供有關針對性安排,容許在餐飲處所指定區域用膳以及減少核酸檢測次數表示歡迎,指出香港是亞洲區內最具冬日氣氛的城市之一,全新的旅行團入境安排趕及聖誕及新年旅遊旺季前推出,有助爭取短途尤其是東南亞旅客,選擇香港作為感受冬日氣氛的旅遊目的地。旅發局將與業界夥伴緊密合作,宣傳城中多姿多彩活動及體驗,吸引旅客到訪。
香港旅遊業促進會總幹事崔定邦昨日接受香港文匯報訪問時表示,接待入境團的工作人員要進行核酸檢測等要求合理,惟業界預期入境團旅客仍不會太多,估計要到下月中近聖誕節才會有入境團來港,「每日有兩三團已經好好。」
他解釋,「團進團出」安排是針對旅行團,但不少外地遊客都是以個人遊的方式來港,參加旅行團的始終不多,且內地一直是訪港旅客主要來源地。2018年即修例風波前,及新冠肺炎疫情爆發前的數字均顯示,78%訪客均來自內地,惟本港與內地未恢復正常通關,內地亦因疫情未有跨境旅行團,故只能待內地復常,本港的旅遊業才能真正邁向復甦,但「團進團出」安排起碼是走出了第一步,而香港先行先試,希望起跨境旅遊的示範作用。
業界料有足夠食肆願配合安排
崔定邦表示,香港以往有不少接待旅行團的食肆,但過去三年沒有入境團,不少食肆已經結業。在「團進團出」安排下,接待入境團的食肆須遵守嚴格防疫要求,他未知餐飲業界反應,但相信會有食肆願意配合。
香港餐飲聯業協會會長黃家和向香港文匯報表示,他曾與業內人士討論「團進團出」問題,但部分餐飲處所對接待入境旅行團意慾不大,「對一些大型酒樓食肆來說,雖然能夠提供密封的獨立房間招待入境團,但要求較麻煩,要專門安排『黃碼區』給入境團旅客用膳,要有專責人手接待,有關員工又要額外定期做核酸檢測,令成本增加,始終做旅行社生意,餐飲價格不高,未必有吸引力。」
不過,他認為有關安排吸引旅客參加旅行團來港的人數不多,始終會有足夠食肆為做生意提供接待,而一些中小型食肆較適合接待旅行團,因為可以整間食肆做包場接待,無須特別設置「黃碼區」。
(來源:香港文匯報A01:要聞 2022/11/19)
