(香港文匯報記者 鄭治祖)舉世矚目、被稱為「香港回來了」的「國際金融領袖投資峰會」昨日如期在中環四季酒店大禮堂開幕。特區行政長官李家超向出席峰會的全球20個國家和經濟體數百名金融及商界領袖表示歡迎。他以「駕馭市場的不確定性」為題致辭表示,全球目前正處於不確定時期,而香港憑藉「一國兩制」優勢、擁有聯繫中國內地與世界之間無可比擬的平台、首屈一指的國際金融中心地位,再加上特區政府剛公布的「實現新飛躍」等多項措施,發展將更勝從前,並能給予國際資金更多的投資機會。「 對香港來說,最壞的情況已經過去,未來會更美好。機遇、時機,盡在香港,現在就是大家期待已久的好時候,把握先機,莫追落後。」
李家超在致辭時將這次峰會形容為「香港重返舞台峰會」,強調香港踏上回復正常的舞台,「為與世界通商貿易,重返我們最熟悉的舞台中央。」他指出,今次的主題是「駕馭市場的不確定性」,要跨越不確定性,正正是現時世界各地的心聲。
我們街道安全 可能比以前更熱鬧
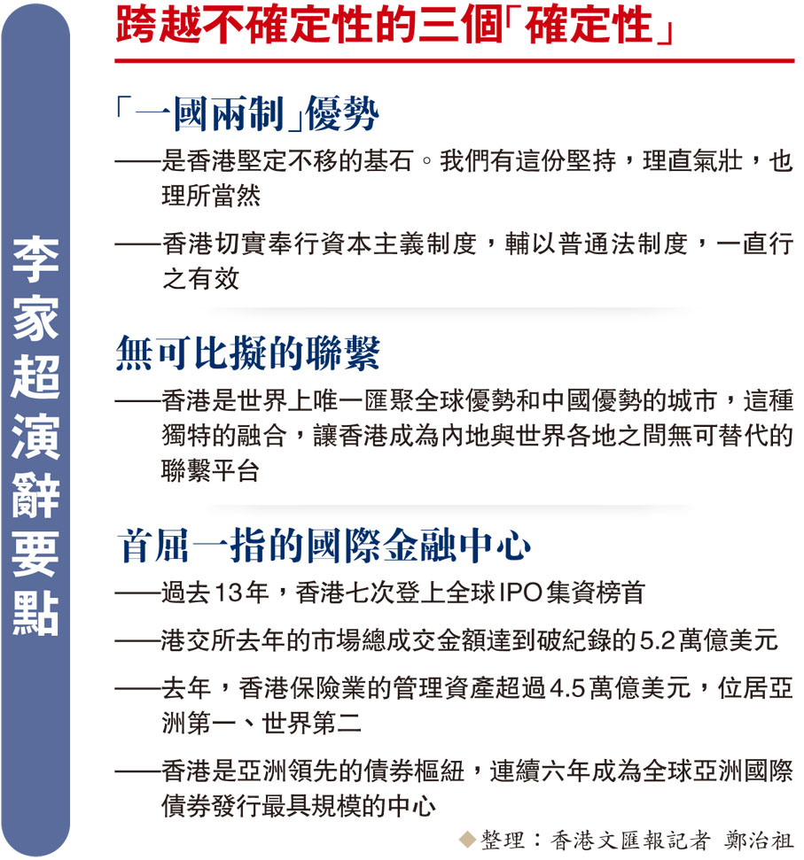
「縱然身處紛擾的世界,各位在香港卻未必會有這種感覺……我們的街道安全,而且可能比以前更熱鬧。確切地說,社會暴亂已成為過去。取而代之的是社會穩定,商界和市民對香港的未來信心日增。」李家超指出,這要歸功於早已建立的確定性和獨特優勢,「一國兩制」是香港堅定不移的基石。
他指出,「一國兩制」確保香港與祖國以至全球享有無可比擬的聯繫和機遇。香港與內地無縫接軌,為香港提供了其他經濟體得不到的優勢。「香港仍是世界上唯一一個匯聚全球優勢和中國優勢的城市。這種獨特的融合,讓我們成為內地與世界各地之間無可替代的聯繫平台。」
分享內地經濟快速增長龐大利益
李家超強調,隨着世界經濟重心東移,內地與區內眾多快速增長的經濟體勢將成為全球經濟增長的主要引擎和商機來源。香港具備有利條件,可分享這個不可逆轉趨勢所帶來的龐大利益。「香港擁有人才、基礎設施和技術,可助內地企業和資金走向海外,同時把國際企業和資金引入區內。」
李家超說,香港另一項具確定性的優勢,就是「香港是世界領先的金融中心之一,也是中國主要的國際金融中心」,「我百分之百肯定,我們過去是、現在是,未來也繼續是世界領先的金融中心之一!」
拓「北部都會區」 港全新發展引擎
李家超談到其首份施政報告中對於香港「實現新飛躍」的重要措施概要,強調會積極吸引重點企業和頂尖人才來港。「另外,我們有一個全新的發展引擎,那就是『北部都會區』。它將與廣東省產生協同效應,為大灣區的整體發展作出貢獻。」
「對香港來說,最壞的情況已經過去。香港總能從危機中復甦過來,而且發展更勝從前。」在演講的最後,李家超指出,香港與世界其他很多主要城市一樣,在過去數十年間,經歷不少跌宕起伏,但香港擁有無比強大的抗逆能力。「你們必定清楚知道,投資成功之道在於機會與時機。機遇、時機,盡在香港。」
特寫|「我們再次打開大門 迎接全球訪客」
(香港文匯報記者 鄭治祖)「現在,我們再次打開大門,以喜悅的心情迎接和款待來自世界各地的訪客。」特首李家超在演講中提到香港是中西文化交融之地,強調會提升香港成為「中外文化藝術交流中心和具深厚內涵的國際城市。二十四小時無間斷地提供世界級藝術、娛樂及生活節目。」
「各位昨晚(11月1日)已初步體驗到我們是中外文化的交融之處。我也誠邀你們參觀香港故宮文化博物館。這座在七月開放的博物館,展出超過900件璀璨奪目、來自世界聞名的北京故宮博物院的文物寶藏。」對香港即將展開的另一項國際盛事,李家超也充滿熱情地邀請與會嘉賓前往觀賞,「你或會想在周末留下來,參與闊別三年後復辦的香港國際七人欖球賽。是的,欖球賽也復辦了。場上的碰撞,台上的狂歡,將交織出一個漫長而難忘的周末。請與我們一同參與精彩的『七欖』,感受香港精神。」
峰會花絮|李家超社媒晒老友
(香港文匯報記者 蔡競文)昨日不少出席峰會的人士是近3年疫情以來再次來港,在峰會上新知舊雨濟濟一堂,特區行政長官李家超在的社交媒體展示出他昨日與各界好友互相交流的相片,包括有摩根大通總裁兼首席運營官Daniel Pinto、滙豐集團行政總裁祈耀年(Noel Quinn),以及亞洲基礎設施投資銀行行長兼董事會主席金立群等。照片中,李家超更與金立群擊拳問好。
「貴人出門招風雨」
香港的11月,昨日午後罕有地掛起了8號風球,但投資峰會未有因為風雨而改期。出席者都是財經界重量級人物,今次峰會可謂「金」光熠熠、陣容龐大,難怪金管局總裁余偉文在致歡迎辭時也形容,今次是「貴人出門招風雨」。
齊齊除罩慶香港復常
場外陣陣風雨,場內的賓主言笑晏晏。昨日出席峰會的不少人是新冠疫情以來首度踏足香港,時隔近三年老朋友再見面。鏡頭所見,場內大部分人都沒有戴口罩,上台發言的主禮嘉賓、參與討論環節的嘉賓也沒有戴上口罩,連剛剛從沙特回來出席峰會的香港財政司司長陳茂波在台上發言時也未有戴口罩。大家好久未見,都以最好的狀態、開心地笑容示人。
米芝蓮六星級美食饗貴賓
有朋自遠方來不亦樂乎!為歡迎來自全球約120家金融機構超過200位的嘉賓,金管局已於11月1日在M+博物館設歡迎晚宴;昨日在中環四季酒店舉行峰會,而有龍景軒、Caprice兩間三星米芝蓮餐廳的四季酒店在餐單設計上也別出心裁,讓嘉賓可以享用不同美食。菜單上寫着六星米芝蓮餐飲體驗(Six Michelin Stars Dining Experience),早餐和午餐均安排了中式及西式食物,例如羊肚菌百合炒澳洲和牛、迷你雪山叉燒包等。
(來源:香港文匯報A01:要聞 2022/11/03)
