10月16日上午10時,中國共產黨第二十次全國代表大會在北京人民大會堂開幕。
據向大會新聞中心了解,因大會報告已印發各位代表,請各位代表審查,習近平總書記在開幕會上作口頭報告,集中講黨的二十大報告的要點。
與5年前十九大開幕會相比,這次大會時間更短。
政知君注意到,十九大開幕會是在上午九點開幕,報告共歷時3個多小時,但今天會議是10點開幕,一小時50分鐘左右就結束了。
在休會之後,大會新聞組開始給記者發放全本報告,政知君在現場看到,二十大報告的共72頁。
現場默哀
會議開幕後,首先是全體起立,奏唱中華人民共和國國歌。之後,與會人員為已故老一輩無產階級革命家和革命先烈默哀。
李克強說,「在隆重舉行中國共產黨第二十次全國代表大會的莊嚴時刻,讓我們懷着十分崇敬的心情,為毛澤東、周恩來、劉少奇、朱德、鄧小平、陳雲等已故老一輩無產階級革命家和革命先烈默哀。」
《北京黨史》(2018年2期)曾刊發過《黨的全國代表大會舉行默哀儀式源流考》一文。文中指出,黨的全國代表大會舉行默哀儀式始於黨的六大。
黨的六大於1928年在莫斯科召開,這也是自中共成立以來唯一一次在國外召開的黨代會。大會開幕式第四項內容是「追悼犧牲了的同志」,提議為革命烈士默哀。
此後的七大沒有舉行默哀儀式,是在會後召開了革命死難烈士追悼大會。
八大以及十一大以後的黨代會則均舉行了默哀儀式。
從黨的十六大開始,默哀中提到的已故老一輩無產階級革命家和革命先烈名字固定為「毛澤東、周恩來、劉少奇、朱德、 鄧小平、陳雲等」。
實到會代表和特邀代表2340人 因事、因病請假39人
李克強介紹了現場到會情況,「中國共產黨第二十次全國代表大會應到會的代表2296人,特邀代表83人,共2379人,今天因事、因病請假39人,實到會的代表和特邀代表2340人。」
另據中國青年網報道,105歲的黨代表宋平就是一位特邀代表。105歲的黨代表宋平,是大會主席團常務委員會成員,是一位特邀代表。宋平生於1917年,曾任中共中央政治局常委。宋平在主席台第一排就座,不時翻閱手中的報告。
關於特邀代表出席中共黨代會,《中國共產黨組織工作辭典》指出,黨的省、自治區、直轄市代表大會,可設特邀代表,省以下黨的地方各級代表大會和基層代表大會一律不設特邀代表。
在中共全國黨代會上邀請特邀代表出席,這一安排最早見於中共十三大。中共中央黨校教授戴焰軍曾對中新社表示,「十三大涉及較多新老交接,故有此設計。」
中共十三大時,各選舉單位選舉產生的十三大代表有1936人,還有中央特邀代表61人,總共有1997名代表,此後這一慣例得以延續。
十四大至十九大的6次黨代會,均有特邀代表出席。中共十九大特邀代表有74人。
特邀代表通常是有貢獻、有威望的同志。
中國共產黨第十四次全國代表大會資格審查委員會關於代表資格審查的報告中曾寫道:這次大會參照十三大的做法,中央確定了46位1927年以前入黨,並在黨內擔任過重要領導職務,德高望重的老黨員為特邀代表。
邀請一些在工作中長期積累經驗的老黨員,有助於提高決策的科學性。
需要指出的是,特邀代表具有正式代表同樣的權利。
二十大開幕現場,還有許多黨外朋友和有關方面負責同志列席。這也是慣例。列席大會的,請多少人,請誰來?這一事項由每次黨代會大會主席團第一次會議通過。
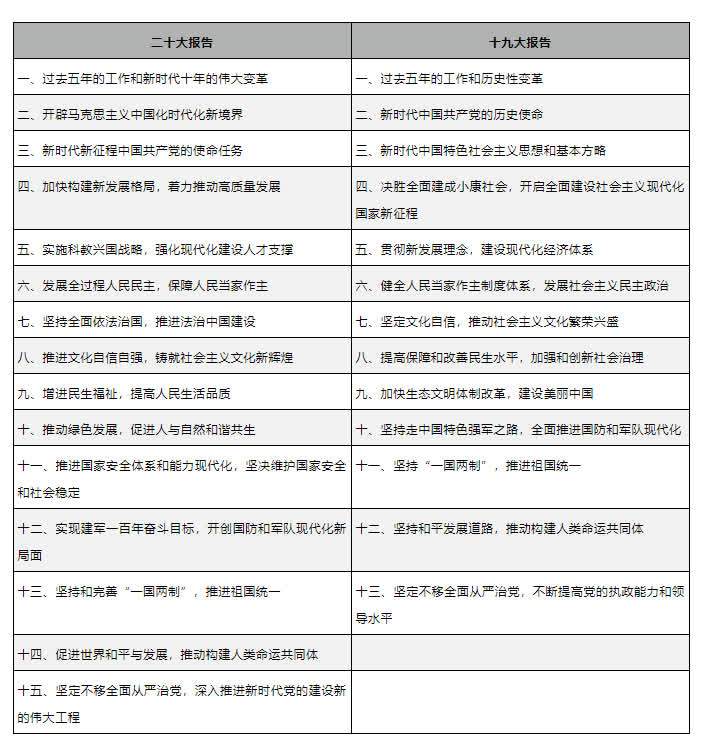
報告共分為15部分
據央視畫面顯示,習近平總書記在開幕會上作口頭報告,報告內容非常全面,涉及到了治黨治國治軍、內政外交國防、改革發展穩定等方方面面。
報告共分為十五部分,分別是:
五年前的十九大報告,共分為13部分進行了闡述。
政知君注意到,二十大報告將「實施科教興國戰略,強化現代化建設人才支撐」單獨作為一部分進行了闡述。
在這一部分還有一些新提法:
- 教育、科技、人才是全面建設社會主義現代化國家的基礎性、戰略性支撐。
- 必須堅持科技是第一生產力、人才是第一資源、創新是第一動力,深入實施科教興國戰略、人才強國戰略、創新驅動發展戰略,開闢發展新領域新賽道,不斷塑造發展新動能新優勢。
另外,「堅持全面依法治國,推進法治中國建設」「推進國家安全體系和能力現代化,堅決維護國家安全和社會穩定」等也單獨作為一部分進行了闡述。
習近平提到,「增強維護國家安全能力,堅定維護國家政權安全、制度安全、意識形態安全,確保糧食、能源資源、重要產業鏈供應鏈安全,維護我國公民、法人在海外合法權益,築牢國家安全人民防線。」
解決台灣問題是中國人自己的事
二十大報告中對涉及台灣的問題着墨不少,並寫入了堅決反分裂、反干涉,強調解決台灣問題是中國人自己的事,要由中國人來決定。
報告開頭就指出,黨的十九大以來的五年,面對「台獨」勢力分裂活動和外部勢力干涉台灣事務的嚴重挑釁,我們堅決開展反分裂、反干涉重大鬥爭,展示了我們維護國家主權和領土完整、反對「台獨」的堅強決心和強大能力。
我們提出了新時代解決台灣問題的總體方略,促進兩岸交流合作,堅決反對「台獨」分裂行徑,堅決反對外部勢力干涉,牢牢把握兩岸關係主導權和主動權。
政知君注意到,中共中央台辦發言人在就《台灣問題與新時代中國統一事業》白皮書發表談話時談到,20多年來特別是中共十八大以來,國家統一理論和對台方針政策持續豐富發展。習近平總書記就對台工作提出一系列重要理念、重大政策主張,形成新時代中國共產黨解決台灣問題的總體方略,為對台工作提供了根本遵循和行動綱領。
二十大報告還強調,我們堅持以最大誠意、盡最大努力爭取和平統一的前景,但決不承諾放棄使用武力,保留採取一切必要措施的選項,這針對的是外部勢力干涉和極少數「台獨」分裂分子及其分裂活動,絕非針對廣大台灣同胞。
「國家統一、民族復興的歷史車輪滾滾向前,祖國完全統一一定要實現,也一定能夠實現!」總書記說。
軍隊建設和反腐
報告的第十二部分,聚焦的是「實現建軍一百年奮鬥目標,開創國防和軍隊現代化新局面」。
十九大報告時的提法是「全面推進國防和軍隊現代化」,二十大的提法是「開創國防和軍隊現代化新局面」。
二十大報告提到,要全面加強練兵備戰,提高人民軍隊打贏能力,創新軍事戰略指導,發展人民戰爭戰略戰術,打造強大戰略威懾力量體系,增加新域新質作戰力量比重,深入推進實戰化軍事訓練。
另外,在加強軍隊黨的建設方面,還特別提到了反腐。
「全面加強人民軍隊黨的建設,確保槍杆子永遠聽黨指揮。健全貫徹軍委主席負責制體制機制。建強人民軍隊黨的組織體系,推進政治整訓常態化制度化,持之以恆正風肅紀反腐。」
報告的第十五部分,聚焦了「從嚴治黨」——「堅定不移全面從嚴治黨,深入推進新時代黨的建設新的偉大工程」。
習近平提到,「全黨必須牢記,全面從嚴治黨永遠在路上,黨的自我革命永遠在路上,決不能有鬆勁歇腳、疲勞厭戰的情緒,必須持之以恆推進全面從嚴治黨,深入推進新時代黨的建設新的偉大工程,以黨的自我革命引領社會革命。」
報告提到,重點糾治形式主義、官僚主義,堅決破除特權思想和特權行為。堅決打贏反腐敗鬥爭攻堅戰持久戰,腐敗是危害黨的生命力和戰鬥力的最大毒瘤,反腐敗是最徹底的自我革命。
「只要存在腐敗問題產生的土壤和條件,反腐敗鬥爭就一刻不能停,必須永遠吹衝鋒號,堅持不敢腐、不能腐、不想腐一體推進,以零容忍態度反腐懲惡,決不姑息。」
(來源:「政知見」微信公眾號)
