(大公報記者 古倬勳<文> 林少權、麥潤田<圖>)秀茂坪安達臣道一個地盤昨日發生罕見工業意外,一個高10米的天秤突然塌下,擊中地盤內多個貨櫃辦公室,釀成3死6傷。當局接報知悉有人被困,迅速調派110人參與救援,並出動無人機及搜救犬協助搜索,緊急拯救,連續奮戰七小時。
行政長官李家超高度關注事故,並對死者家屬致以慰問,希望傷者早日康復,已指示社會福利署提供適切協助。勞工及福利局局長孫玉菡到場視察,他承諾會徹查,並指初步懷疑天秤基座出現問題,已勒令涉事地盤停工,並會在全港地盤進行工業安全大排查,查找隱患,嚴格執法,防止類似事故再發。
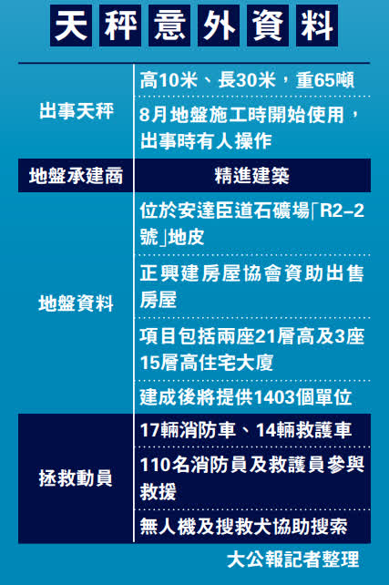
現場為秀茂坪安達臣道近安泰邨一個地盤,該處正興建房協資助出售房屋,地盤內共有3支天秤,涉事的天秤大約高10米、長30米,重65噸。昨日上午10時49分,有天秤在操作時塌下,擊中多個由貨櫃組成的辦公室,有貨櫃再倒下壓到工人。事後天秤支架嚴重損毀,部分貨櫃被壓扁。
由於有多人被困,大批消防員和救護人員立即趕至現場救援,率先救出八人,當中一人被發現時已當場死亡,七人分批由救護車緊急送院,一名傷者抵達聯合醫院經搶救後亦證實不治。其餘六名傷者亦由多輛救護車分批送院,當中一人昏迷。
意外發生後,地盤內工人在旁集合報到,發現一名同事(工程師徐學培)失蹤,相信被困。消防處遂出動坍塌搜救專隊及高空拯救專隊,配合航拍機在現場搜索,其後發現徐被壓埋在天秤下方,由於他受瓦礫所困,救援人員只能見到他的下半身,嘗試與他溝通但未獲回應,遂努力展開救援。一架約650噸大型起重機奉召趕到現場,經縝密風險評估後吊起天秤,終在傍晚6時許將他救出,惜當場證實身亡。
壓中六貨櫃 出動無人機搜救犬
昨日下午,消防處署理助理消防區長嚴英傑及消防處高級救護主任袁仲豪在現場交代救援進度,指處方共派出17輛消防車和14輛救護車,以及出動110名消防員及救護員參與救援,並出動無人機及搜救犬協助下全力搜索。據了解,天秤出事時有人操作,但並非進行負重工作,意外後壓中六個6米長的貨櫃。救援人員花費34分鐘,才從現場貨櫃救出六名傷者,包括陷入昏迷的姓徐天秤駕駛員(62歲)。事件中共有大約200人疏散。
三名死者包括:電工許文明(41歲)、助理工程師潘浩鈺(22歲)及最後被救出的工程師徐學培(25歲)。許頭顱骨折及大量出血,當場證實死亡;潘身體多處骨折,獲救時已無呼吸脈搏,送院後不治。至於姓徐天秤駕駛員及另一名姓陳工人(24歲)嚴重受傷,其餘4名輕傷者由25至32歲。
死者許文明為家中經濟支柱,遺下妻子及兩個分別4歲和7歲的女兒,家屬均擔心生計前路,有待各界解囊援助紓困。
勞福局長到場 強調嚴正調查
警方及相關部門人員在場了解,鑒證科人員亦到場搜證。地盤負責人向消防表示相關天秤自8月起已於地盤使用,該天秤昨早亦曾使用和進行負重工作,至10時許操作期間突然倒塌。
昨日下午,特首李家超在社交平台上表示,勞福局局長已匯報情況,勞工處會對事件展開全面調查,亦已展開巡查全港其他使用天秤的地盤,確保符合安全規定,尤其留意天秤的豎立及支承是否穩固及有足夠強度。李家超對死者的家屬致以慰問,並希望傷者早日康復,社會福利署將為他們提供適切協助,包括情緒支援、輔導及經濟援助等。勞福局局長孫玉菡亦親到現場視察,他指勞工處會嚴正調查這宗事故,並會在全港有天秤的地盤作出安全排查,確保所有天秤運作安全穩妥。
工聯會立法會議員郭偉强昨亦到場了解,他對事故感到震驚,要求勞工處盡快交調查報告解釋事故成因,並敦促當局需要交代今次事故是天秤設計出問題還是涉及人為疏忽。建造業總工會表示,已到醫院聯絡事故中受傷工人及家屬,希望向他們提供援助。
現場告示可見,地盤由「精進建築」承建,屬房協資助出售房屋項目。事發後,房協責成轄下所有項目的承建商,再次檢查同類型天秤的操作,確保安全。
現場一片狼藉 拯救行動艱巨
(大公報 記者 陳正)秀茂坪地盤昨日發生塌天秤意外。人命關天,拯救行動爭分奪秒。大批救援人員迅速趕到,攀上天秤殘骸及被壓的貨櫃屋積極搜救,並出動無人機協助搜索,搜救犬亦到場參與拯救。由於現場一片狼藉,拯救行動十分艱巨,不能輕易移動被壓貨櫃,當鎖定被困工程師的位置後,救援人員審慎進行風險評估,並召喚約650噸大型起重機到場,吊起天秤救出被困者,惜他已證實身亡。
視頻拍到倒塌一刻 一片煙塵
根據消防處表示,昨日共派出17輛消防車和14輛救護車,以及出動110名消防員及救護員參與救援,足見當局救人第一。
另外,網上流傳兩段發生意外時拍到的短片,其中一段於事發不久拍攝,見到扭曲損毀的天秤上方一片煙塵,有如地震,拍片者感到難以置信,大叫「咁大鑊」。另一段片段則拍到有工人攀上天秤殘骸,嘗試拯救天秤駕駛室及貨櫃辦公室內的同事,有工人抓住旁邊的鋼筋從高處滑下,盡量爭取時間救人。
一名工人向傳媒憶述事發一刻,忽然聽到一聲巨響,起初以為塌棚架,察看後驚見整個天秤倒塌,此時聽到有工人大叫「快啲走出嚟」,他遂跟隨其他工友慌忙離開。該名工人說,今次被壓中的其中一個貨櫃,是他日常換衫及食飯的地方,他坦言「驚驚哋」,又說幸好事發時不在內,否則不堪設想。
另有地盤工人說聽到巨響後,定睛一看,一片沙塵滾滾,整個天秤已經塌下,工友紛紛大叫「快啲走呀」。
(來源:大公報A1:要聞 2022/09/08)
