(大公報 記者 賴振雄、林惠芳)第二階段五千元消費券,第一期將於8月7日(星期日)發放,621萬人獲發首期二千元;另外,15萬名新登記及新來港人士將分期獲得一萬元,首期先領取三千元。各零售店、食肆和商場近日紛紛加推優惠吸客,包括折扣價購物、優惠券回贈和大抽獎等。有飲食業界人士估計,消費券派發可以為業界帶來小陽春,料持續一個月,生意可望增加一成。
符合資格的市民,近日已陸續收到政府透過特定電話號碼(6059 1120)發出的短訊通知,約636萬名獲核實資格的市民,星期日可獲發放消費券。
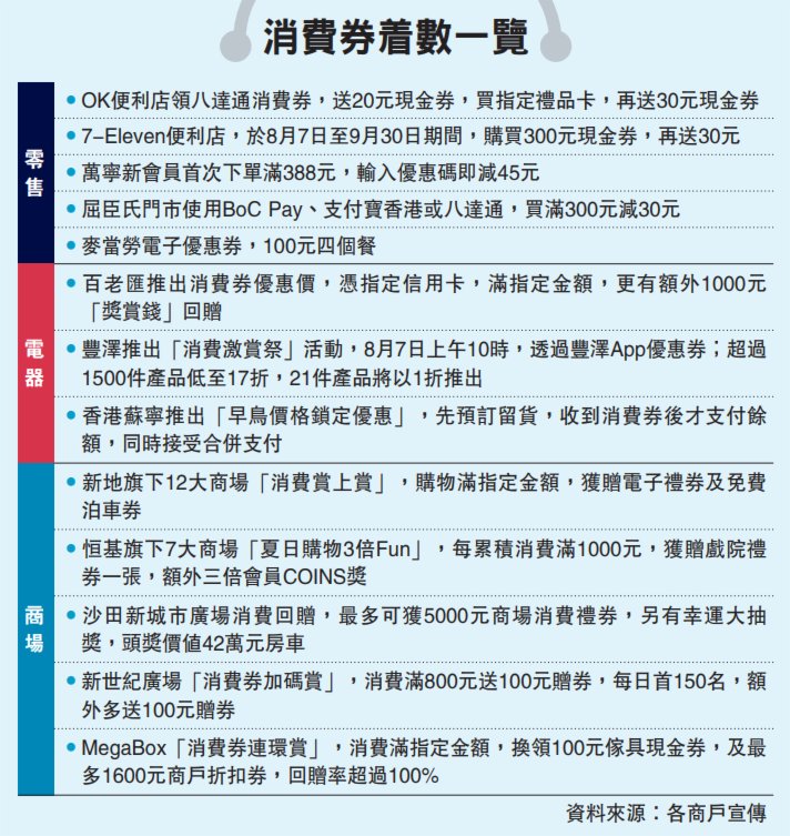
第二階段消費券即將到手,各大商場積極推出優惠攻勢吸客。嘉里旗下九龍灣MegaBox商場,周日推出多個消費券獎賞活動,送出合共總值逾100萬元回贈。恒地旗下七大商場由下周五起,推出夏日購物獎賞,計劃大派6000張戲院禮券。
OK便利店領取贈20元
跟過往一樣,市民當日可以直接經支付平台領取,八達通卡持有人則可透過補貼領取站、應用程式、指定超市或便利店獲得。OK便利店表示,凡首次以八達通成功領取第二階段首期2000元消費券,將額外獲贈20元OK現金券;至於7-Eleven便利店,於8月7日至9月30日期間,購買300元現金券亦將送30元。
稻苗學會榮譽會長黃傑龍表示,餐飲業界均期望消費券有助提振經濟,但對比去年及上一批消費券,今次情況略有不同。去年第一次發放有新鮮感,市民特別手鬆,消費更多;上一輪發放,適逢晚上重開,也帶動氣氛;今次派發遇上加息、通脹、外圍經濟不穩定,餐飲業界面對成本上漲等壓力,將難以提供較多折扣,只可以從菜式花款等方面着手。
黃傑龍稱,市民可留意由支付平台和商場提供的優惠,逐一格價比較。他又預期,消費券可為餐飲業界帶來額外一成生意額,未來一個月呈現小陽春。
逾10萬宗成功覆檢
另外,政府在第二階段消費券引入「DQ制度」,即市民如果已永久離開或有意圖永久離開香港,不符合領取消費券資格,但市民若有異議,仍然可以提出覆檢。
截至8月1日,政府剔除重複申請後,共收到約15.8萬宗覆檢申請,當中約10.4萬宗申請覆檢成功,有關登記人資格獲核實,並已獲發相關短訊通知,同樣可於8月7日獲發放消費券。
政府發言人昨日表示,其餘5.4萬宗覆檢個案仍在處理,秘書處在收到申請後六周內,將以短訊通知覆檢結果,若覆檢成功,相關人士最快可於8月16日收取首期消費券。
(來源:大公報A7:港聞 2022/08/04)
