據河南省紀委監委網站消息,中國人民銀行鄭州中心支行金融穩定處處長趙德旺涉嫌嚴重違紀違法,經中央紀委國家監委駐中國人民銀行紀檢監察組和河南省監察委員會批准,目前正接受中國人民銀行鄭州中心支行紀委紀律審查和鄭州市監察委員會監察調查。
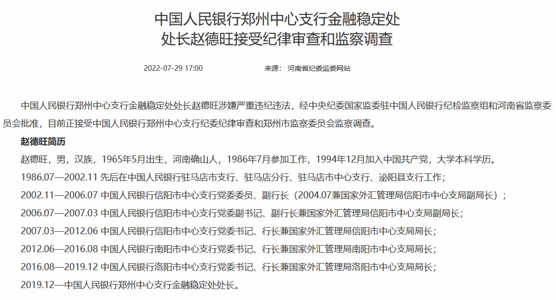
赵德旺简历
赵德旺,男,汉族,1965年5月出生,河南确山人,1986年7月参加工作,1994年12月加入中国共产党,大学本科学历。
1986.07—2002.11 先后在中国人民银行驻马店市支行、驻马店分行、驻马店市中心支行、泌阳县支行工作;
2002.11—2006.07 中国人民银行信阳市中心支行党委委员、副行长(2004.07兼国家外汇管理局信阳市中心支局副局长);
2006.07—2007.03 中国人民银行信阳市中心支行党委副书记、副行长兼国家外汇管理局信阳市中心支局副局长;
2007.03—2012.06 中国人民银行信阳市中心支行党委书记、行长兼国家外汇管理局信阳市中心支局局长;
2012.06—2016.08 中国人民银行南阳市中心支行党委书记、行长兼国家外汇管理局南阳市中心支局局长;
2016.08—2019.12 中国人民银行洛阳市中心支行党委书记、行长兼国家外汇管理局洛阳市中心支局局长;
2019.12—中国人民银行郑州中心支行金融稳定处处长。
編輯:林犀
關鍵詞:央行鄭州趙德旺
評論
查看更多評論>>
加載中……
