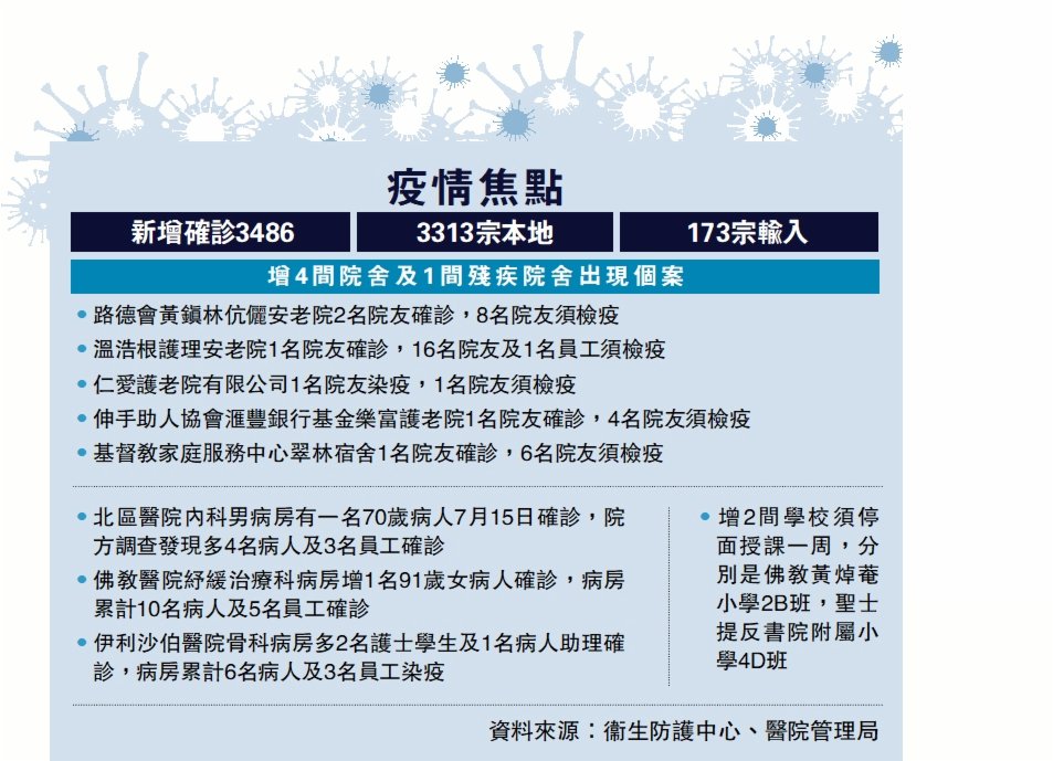
(大公報 記者 李欣穎)本港新冠確診連續五天破三千,昨天新增3486宗確診。政府專家顧問劉宇隆預計,單日確診在未來兩個月有機會重上過萬宗,他認為應堅持現行防疫措施。他透露,聯合科學委員會下月開會,料討論3歲以下兒童接種新冠疫苗事宜,估計最快10月完成打兩針。
對醫療系統造成壓力
衞生防護中心傳染病處主任張竹君昨日表示,疫情正逐步上升,確診數字會在兩周「翻一番」,港大研究的病毒繁殖率約1.7,她擔心會對醫療系統造成壓力。
對於學校方面持續出現個案,張竹君稱,學校個案與社區數字的比例相近,目前未見學校出現明顯爆發,相信師生每日返校園前做快速測試,能有效防止大型傳播。
政府專家顧問、疫苗可預防疾病科學委員會主席劉宇隆預料,單日確診數有機會在未來兩個月內再次破萬,他認為只要現行防疫措施並非擾民、未令經濟及社會活動停頓,便應盡量堅持,例如多做檢測,佩戴口罩及做好通風系統等。若明年夏季疫情轉為明朗,才是討論是否不用戴口罩的時候。
疫情升溫,但現時3歲以下幼童未能接種新冠疫苗,醫務衞生局局長盧寵茂早前表示,希望在不久將來可為3歲以下幼童接種新冠疫苗,為他們提供更好的保護。
劉宇隆稱,曾有兒童染疫後出現壞死性腦炎,部分人要入住深切治療部,他形容為3歲以下幼童接種疫苗是「刻不容緩」。聯合科學委員會下月初開會,料討論3歲以下幼童接種新冠疫苗事宜。他引述南非研究稱,6個月至3歲幼童接種科興疫苗後,接種劑量與成人相同,免疫反應不錯。美國早前容許3歲以下幼童接種復必泰疫苗,劑量是成人的十分一。
劉宇隆向大公報記者表示,如果委員會通過,希望3歲以下幼童能在下月接種第一劑疫苗,現時仍待政府安排。至於每針間距,他相信無論是科興或復必泰,第一、二針需相距一個月,第二、三針則視乎疫情發展,如果年底出現「大浪潮」,第二、三針接種時距或需拉近,若疫情不危急,可拉寬到3至5個月。
BA.5毒株更易入侵人體
本港昨天新增41宗懷疑Omicron變異病毒株BA.4或BA.5亞系個案,當中31宗源頭不明。截至昨天,本港共錄得1029宗涉BA.4或BA.5亞系個案。
據人民日報海外網引述日本《讀賣新聞》報道,有日本專家認為,BA.5毒株具備迄今為止廣泛傳播的Alpha、Delta等毒株的5種變異特徵,傳染性比BA.2毒株更強。BA.5毒株的傳染性和逃逸人類免疫反應能力也可能進一步增強。
據報道,新冠病毒表面附着刺突蛋白,助其侵入人體細胞,而接種新冠疫苗產生的抗體可以識別刺突蛋白,以防止人體感染。但如果病毒變異導致刺突蛋白形狀改變,就很難被抗體識別。
政府巡視餐飲處所換氣系統
食肆及酒吧早前出現感染群組,換氣量或空氣淨化設備工作小組主席源栢樑表示,本港近期每日新增約3000宗新冠個案並逐步上升,提醒餐飲處所及顧客不可掉以輕心,處所負責人應確保通風系統有效運作,足夠鮮風供應可平均覆蓋座位間的各個位置。
源栢樑日前聯同食物環境衞生署及機電工程署人員,巡視曾有群組感染的屯門食肆、中環酒吧。源栢樑提醒酒吧負責人,應做好人流管理,不進行表演或跳舞等活動。
醫管局:用內地止痛退燒藥 依足既定程序
醫院管理局表示,因應第五波疫情嚴峻,本港欠缺含「撲熱息痛」成分的止痛退燒藥,故透過特區政府從內地政府認可渠道,採購內地生產藥物「對乙酰氨基酚片」,供病人使用。另外,因應近期對注射抗生素「注射用頭孢西丁鈉」的需求,醫管局根據《藥劑業及毒藥規例》(第138A章)的規定通過註冊醫生為治療特定病人進口「注射用頭孢西丁鈉」,並根據《進出口條例》(第60章)向衞生署申請進口證,以進口有關藥物。
醫院管理局總行政經理李立業昨天在疫情記者會表示,曾為病人處方內地生產藥物「對乙酰氨基酚片」,而另一款內地生產藥物「注射用頭孢西丁鈉」,是通過註冊醫生為治療特定病人使用,且已向衞生署申請進口有關藥物。他重申,所有公立醫院使用的藥物,不論生產地,均按照本港相關法例進口和本局的既定程序審批,審批標準相同。
對於服用內地藥物的病人數量,李立業稱,暫無具體數據。他表示,當「撲熱息痛」供應穩定後,會再決定是否繼續使用內地藥物,而「注射用頭孢西丁鈉」是常見抗生素,過往都有相同做法,經醫生治療特定病人進口,有按既有程序申請。
(來源:大公報A5:要聞 2022/07/18)
