(大公文匯網 記者 周宇、金文博)由香港報業公會主辦的「2021年香港最佳新聞獎」得獎結果昨日公布,香港大公文匯傳媒集團(大文集團)再創佳績,共奪得23個獎項,包括四冠六亞三季十優異,創下集團歷年最好成績。
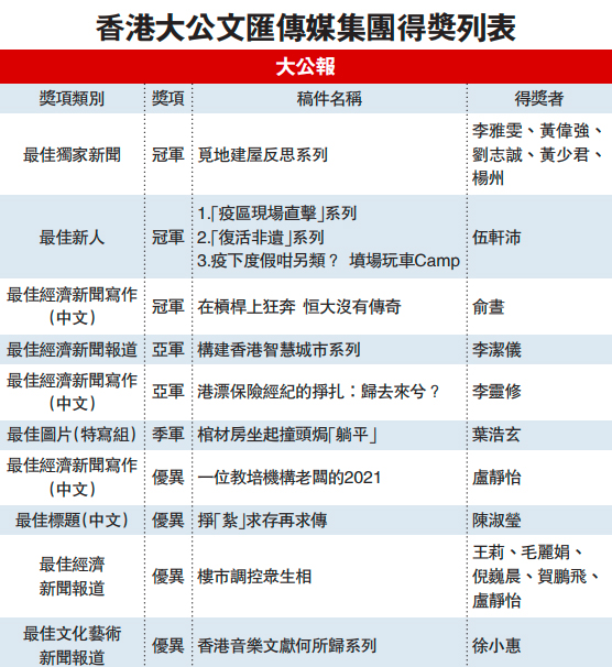
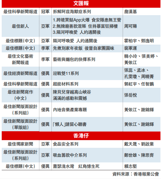
香港報界盛事「香港最佳新聞獎」2021年度評審結果揭曉,大文集團在全部17組獎項中的四個組別奪得冠軍。《大公報》獲得10個獎項,以「覓地建屋反思系列」再次奪得「最佳獨家新聞」冠軍;以「在槓桿上狂奔 恒大沒有傳奇」連續三年蟬聯「最佳經濟新聞寫作」冠軍,憑「疫區現場直擊」、「復活非遺」等系列報道獲得「最佳新人」冠軍。香港《文匯報》今次亦奪得10個獎項,包括最佳科學新聞報道冠軍、最佳新人亞軍、最佳標題亞軍,以及2個季軍及5個優異獎。《香港仔》則獲2亞1優異獎。豐碩成果反映大文集團辦報質量、報道水平和公信力穩步提升,受到同行認可和讀者歡迎。
《大公報》以「覓地建屋反思」系列問鼎「最佳獨家新聞」冠軍,該系列揭露各區有大量土地長期閒置,收地建屋一拖再拖的問題,表達社會各界希望政府做好土地發展的前期規劃,以及市民大眾渴盼住得好、早「上樓」的心聲,報道引起社會廣泛關注。
「覓地建屋反思」系列廣受關注
《大公報》亦憑「疫區現場直擊」、「復活非遺」等系列獲得「最佳新人」冠軍。疫情肆虐期間,記者走在最前線,冒風險深入疫廈採訪,為住戶發聲,呼籲社會各界正確認識變種病毒的傳播威力,提醒大眾抗疫不鬆懈。
《大公報》還以「在槓桿上狂奔 恒大沒有傳奇」蟬聯「最佳經濟新聞寫作」冠軍,以「構建香港智慧城市」系列、「港漂保險經紀的掙扎:歸去來兮?」、「棺材房坐起撞頭焗『躺平』」等報道,分別獲「最佳經濟新聞報道」亞軍、「最佳經濟新聞寫作」亞軍、「最佳圖片(特寫組)」季軍等獎項。
香港《文匯報》則以「拆解阿茲海默症」系列奪得「最佳科學新聞報道」冠軍,亦以「隔河呼喚愛 人約通關後」、「先煮別家年夜飯 後嘗自家團圓味」、「跨境買餸App火爆 食安隱患無王管」、「藝術與麵包的抉擇」系列等報道,分別獲得「最佳標題」亞季軍、「最佳新人」亞軍、「最佳文化藝術新聞報道」季軍等獎項。
願多關懷阿茲海默症患者
《文匯報》的《拆解阿茲海默症系列》再次勇奪最佳科學新聞冠軍。採寫報道的港聞部教育組記者詹漢基表示,香港作為全球最長壽的地區之一,加上全球人口老化的大環境,幾乎可以斷定阿茲海默症會為公共衞生帶來極大挑戰,希望透過此系列,向所有投身科研、獻身科研的專家學者致敬的同時,喚醒公眾對於大腦健康、身邊長者的關注,盼社會能以正面態度對待阿茲海默症,給予因患病而導致記性變差、脾氣變壞,甚至不能自理的長者多一點關懷。
以《隔河呼喚愛 人約通關後》獲最佳標題亞軍的港聞部編輯霍柏宇和鄧逸明對是次獲獎感到榮幸。他們說,標題上的用字源於新聞報道的圖片配合,因為該報道相片上選用了家人隔河對望,互相展望兩地恢復正常通關後能真正面對面的相見,氣氛洋溢對家庭的愛,故標題選字上用上「隔河呼喚愛」,各帶盼望,期許「人約通關後」,大家再相見。
《香港仔》以「食品安全」、「吸血籌款中介」等系列,分別獲得「最佳獨家新聞」、「最佳新聞版面設計(系列組)」亞軍等獎項。
香港報業公會最佳新聞獎共設有四大組別,包括報道組、寫作組、圖片組及版面設計組,合共75個獎項。參賽作品經由專業人士組成的評審委員評審落實賽果及名次。今屆共有12家媒體機構參與角逐各大獎項。
得獎名單刊登於公會網站:www.nshk.org.hk
(來源:大公報A6:要聞 2022/05/14)
