(大公報 記者 龔學鳴)全國政協副主席、國務院港澳辦主任夏寶龍昨日於深圳會見香港特區第七屆立法會部分議員,多名與會議員回港召開記者會。夏寶龍對議員表示,回歸以來,立法會偏離了其憲制地位,成為策動反中亂港活動的主要平台,未來要把握好香港特別行政區立法會的憲制地位。
夏寶龍亦對新一屆立法會議員提出五點希望,包括希望議員做立場堅定的愛國者、行政主導體制的維護者、真正的民意代言人、高質素的管治者,以及立法會新風貌的開創者。一眾議員紛紛表示,未來定將盡職履責,不負使命。
記者會上,立法會主席梁君彥表示,因為疫情關係今次只有部分議員與夏寶龍會面,由夏寶龍代表中央與議員進行任職談話。夏寶龍說,當選的議員都是愛國愛港人士,全面落實了愛國者治港的原則,維護了中央對香港的全面管治權,鞏固了香港由亂到治、由治及興的發展局面,重塑香港的選舉文化與政治架構,對「一國兩制」實踐運用正確的道路行穩致遠,對香港保持長期繁榮穩定、長治久安,對實現良政善治的新架構產生深遠影響。實踐證明,新選舉制度符合「一國兩制」原則,也符合香港實際情況。
中央真心實意在港搞民主
夏寶龍指出,回歸以來,立法會偏離了其憲制地位,成為策動反中亂港活動的主要平台。立法會各種亂象,之所以愈演愈烈,主要有兩方面的原因。第一,選舉制度存在漏洞,為反中亂港分子通過選舉進入立法會,大開方便之門;第二,立法會的執行紀律不嚴,出現破窗效應,導致一發不可收拾。在中央主導下,完善了香港特區的選舉制度,為落實愛國者治港原則提供堅實的保障。接下來的任務,就是要令立法會回歸本位,切實發揮好「一國兩制」實踐在香港治理中的應有作用。
夏寶龍亦指出,中央政府真心實意在香港搞民主,香港民主發展要符合自身實際情況,符合「一國兩制」原則,走香港特色的路,絕不能照抄、照搬西方一套,不能在民主幌子下成為對內地實施顏色革命的橋頭堡,我們要建立符合「一國兩制」要求、具有香港特色的民主制度。香港當務之急是聚焦發展經濟,改善民生,破解長期積累的深層次問題。
議員應善意批評 監督施政
商界(第二)議員廖長江說,夏寶龍主任強調,要從兩方面把握好香港特別行政區立法會的憲制地位。第一,香港特區立法會是單一制國家下的地方立法機關,其權力全部來自中央通過基本法做出的授權,且受到中央作為授權機構的監督,議員在立法會中的言行也要遵守基本的政治規矩。第二,香港特區立法會是行政主導體制下的立法機關,與行政機關是既相互制衡又相互配合,且重在相互配合的關係。這是基本法規定的香港政治體制的重要內容,亦是香港特區立法會行使職權、進行運作的基本遵從。
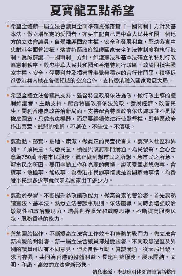
立法會議員、民建聯主席李慧琼說,夏寶龍主任就新一屆立法會議員應展示的新面貌和新氣象提出五點希望。第一,希望全體新一屆立法會議員,全面準確貫徹「一國兩制」方針及基本法,做立場堅定的愛國者,敢於同損害國家主權、安全、發展利益及損害香港繁榮穩定的言行作鬥爭,支持香港融入國家發展大局。第二,希望全體立法會議員支持、監督特區政府依法施政,做行政主導體制的維護者。行政主導體制是香港政治體制的一大優勢,要自覺地把其維護好,主動支持、配合特區政府依法施政、發展經濟、改善民生,依法行使監督權。
第三,要勤勉、務實、貼地、廉潔,做真正的民意代言人。要深入社區和界別了解民意、洞悉民意,積極與政府部門溝通,要用辛勤工作和亮麗的業績,證明愛國者「想做事、會謀事、敢擔事、能成事」。第四,要勤於學習,不斷提升參政議政的能力,做高質素的管治者。首先要熟讀憲法、基本法,同時要增強政治敏銳性和政治鑒別力,培養世界眼光和戰略思維。
第五,善於團結協作,不斷提高立法會工作效率和整體的戰鬥力,做立法會新風貌的開創者。
議員:提升參政議政能力 為市民做實事
全國政協副主席、國務院港澳辦主任夏寶龍昨日於深圳會見香港特區第七屆立法會部分議員,並對新一屆立法會議員提出五點期望。多名立法會議員表示,夏寶龍主任的講話令他們感到新一屆立法會議員責任重大,他們將履行好議員的職責,並不斷提升參政議政能力,為市民做實事。
配合特區政府施政
民建聯主席李慧琼指出,在新局面下,夏寶龍主任親自同立法會議員會面,講出五點對立法會議員的期望,相信這也是中央對新一屆立法會議員的期望,顯示中央非常關心香港發展,希望在新形勢下,香港能夠真正走向良政善治、改善民生、解決深層次矛盾。
新民黨主席葉劉淑儀表示,回歸之後的立法會曾被一班反中亂港分子騎劫,不僅破壞議會秩序、妨礙政府施政,且越來越挑戰中央權威,這些問題必須撥亂反正。相信每一位議員都知道自身的使命,即把握機會,根據夏主任提出的五方面要求,做盡職盡責的立法會議員,根據憲制制度,監督政府,反映民意,同時配合特區政府行政主導的施政。
經民聯主席盧偉國表示,夏寶龍主任的講話令他深受鼓舞,更感到作為新一屆立法會議員,責任重大,任務光榮。他認為,新一屆立法會正處於「香港要變」的關鍵時刻,行政與立法都要「變」。
市民期待政府聚焦發展經濟,惠澤民生,而立法會議員亦要監督和促使政府改變思維,落實良政善治,並向當局提出施政的具體建議,共同為市民做實事,滿足市民的期望。
商界(第二)議員廖長江認為,夏寶龍主任表示,特區主要官員任命後,中央都會都有同他們溝通和交流,今次首次同新一屆立法會議員溝通交流,表達了「愛國者治港」時代下中央對立法會議員的期待。
醫療衞生界議員林哲玄指出,夏寶龍主任與部分議員交談,反映中央對新一屆立法會充滿了期望。目前業界面臨諸多問題,自己作為醫療衞生界立法會議員,會將業界的聲音帶入議會,協助政府發展好香港的醫療體系,以應對疫情及人口老齡化等問題。
香港特別行政區全國人大代表、香港特別行政區全國政協委員及有關全國性團體代表界立法會議員陳勇認為,新一屆立法會議員「五光十色」,有着不同的專業和背景,在議會中應當利用各自專長,監督特區政府依法施政,做行政主導體制維護者,並與其他議員團結協作,提高立法會工作效率,讓市民切實感受到新選舉制度的優越性。
選委會界別議員馬逢國表示,作為新一屆立法會議員,自己定當全力以赴,從整體利益和全局考慮,支持特區政府依法施政,並「是其是,非其非」,理性監督政府。
防「港獨」死灰復燃
選委會界別議員何君堯表示,新一屆立法會議員已經完成宣誓要擁護基本法,效忠特區,相信大家將為「一國兩制」行穩致遠,香港繁榮穩定作出貢獻。
此外,議員們還應行使好監督政府的責任,指出政府在施政過程中做得不對的地方,並要維護國家主權統一和領土完整,留意境外勢力對國家和特區的滲入,防止「港獨」死灰復燃。
選委會界別議員葛珮帆認為,落實「愛國者治港」後,市民對本屆立法會有很高的期望,作為議員亦感到責任重大。無論新老議員都要勤於學習,對新議員來說,要學習議會的文化、規則,對老議員來說,現在市民對議員的要求不一樣了,要有實實在在的政策倡議,當「開創者」,不能像以前一樣「鬧下政府就算」。
政商界:對解決深層次問題有信心
全國政協副主席、國務院港澳辦主任夏寶龍在深圳會見香港特區第七屆立法會部分議員時強調,要全面準確貫徹「一國兩制」方針及基本法,做立場堅定的愛國者,要勤勉、務實、貼地、廉潔,做真正的民意代言人。本港政商界人士指出,香港步入由治及興的新階段,相信全體立法會議員會支持、監督特區政府依法施政,為解決好深層次矛盾問題積極建言獻策。
全國政協提案委員會副主任王惠貞認為,香港民主發展必須符合「一國兩制」原則,符合自身實際情況,港人要走好具香港特色的民主之路。她說,香港步入由治及興、良政善治的新階段,社會各界要攜手奮鬥,集中精力發展好經濟,改善民生,各立法會議員要勤勉務實做真正的民意代言人,致力於讓市民安居樂業,有實實在在的獲得感、幸福感。
齊心協力打造新「東方之珠」
選委會基層社團界別委員、香港島婦女聯會主席金鈴表示,是次選舉是香港特色民主發展的成功實踐,未來行政立法關係將更加融洽,聚焦香港整體利益和長遠發展,推動解決深層次矛盾問題,開啟良政善治的美好未來。她相信,新一屆立法會議員會做到兼顧各階層、各方面的廣泛利益,拿出最大的努力和誠意,通過一份份具體的方案和切實可行的時間表,齊心協力讓香港繼續成為全世界都心馳神往的新的「東方之珠」。
選委會委員、香港中小型企業聯合會會長麥美儀指出,對於香港市民來說,有屋住、有工開,人身安全、財產安全得到有力保障,人人能及時享受到基本的醫療服務,整個城市擁有良好的營商環境,才是良政善治、繁榮穩定的香港應有的景象。她相信,全體立法會議員會支持、監督特區政府依法施政,為解決好深層次矛盾問題建言獻策。
