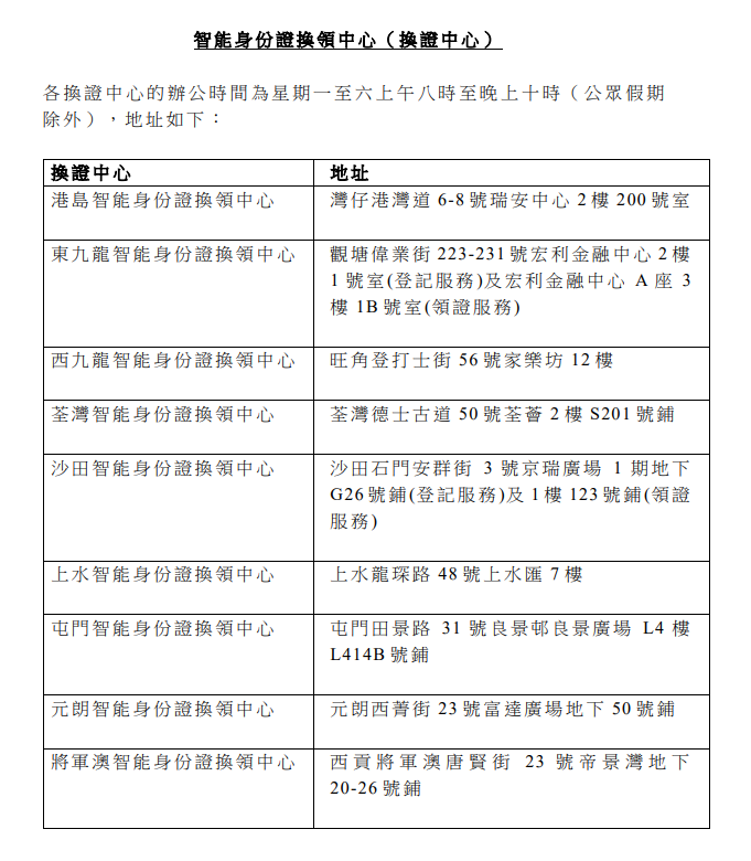
大公文匯全媒體報道,入境處今日(5日)宣布,凡於1983、1984、1987或1988年出生的舊款智能身份證持有人,須在1月19日至4月2日期間,帶同身份證親身前往任何一間智能身份證換領中心,辦理換領新智能身份證手續。各換證中心的服務時間為星期一至六上午8時至晚上10時,公眾假期除外。
至於1980、1981或1982年出生的舊款智能身份證持有人,他們的指明換證限期將於1月18日(星期二)完結,仍未辦理換證手續的人士請盡早預約辦理。合資格的香港市民若於換證限期內不在香港,可在返港後30天內補辦換證手續。
入境處在是次換證計劃更推出關愛安排,每名合資格的換證人士可攜同最多兩名65歲或以上的親友及最多2名殘疾人士一同前往換證中心換證。
編輯:津津
關鍵詞:智能身份證換領計劃入境處換證中心
評論
查看更多評論>>
加載中……
