(大公報記者 龔學鳴)12月4日是國家憲法日,香港特區政府與中聯辦聯合舉辦以「憲法與『一國兩制』」為題的網上座談會,探討憲法與「一國兩制」的關係,以及香港如何在憲法的框架下更好落實「一國兩制」。
中聯辦主任駱惠寧在致辭時表示,維護特別行政區憲制秩序,就必須尊重和維護中國共產黨的領導地位。不承認憲法在香港特別行政區的至高地位、不尊重中國共產黨的領導,就是忘了香港特別行政區是怎麼來的,實際上就是否定「一國兩制」的憲制根基。根深才能葉茂,只有牢固樹立憲法意識,堅決捍衛憲法權威,「一國兩制」實踐才能保持正確方向。
行政長官林鄭月娥致辭時指出,憲法是香港基本法的立法依據和效力來源,並與香港基本法共同構成了香港特別行政區的憲制基礎,為香港的長期繁榮穩定提供最有力的保障,所有香港市民均有責任尊重和維護以憲法和香港基本法為核心的憲制秩序。
駱惠寧:憲法引領「一國兩制」事業與時俱進
只有牢固樹立憲法意識,堅決捍衛憲法權威,「一國兩制」實踐才能保持正確方向。
中聯辦主任駱惠寧昨日在「國家憲法日」網上座談會致辭時表示,充分認識憲法對「一國兩制」實踐的根基和保障作用,鞏固拓展香港由亂到治的大勢,推動「一國兩制」行穩致遠,具有重要意義。他與大家分享三點意見。
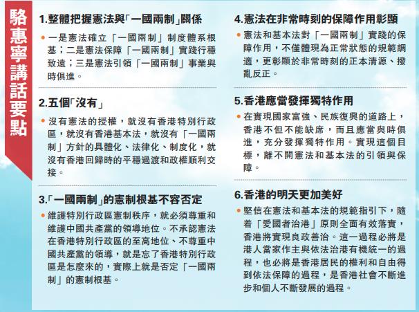
「第一,憲法確立『一國兩制』制度體系根基。」駱惠寧指出,憲法是國家的根本法,在全國範圍內具有最高法律地位和最高法律效力。沒有憲法的授權,就沒有香港特別行政區,就沒有香港基本法,就沒有「一國兩制」方針的具體化、法律化、制度化,就沒有香港回歸時的平穩過渡和政權順利交接。憲法和基本法共同構成特別行政區的憲制基礎。
駱惠寧續說,2021年是中國共產黨成立100周年。眾所周知,中國共產黨作為中華人民共和國和中國特色社會主義事業的領導核心力量,是歷史和人民的選擇,也是憲法的明確規定。「維護特別行政區憲制秩序,就必須尊重和維護中國共產黨的領導地位。不承認憲法在香港特別行政區的至高地位、不尊重中國共產黨的領導,就是忘了香港特別行政區是怎麼來的,實際上就是否定『一國兩制』的憲制根基。」根深才能葉茂,只有牢固樹立憲法意識,堅決捍衛憲法權威,「一國兩制」實踐才能保持正確方向。
「第二,憲法保障『一國兩制』實踐行穩致遠。」駱惠寧表示,回歸以來,全國人大常委會先後五次解釋基本法,從憲制層面解決了一系列特別行政區自身無法解決的重大問題,有力保障和支持了特區政府依法施政。2019年發生「修例風波」,香港一度出現「港獨」猖獗、「黑暴」橫行的嚴峻局面,嚴重挑戰憲法和基本法的權威、嚴重衝擊特別行政區憲制秩序、嚴重威脅特別行政區政權安全和國家安全。非常時刻,中央果斷出手,全國人大根據憲法有關規定先後就建立健全香港特別行政區維護國家安全的法律制度和執行機制、完善香港特別行政區選舉制度作出決定,帶來了香港局勢由亂到治的重大轉折。實踐告訴我們,憲法和基本法對「一國兩制」實踐的保障作用,不僅體現為正常狀態的規範調適,更彰顯於非常時刻的正本清源、撥亂反正。回溯「一國兩制」實踐歷程,中央始終堅持依法治港,全國人大及其常委會每一次對憲制權力的運用,都向世人昭示了一個真理:要維護香港同胞的整體和根本利益,要保持香港的長期繁榮和穩定,就離不開憲法和基本法的保駕護航。
「第三,憲法引領『一國兩制』事業與時俱進。」駱惠寧強調,「一國兩制」是我國國家制度和國家治理體系的顯著優勢之一。「在實現國家富強、民族復興的道路上,香港不但不能缺席,而且應當與時俱進,充分發揮獨特作用。實現這個目標,離不開憲法和基本法的引領與保障。」為此,要完善特別行政區同憲法和基本法實施相關的制度機制,健全中央依據憲法和基本法對特別行政區行使全面管治權的制度,進一步落實特別行政區維護國家安全的法律制度和執行機制、健全特別行政區行政長官對中央政府負責的制度,完善香港融入國家發展大局、同內地優勢互補、協同發展機制。「同時,要在全社會加強憲法和基本法教育,不斷增強香港同胞的國家意識和愛國精神。」
展望未來,駱惠寧表示,堅信在憲法和基本法的規範指引下,隨着「愛國者治港」原則全面有效落實,香港將實現良政善治。這一過程必將是港人當家作主與依法治港有機統一的過程,也必將是香港居民的權利和自由得到依法保障的過程,是香港社會不斷進步和個人不斷發展的過程,香港的明天會更加美好!
相關鏈接:
林鄭月娥:深化年輕一代正確認識憲法基本法
所有香港市民均有責任尊重和維護以憲法和基本法為核心的憲制秩序。
行政長官林鄭月娥昨日在「國家憲法日」網上座談會致辭時表示,中央根據憲法賦予權力分別於去年六月和今年三月頒布及實施《香港國安法》和完善特區選舉制度落實「愛國者治港」,都是中央完善「一國兩制」制度體系,為香港解決問題的重大舉措,體現對「一國兩制」初心的堅持。「任何誣衊中央這兩大舉措是破壞『一國兩制』,都是無稽之談,都會不攻自破。」
林鄭月娥指出,香港於回歸祖國後能夠持續繁榮穩定,實有賴成功落實獨一無二的「一國兩制」方針。在明年紀念香港特別行政區成立25周年及慶祝「一國兩制」成功實踐的同時,亦必須深化社會各界,特別是年輕一代對憲法及基本法的正確認識,並全力維護「一國兩制」下香港的憲制秩序。
林鄭月娥續說,我國是單一制的國家。憲法作為國家的根本法、最高法,是國家的重要標誌和象徵,具有最高的法律地位和權威。憲法是基本法的立法依據和效力來源,並與基本法共同構成了香港特別行政區的憲制基礎,為香港的長期繁榮穩定提供最有力的保障。因此,所有香港市民均有責任尊重和維護以憲法和基本法為核心的憲制秩序。
她提及,國家主席習近平在2017年7月1日慶祝香港回歸祖國20周年大會暨香港特別行政區第五屆政府就職典禮上發表重要講話,「經過四年多的體會,特別是2019年下半年因『修例風波』引起的「黑暴」衝擊,我們應當更掌握習主席當時語重心長提出如何確保『一國兩制』不變形、不走樣。」習主席說要堅持在香港落實「一國兩制」,要維護四個「始終」:始終準確把握「一國」和「兩制」的關係;始終依照憲法和基本法辦事;始終聚焦發展這個第一要務;始終維護和諧穩定的社會環境。當中至關重要的是在落實憲法和基本法確定的憲制秩序時,要把中央依法行使權力和特別行政區履行主體責任有機結合起來;要完善與基本法實施相關的制度和機制;要加強香港社會特別是公職人員和青少年的憲法和基本法宣傳教育。
林鄭月娥又表示,從「反國民教育」、非法「佔中」、鼓吹「港獨」,到「修例風波」期間的亂象,根源都是因為香港回歸祖國一段時期以來,未有真正全面貫徹落實「一國兩制」的制度體系。猶幸在香港面對困難時,中央果斷應對。最近,中共十九屆六中全會通過《中共中央關於黨的百年奮鬥重大成就和歷史經驗的決議》,當中指出中央審時度勢,採取了一系列標本兼治的舉措,推動香港局勢實現由亂到治的重大轉折,為推進依法治港、促進「一國兩制」實踐行穩致遠打下了堅實基礎。
林鄭月娥希望大家重溫原全國人民代表大會常務委員會香港特別行政區基本法委員會主任喬曉陽,在基本法頒布30周年高峰論壇上所提到的五點:第一,要始終堅持站在國家立場上來看待基本法;第二,要了解基本法的憲制性地位是憲法賦予的;第三,基本法是一部授權法;第四,基本法的所有規定是有機聯繫的整體;第五,要始終堅持從「一國兩制」的根本宗旨來實施基本法。「我認為以上五點正是憲法及基本法與『一國兩制』關係的精髓。」
張勇:完善「一國兩制」須做到五個堅持
「國家憲法日」網上座談會中,全國人大常委會法制工作委員會副主任、香港基本法委員會副主任張勇發表主題演講。他指出,在新的歷史時期,堅持和完善「一國兩制」制度體系正在成為新的時代命題,核心是準確把握「一國」與「兩制」的關係。進一步完善「一國兩制」制度體系,首先要學習憲法、尊崇憲法,同時應做到「五個堅持」,包括堅持憲法根本法地位,堅持單一制原則,堅持人民代表大會制度,堅持依憲治國、依法治港,以及堅持憲法監督。
憲法是特區設立的憲制依據
第一,堅持憲法根本法地位。憲法的根本法地位和最高的法律效力,體現在「一國兩制」方針和實踐中,至少有三方面含義:一,憲法是特別行政區設立的憲制依據,作為直轄於中央人民政府的地方行政區域,憲法效力及於特別行政區。正所謂「國家主權所至,憲法效力所及」;二,憲法是基本法的立法依據和效力來源,全國人大根據憲法規定,制定香港基本法,對香港特區實行的各方面制度作出規定;三,憲法為基本法的適用和解釋提供了根本遵循,憲法和基本法的內容是有機的統一,適用和解釋基本法要以符合憲法、實施憲法為基本前提。此外,憲法是特區制度的法律淵源。「一國兩制」事業建基於憲法、源自於憲法。進一步完善「一國兩制」制度體系,首先要學習憲法、尊崇憲法,樹立憲法意識、維護憲法權威、保證憲法實施。
第二,堅持單一制原則。我國是單一制國家,單一制原則在基本法中也有重要體現。單一制原則是維護國家統一的基本原則,也是處理中央與地方權力關係的基本準則。深刻理解並在完善「一國兩制」制度體系過程中切實遵循這一原則,才能正確地認識中央與特別行政區的關係,促進中央全面管治權和特區高度自治權的有機結合。
第三,堅持人民代表大會制度。全國人民代表大會是我國的最高國家權力機關,行使國家的主權權力。人民代表大會根本政治制度在「一國兩制」方針的確立及其實踐過程中一直發揮着重要作用。進一步完善「一國兩制」制度體系,要繼續依靠和發揮人民代表大會制度的地位和作用,為「一國兩制」提供更加有力的憲制支撐和保障。
中央對特區行使全面管治權
第四,堅持依憲治國、依法治港。特區制度是國家治理體系的有機組成部分,特區的有效治理是治國理政的重要內容。憲法和基本法確立了特別行政區的憲制秩序和法治秩序,共同構成特別行政區的憲制基礎。進一步完善「一國兩制」制度體系,要繼續嚴格遵循憲法和基本法的規定,運用法治思維和法治方式,在法治的軌道上推進「一國兩制」事業向前發展。
第五,堅持憲法監督。憲法在特別行政區能否得到尊重和實施、基本法在特別行政區能否得到全面準確地適用和遵守,是中央對特別行政區行使全面管治權的重要方式。進一步完善「一國兩制」制度體系,及時發現和糾正不符合甚至牴觸憲法和基本法的問題,以保證新構建的制度機制符合憲法和基本法的有關規定。
張勇表示,「五個堅持」既是憲法規定的基本制度,也是在完善「一國兩制」制度體系過程中需要堅持和恪守的憲法原則。「制度穩則國家穩,制度強則國家強。」只有不斷地推進「一國兩制」的制度化、規範化、程序化,發揮好法治化制度體系固根本、穩預期、利長遠的保障作用,才能確保「一國兩制」行得穩、走得順、走得遠。
專家:港青須抓住機遇 融入國家發展
「國家憲法日」網上座談會中,勵進教育中心主席范徐麗泰主持對談環節,與香港科技大學經濟學兼任教授雷鼎鳴、原港區全國人大代表劉佩瓊探討憲法與「一國兩制」的關係。雷鼎鳴指出,香港特區是西方式民主制度在中國的「試點」,該制度缺點日益顯現,港人需重新審視。劉佩瓊表示,基本法保障香港經濟自由,並呼籲年輕人抓住機遇、融入國家發展。
雷鼎鳴:西方民主制度缺點日益顯現
雷鼎鳴指出,「一國兩制」與特區的設立,相當於以香港做「試驗點」,對國家發展的制度進行摸索。西方民主制度的隱藏問題近年逐步展現,香港是時候重新審視是否需要繼續「行落去」,有哪些糟粕應被遺棄。他又說,大灣區許多內地城市自由市場能力不輸香港,港人需要思考曾走過的路是否有問題,然後奮起直追、重現輝煌。他亦指出,世界格局變幻莫測,中國GDP趕超美國勢不可當,呼籲港青以新技能裝備自己,未來「有份」參與,甚至改變世界格局。
劉佩瓊:「八個中心」為港帶來機遇
劉佩瓊表示,基本法保障了香港的經濟自由,令香港作為自由貿易港、獨立關稅區,享有市場經濟給予的最大活力。同時基本法亦賦予港人「改變」的權利,可以按照環境變化做出改變。「五十年不變,但世界環境改變嘅時候,點可以唔變?」她強調,香港作為弱小經濟體,若非國家支撐,絕無談判力量,在各種國際貿易協議中,享有與大國同樣的優待。此外,她指出,「十四五」規劃將香港融入國家發展大局,「八個中心」的要求亦為香港帶來大機遇。她鼓勵年輕人在創科領域好好裝備自己,同時學好普通話,好好把握發展機會。
范徐麗泰:「香港所長」貢獻「國家所需」
范徐麗泰提出,今日「香港所長」能迎合「國家所需」,如未來能繼續做到,相信「一國兩制」不會出現太大變化。港人若想維護「一國兩制」,就要尊重憲法與基本法;若想繼續享有「一國兩制」賦予的權利,就需要支持憲法。
