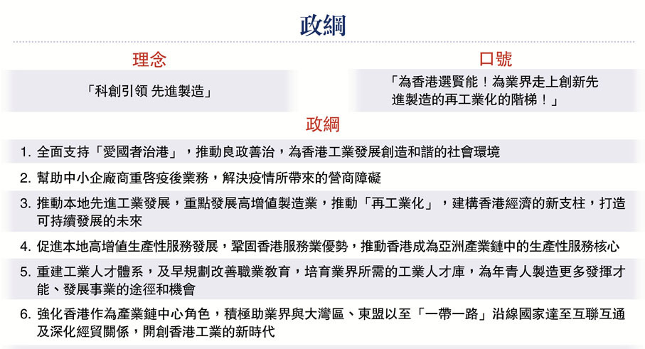
(香港文匯報記者 藍松山)香港產業要升級再轉型,「工業4.0」是其中一個重點。2021年選舉委員會工業界(第一)界別分組有17名候選人自動當選,其中5人昨日接受香港文匯報專訪時表示,他們會以「科創引領、先進製造」為選舉理念,以「為香港選賢能!為業界走上創新先進製造的再工業化的階梯!」為口號,帶領香港工業界融入國家發展大局,把握國家「十四五」規劃及粵港澳大灣區發展機遇,推動良政善治,為香港建構穩定的營商環境,讓「一國兩制」行穩致遠。
談及未來履行選委職責,他們表示會選出愛國愛港、支持「一國兩制」、能夠穩定香港社會環境、提升工業界營商環境的行政長官及立法會議員。他們又指,近年來的修例風波及疫情對工業界營商環境有很大影響,業界期望未來的行政長官能帶領香港走出「疫」境,重新出發,讓香港融入國家發展大局。
林世豪:用科技支持傳統製造業
香港工業總會常務副主席、香港優質標誌局主席林世豪表示,「再工業化」不等於把傳統製造業重複一次,而是用科技支持傳統製造業。政府去年推出「再工業化資助計劃」,當傳統行業想在香港開啟新的智能生產線時,政府都會有相應資助,希望可以幫助工業優化。
林世豪表示,食品和食品加工行業佔香港出產工業中的33%。由於香港在食品安全、品質監控、設施技術及成熟的市場網絡中都具有獨特優勢,許多內地及東南亞地區都對香港的某些食品有極高渴求,月餅就是其中一個受歡迎產品。他認為,香港未來可以利用科技,繼續擴大食品和食品加工行業的規模,實現「再工業化」。
他提到,現代工業早已不是20多年前的工廠,而是變得很多元化,認為醫療技術、大數據、人工智能、新材料應用及研究、微電子等新興的產業鏈都很適合在香港發展,亦吸引許多年輕人的興趣。他期待政府於未來能進一步支持這些新興產業,及在各大院校中開設更多應用科技的科目,以幫助這些產業能夠持續發展,令香港能夠成為國際創科中心。
陳偉聰:助中小企重啟疫後業務
香港工業總會常務副主席陳偉聰表示,香港工業總會將全面支持「愛國者治港」,支持貫徹落實「一國兩制」,推動良政善治,為香港工業發展創造和諧的社會環境。他希望在疫情後與政府一同重振香港經濟,幫助中小企廠商重啟疫後業務,解決疫情所帶來的營商障礙。
陳偉聰指出,工業界在環保範疇中存在不少商機,即使是垃圾處理亦大有可為,例如可以將垃圾轉為新的材料或產品等,認為這將會是未來發展的趨勢。他又指,在香港工業歷史中,不少行業一直都有使用電子技術,這為香港帶來良好的基礎,提供發展先進電子領域的空間。
他認為,香港應把握好粵港澳大灣區發展的機遇,把香港的專業及技術帶到大灣區其他鄰近城市作為生產地,並加以投資及增加規模,讓香港產業的影響力延伸至大灣區,並以此為基礎,未來將影響力擴展至東盟國家。
他認為,選委有責任作為橋樑,加強各方面的配合和了解,並讓年輕人對業界有更清晰概念。他指出,在教育政策上,各院校可提供更多應用學位的同時,業界亦可爭取提供更多機會及職位,讓學生完成學業後能夠學以致用,找到心儀的工作。
陳允誠:加強中學宣傳 培養學生興趣
香港工業總會教育委員會主席陳允誠指出,未來的重點是重建工業人才體系,及早規劃改善職業教育,培育業界所需的工業人才庫,為年輕人製造更多發揮才能、發展事業的途徑和機會。他認為,須強化香港作為產業鏈中心角色,積極幫助業界把握大灣區、東盟以至「一帶一路」的機遇,並與沿線國家達至互聯互通及深化經貿關係,開創香港工業的新時代。
陳允誠非常關注香港的人才培訓。他表示,香港近年進入工業界的人才較少,因此工總去年成立教育委員會,目的在於引領更多學生及年輕人進入工業界。他指出,未來工業與各大院校應增加合作機會,令工業概念在學科中得以應用,並將工業與學科息息相關這個概念打入學校,讓學生知道今時今日工業的定義已經與以往大有不同,如生產自動化、創新產業等都屬於工業中的一環,令他們產生興趣,畢業後可以投身工業。
他認為,除了在院校中向學生推廣現代工業外,在社會宣傳現代工業亦至關重要。他指出,家長會直接影響學生選科,業界需要透過宣傳及教育,向社會尤其是家長提供更多現代工業的資訊。他又指出,未來的宣傳方向應更年輕化,加強在中學的宣傳,希望學生在中學已經能有所了解,並產生一定興趣,從而做好生涯規劃,選擇自己真正感興趣的科目。
劉燊濤:電子及環保大勢所趨
香港工業總會副主席劉燊濤表示,希望能夠推動本地先進工業發展,並重點發展高增值製造業,推動「再工業化」,建構香港經濟新支柱,打造可持續發展未來,促進本地高增值生產性服務發展,鞏固香港服務業優勢,推動香港成為亞洲產業鏈中的生產性服務核心。他指,玩具、鐘錶等傳統工業已經逐漸數碼化,而傳統工業所使用的物料亦向可持續發展物料方向發展,相信電子及環保是未來20年香港以至大灣區最蓬勃及最多人接觸的行業,這對於香港整體的工業發展及工業形象都有很大幫助。
劉燊濤指出,特區政府去年推出的「再工業化資助計劃」,有效地讓業界思考如何進步及邁向自動化。他認為,每一個行業都需要在傳統的做法上自行升級,逐漸向自動化轉型。他坦言現時選擇進入工業行業的年輕人有所減少,而自動化不是短時間內可以完全完善,但已看到許多行業朝着這個方向邁進,故對未來香港工業前景非常樂觀。
他又指,香港工業總會轄下的青年委員會會到各中學解釋什麼是現代工業,以消除市民對工業的抗拒,改變年輕人思維。他表示,許多年輕人對現代工業,包括智能科技、電影、設計等方面有濃厚興趣,認為改變市民對現代工業的誤解將有助香港工業未來發展。
陳婉珊:改變大眾對傳統工業看法
香港工業總會副主席、香港青年工業家協會名譽會長陳婉珊指出,香港工業總會有32個分組,包括各行各業,及不同的年齡階層,具有廣泛代表性。她希望用科技創新技術去改變大眾對工業的傳統行業看法,並指先進製造業如製造業數碼化等,將可配合國家可持續發展方向,帶領整個工業更進一步。
陳婉珊認為,生物科技及先進製造都會是香港工業未來需要加強的方向。她指出,希望更多生物科技的行業或公司能在香港發展,並將生物科技融入不同範疇,如醫療、化工等。在先進製造方面,希望能夠利用大數據提升生產流程,使生產更有效率,並幫助整個工業界完成數碼化或自動化的轉型。她強調,這不會導致現在的從業員損失工作機會,自動化及數碼化可以令生產更具效率,而從業員的經驗及知識可引領行業未來發展方向,令整個行業共同增值。
