香港文匯報據新華社報道,中央民族工作會議8月27日至28日在北京召開。中共中央總書記、國家主席、中央軍委主席習近平出席會議並發表重要講話,強調要準確把握和全面貫徹我們黨關於加強和改進民族工作的重要思想,以鑄牢中華民族共同體意識為主線,堅定不移走中國特色解決民族問題的正確道路,構築中華民族共有精神家園,促進各民族交往交流交融,推動民族地區加快現代化建設步伐,提升民族事務治理法治化水平,防範化解民族領域風險隱患,推動新時代黨的民族工作高質量發展,動員全黨全國各族人民為實現全面建成社會主義現代化強國的第二個百年奮鬥目標而團結奮鬥。
李克強主持會議。栗戰書、王滬寧、趙樂際、韓正出席會議。汪洋作總結講話。
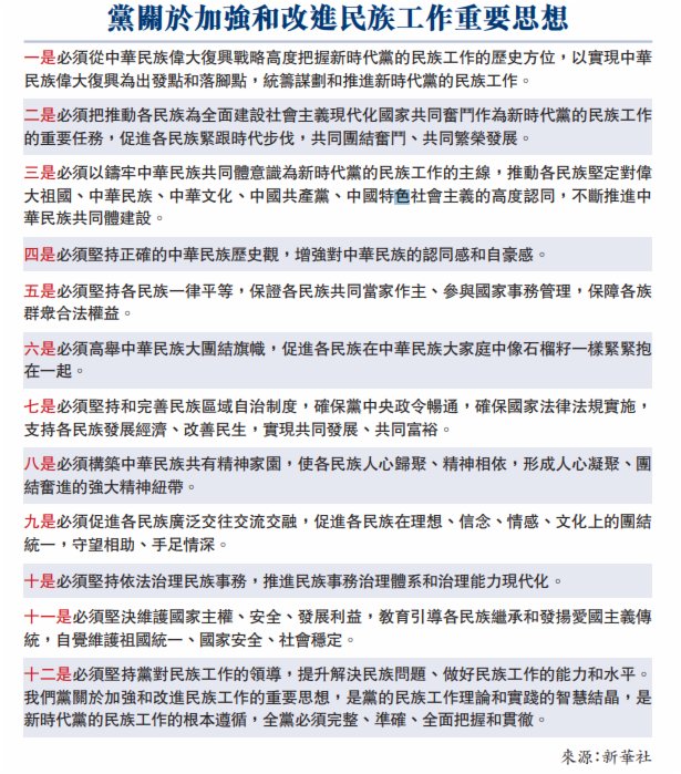
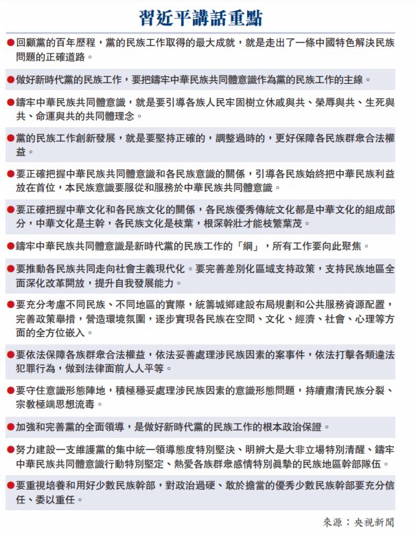
習近平在講話中指出,回顧黨的百年歷程,黨的民族工作取得的最大成就,就是走出了一條中國特色解決民族問題的正確道路。改革開放特別是黨的十八大以來,我們黨強調中華民族大家庭、中華民族共同體、鑄牢中華民族共同體意識等理念,既一脈相承又與時俱進貫徹黨的民族理論和民族政策,積累了把握民族問題、做好民族工作的寶貴經驗,形成了黨關於加強和改進民族工作的重要思想,概括起來有十二方面(見下表)。
有效抵禦分裂思想滲透顛覆
習近平強調,做好新時代黨的民族工作,要把鑄牢中華民族共同體意識作為黨的民族工作的主線。鑄牢中華民族共同體意識,就是要引導各族人民牢固樹立休戚與共、榮辱與共、生死與共、命運與共的共同體理念。鑄牢中華民族共同體意識是維護各民族根本利益的必然要求,只有鑄牢中華民族共同體意識,構建起維護國家統一和民族團結的堅固思想長城,各民族共同維護好國家安全和社會穩定,才能有效抵禦各種極端、分裂思想的滲透顛覆,才能不斷實現各族人民對美好生活的嚮往,才能實現好、維護好、發展好各民族根本利益。鑄牢中華民族共同體意識是實現中華民族偉大復興的必然要求,只有鑄牢中華民族共同體意識,才能有效應對實現中華民族偉大復興過程中民族領域可能發生的風險挑戰,才能為黨和國家興旺發達、長治久安提供重要思想保證。鑄牢中華民族共同體意識是鞏固和發展平等團結互助和諧社會主義民族關係的必然要求,只有鑄牢中華民族共同體意識,才能增進各民族對中華民族的自覺認同,夯實我國民族關係發展的思想基礎,推動中華民族成為認同度更高、凝聚力更強的命運共同體。鑄牢中華民族共同體意識是黨的民族工作開創新局面的必然要求,只有順應時代變化,按照增進共同性的方向改進民族工作,做到共同性和差異性的辯證統一、民族因素和區域因素的有機結合,才能把新時代黨的民族工作做好做細做扎實。
更好保障各族群眾合法權益
習近平指出,黨的民族工作創新發展,就是要堅持正確的,調整過時的,更好保障各民族群眾合法權益。要正確把握共同性和差異性的關係,增進共同性、尊重和包容差異性是民族工作的重要原則。要正確把握中華民族共同體意識和各民族意識的關係,引導各民族始終把中華民族利益放在首位,本民族意識要服從和服務於中華民族共同體意識,同時要在實現好中華民族共同體整體利益進程中實現好各民族具體利益,大漢族主義和地方民族主義都不利於中華民族共同體建設。要正確把握中華文化和各民族文化的關係,各民族優秀傳統文化都是中華文化的組成部分,中華文化是主幹,各民族文化是枝葉,根深幹壯才能枝繁葉茂。要正確把握物質和精神的關係,要賦予所有改革發展以彰顯中華民族共同體意識的意義,以維護統一、反對分裂的意義,以改善民生、凝聚人心的意義,讓中華民族共同體牢不可破。
尊重保障少數民族語言文字
習近平強調,鑄牢中華民族共同體意識是新時代黨的民族工作的「綱」,所有工作要向此聚焦。要全面推進中華民族共有精神家園建設,要在黨史、新中國史、改革開放史、社會主義發展史學習教育中,深入總結我們黨百年民族工作的成功經驗,深化對我們黨關於加強和改進民族工作重要思想的研究,加強現代文明教育,深入實施文明創建、公民道德建設、時代新人培育等工程,引導各族群眾在思想觀念、精神情趣、生活方式上向現代化邁進。要推廣普及國家通用語言文字,科學保護各民族語言文字,尊重和保障少數民族語言文字學習和使用。
中共中央政治局委員、中央書記處書記,全國人大常委會有關領導同志,國務委員,最高人民法院院長,最高人民檢察院檢察長,全國政協有關領導同志等出席會議。
各省、自治區、直轄市和新疆生產建設兵團黨政主要負責同志和分管民族工作負責同志,各計劃單列市和自治州黨委主要負責同志,中央和國家機關有關部門、有關人民團體、中央軍委機關有關部門主要負責同志,有關金融機構和企業、軍隊有關單位、有關研究機構負責同志等參加會議。會議以電視電話會議形式召開,各省區市和新疆生產建設兵團設分會場。
