(大公報記者馮錫雄)坊間對新冠疫苗存有很多誤解,包括以為長者打針後的副作用多,甚至會死亡;多名醫學專家指出,有關說法實屬謬誤,現時沒有數據顯示疫苗對長者不安全,70歲以上長者的嚴重副作用少於2%。反而是長者一旦感染新冠肺炎病毒,死亡率較常人高230倍,甚至600倍。
政府專家顧問、香港中文大學呼吸系統科講座教授許樹昌表示,對比新加坡和西方國家,長者接種率高達80%至90%,而香港70至79歲接種率,現時僅得三成,一旦第五波疫情爆發,長者將成為最受害的一群,隨時拖累公立醫院醫療體系崩潰。
96歲Uncle Ray:我打咗喇
政府近月的抗疫宣傳片段重點之一,呼籲長者盡快接種新冠疫苗,找來退休電台唱片騎師郭利民(Uncle Ray),對着鏡頭說:「我96歲也接種了疫苗,你都盡快打針啦!」不過,坊間至今仍然有誤傳,長者打針後較容易有嚴重副作風,甚至可能會中風,導致不少長者憂慮,更有子女大力反對,擔心年長父母打完針出事。
新冠疫苗顧問專家委員會成員孔繁毅昨日表示,現時長者接種新冠疫苗的比率偏低,其中70至79歲長者接種率約30%,80歲以上更只有大約一成。他警告,75歲或以上長者若感染新冠肺炎,死亡率較常人高230倍,更大年紀人士的死亡率更高600倍,有慢性病的長者,死亡率會更高。
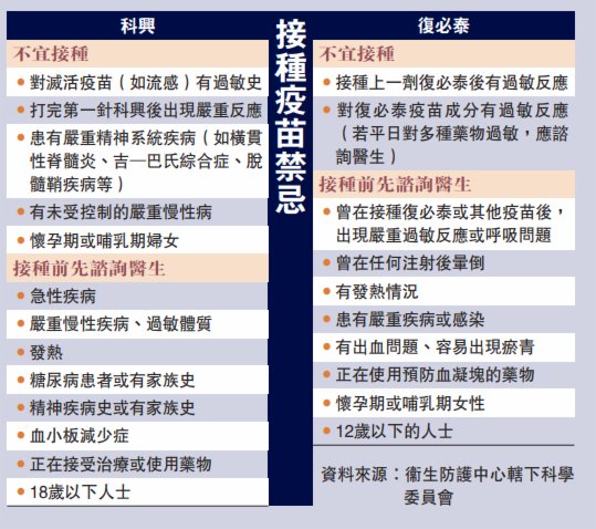
他表示,本港現時提供接種的兩款新冠疫苗(科興及復必泰),對長者來說都相當安全。
他強調,70歲以上長者的嚴重副作用,包括面癱及心臟問題只有少於2%。
翻查本港打針後出現副作用的個案資料,從科學數據分析,出現較多副作用的人,本身患有嚴重心臟病及長期吸煙,主要跟冠心病有關,但全部都跟疫苗無關;相反,血壓及糖尿不穩定的病人,接種疫苗後的副作用問題都不大,孔繁毅稱:「長者免疫反應不如年輕人,出現針口痛、肌肉痛及發燒機會較低。」
倘爆第五波 受害最大
呼吸系統專科醫生梁子超稱,長者及長期病患者,更加有急切需要打針,尤其全球各地因應變種病毒肆虐,開始研究稍後「要打第三針」加強保護力,長者若仍然拒絕打針,屆時接種第三針的時間就會更加滯後,「接種第二針,一般需要等三至四星期,但打第三針卻要等最少三個月,所以現在還不打針,到時打加強劑的進度也會拖慢!」
「長者是最高危,一旦受感染,也很大機會(病情)很嚴重,萬一出現第五波疫情,公立醫院病床也隨時不夠用!」政府專家顧問、中大呼吸系統科講座教授許樹昌說,發現很多子女要求父母不要接種,源於早期誤信一些外國早期數據,以為長者接種後較多死亡個案,事實上後來已經證實,當日研究的長者個案,不少也有長期病,根本跟疫苗無關,但有關概念影響他們的思維和決定。
許樹昌表示,政府近月已加強宣傳,並盡可能安排流動接種隊,前往各大安老院舍等地方上門為長者打針。
名人體會|肥媽早已打完兩針 「唔打就笨」
城中不少長者名人均已接種新冠疫苗。68歲的「肥媽」瑪利亞表示,早在四月已完成接種兩劑,只有在第一針時感覺少許疲倦,她在家休息一日,多喝水,翌日已可恢復工作;64歲的呼吸系統專科醫生梁子超稱,自己接種後的副作用輕微,強調打針好處多,呼籲長者們按自己情況,選擇適合自己的疫苗。
「老人家不打針,更加危險!不打針就笨啦!」「肥媽」瑪利亞表示,打針的主要原因,是不少專家已經說過,接種疫苗的最大好處,是萬一受感染,也不會出現嚴重反應,康復機會非常大。她建議政府應該將宣傳焦點,集中在這一方面。
經常透過傳媒向公眾分析疫苗進展和風險的梁子超醫生表示,自己打針後,只短暫出現疲勞等輕微副作用,他認為坊間不少不實傳聞將副作用誇大,呼籲市民毋須過分擔心,只提醒接種者尤其年輕人,打針後一星期內不要做劇烈運動。
以派飯聞名、深水埗北河同行飯店明哥(陳灼明)稱,早前驗身發現,心臟有一條血管「塞塞地」,但問題不大,經常服藥及調理後,情況已好轉,他計劃未來一個月內接種科興疫苗,「科興的副作用較少,我覺得比較適合我!」
藝人胡楓表示,早前因忙着拍劇和演唱會,所以無時間打針,但已經計劃稍後打針,「家人都沒有阻止我打針,說只要我喜歡就可以。」
專家的話|長者接種率低 成免疫屏障難點
本港累計已接種超過700萬劑新冠疫苗,當中已接種第一針的人口比率為58.3%,完成兩針的人口比率為46.4%,但長者接種率仍然低迷,成為建立免疫屏障的最後難點,專家指出,問題不解決,無法建立屏障。
疫苗接種數字近日持續放緩,昨日只有50239人打針,當中只有約2.2萬人打第一針。而昨日只有約9100人預約接種,跌破一萬大關。
政府最新公布數據顯示,各年齡層當中,40至49歲群組已達74.5%,跑贏整體接種率,其他年歲群組也超過50%或60%,只有70至79歲、80歲以上這兩個群組,接種率分別只有33.4%及10.5%,拖低整體接種率。
新冠疫苗顧問專家委員會成員孔繁毅表示,香港是金融中心、國際大都會,無法長期封關,他期望兩三個月內,力推接種率到70%至80%,特別是長者群組,屆時就有條件局部放寬感染控制措施。
政府專家顧問、中大呼吸系統科講座教授許樹昌稱,不少西方國家陸續放寬防疫措施,因接種率達至超過70%的高水平,必須留意是屬「高危一族」的長者,比率甚至是80至90%,香港要放寬防疫措施,甚至希望恢復通關,長者接種比率並不可缺少。
錯誤觀念需打破
「現在最困難,是打破錯誤觀念,例如一些長者誤信要先排期等照心臟X光掃描,導致很多地方也滿額了,一等就幾個星期,還有就連一些家庭醫生,亦建議有三高(高血壓、高血脂、高血糖)的長者,不要打針,統統也是錯的!」
許樹昌重申,一般而言,以往曾接種流感疫苗的人,就算本身有長期病,但控制良好,已經適合接種新冠疫苗。
尊重科學|無證據指死亡與打針有關
衞生署數據顯示,截至8月15日,本港共接種超過663萬劑新冠疫苗,衞生署共接獲33宗呈報,涉及曾於離世前14日內接種疫苗,個案比率為0.0005%,即是每接種十萬劑有0.48宗,不過,沒有死亡個案顯示與接種疫苗有關聯。
新冠疫苗臨床事件評估專家委員會已總結18宗死亡個案與疫苗接種沒有因果關係。
根據衞生署資料,一名82歲男子於7月14日因腦內出血去世,去世前5天曾接種復必泰疫苗;一名69歲男子於7月18日因肺炎和多器官衰竭去世,去世前23天曾接種科興疫苗;另有一名70歲男子於7月29日因腦內出血去世,去世前18天曾接種科興疫苗。不過對於以上三名長者,均沒有臨床證據顯示其離世是因疫苗引起。
