(大公報記者 冼國強)長期反中亂港、荼毒學生的香港教育專業人員協會(教協),一直被社會各界強烈批評。人民日報、新華社昨日分別發表文章,要求特區政府鏟除教協這個毒瘤。教育局昨日宣布全面終止與教協的工作關係,不再視教協為專業教育團體。教育局決不會與教協舉行正式或非正式會議、終止教協成員在教育局轄下的諮詢組織的身份等。
局方指出,教協推動教師罷課,在社會動亂事件上推波助瀾,實在有違教育宗旨,犧牲學生福祉。社會各界歡迎有關宣布,指教協惡行纍纍,教育局採取果斷行動可以正本清源,並支持鏟除這個亂港毒瘤。
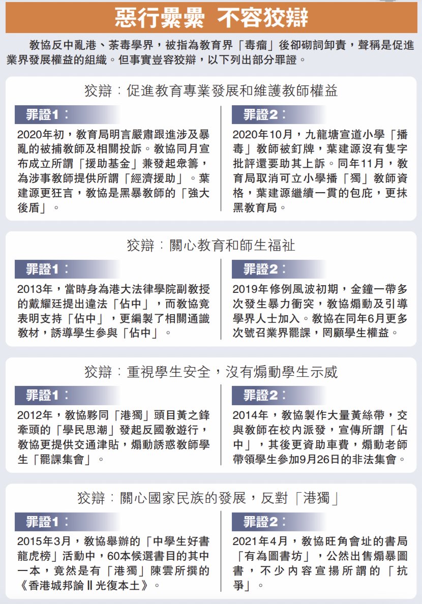
教育局發言人昨日表示,教協自稱是一個教育專業團體,局方在過去數十年讓它與其他教育專業團體一起參與討論、協調和進行一些與教育相關的工作。然而,該會近年的言論和行徑往往與教育專業不符,本質上與政治團體無異。該會過去不但積極參與「民陣」及「支聯會」,亦曾推動教師罷課,把政治滲入校園,「而在社會動亂事件中,部分學生,甚至教師受影響參與暴力及違法活動,教協並沒有發揮教育專業的作用,加以教導及勸止,反而推波助瀾,實在有違教育宗旨,犧牲學生福祉。」
不再承認教協培訓課程
教育局強調,不能再視該會為教育專業團體,宣布不會與教協或其代表舉行任何正式或非正式會議,也不會再就教育議題諮詢其意見;暫時不會處理該會轉介的個案或提出的關注,有關人士可直接聯絡教育局、相關學校或團體等;教育局會全面檢視轄下的諮詢組織及相關的教育團體,如有教協成員以該會代表身份出任委員或其他崗位,局方會考慮終止其任期、不承認其委員或成員資格、拒絕其參與有關會議或為此進入教育局的辦公大樓;原則上,教育局不再承認教協為教師舉辦的培訓課程,因此學校不應把教師在今天之後參加該會的課程,計算在每三年150小時的專業發展活動之內;如有特殊情況,學校認為可予承認,可與所屬教育局高級學校發展主任商討。
發起罷課罷教宣揚黑暴
發言人指出,教育專業團體應秉持專業,幫助教師發揮其專業精神,協助莘莘學子明辨是非,守法循規,匡扶他們行正確的道路。「然而,教協不但沒有履行如此使命,反而以教育專業團體作為包裝,實際上推動政治倡議,例如在『佔領中環』事件中製作教材,內容包括公民抗命,供全港教師用以教授學生;又發起全港教師罷課罷教,把政治行動帶入校園;最近更公然傳播美化黑暴的書籍。」凡此種種,不勝枚舉。教協聲稱是教師工會,會員應觀其言論和行徑,深思該會是否真正能代表自己。
發言人強調,教育局期望所有教育專業團體都恰如其分地履行其教育使命,局方會繼續與名副其實的教育專業團體通力合作,為本港教育正本清源,做好培育年輕一代的工作。
此外,政務司司長李家超昨晚回應有關提問時表示,任何組織的活動如受到法例規限,無論是《社團條例》或《公司註冊條例》,必須按法例運作。專業機構應該為專業會員服務,如果組織所做的事超出專業範圍,有關部門會按照法律處理。
教協昨日兩度發表聲明,分別回應新華社與人民日報文章,以及教育局的行動。教協聲稱沒有煽動學生示威、亦反對「港獨」云云。社會各界人士指斥教協惡行纍纍,證據俱在,不容狡辯。
