(香港文匯報記者 鄭治祖、文根茂、藍松山、黃書蘭)警方國安處日前以涉嫌串謀發布煽動刊物罪拘捕包括攬炒派組織香港言語治療師總工會5名骨幹,其中兩人已被落案,昨日下午提堂。不過,在警方採取執法行動後,仍有多個攬炒派中人和facebook專頁公然轉發涉案繪本的連結。有法律界及政界人士昨日接受香港文匯報訪問時指出,如果有任何人在網上傳閱或散播涉案書籍,或已觸犯刑事罪行條例,警方有足夠理據拘捕相關人等。他們並建議警方在採取執法行動的同時,向法庭申請臨時禁制令,防止不良書籍繼續傳播,將危害降至最低。
籲申請禁令 將不良影響降低
香港文匯報記者昨日發現,多個攬炒派中人、組織和fb專頁公然透過網絡分享《羊村守衛者》、《羊村十二勇士》和《羊村清道夫》3本涉嫌製造仇恨與憎恨政府的兒童繪本的電子連結和相關視頻產品等,更有人聲稱要「全面收購」相關產品的版權,將該工會過去兩年「努力創作的版權發揚光大」,而相關荼毒幼兒的書籍仍不受限制地在網絡傳播(見表)。
傳播者與被捕者同罪
香港法學交流基金副主席、大律師丁煌昨日在接受香港文匯報訪問時表示,任何人倘在網上傳閱或散播涉案3本書的內容,犯罪性質與5個被捕疑犯類同。雖然3本書目前未被法庭定性為煽動分裂國家、憎恨政府的非法刊物,但現時警方依然有足夠理據以散布懷疑含有煽動信息書籍的罪名對散播者執法,並警告傳播涉案書籍者,不要在案件未審前假定無罪的誤導下,試圖走法律漏洞。
他建議警方在運用香港國安法執法的同時,需要積極考慮申請臨時禁制令,防止這些會影響兒童的繪本在香港自由散播,造成不可彌補的傷害。
黃店違法不改可釘牌
新民黨立法會議員、大律師容海恩認為,警方應該與社交平台的媒體及機構協調,把涉案書籍立刻下架,將對兒童的禍害影響降至最低。如果有黃店或組織違反法律底線、屢勸不改的話,政府應大力打擊,甚至考慮註銷牌照。
她批評攬炒派為禍香港的意圖非常明顯,將一些不實言論,包括將逃犯包裝成義士等形容,完全扭曲法治及道德觀念,並呼籲教育者及學校小心選擇教材,更不應將涉案書籍流傳市面。
立法會議員、執業律師謝偉俊批評一眾攬炒派的行為無知,指根據刑事罪行條例第九條及第十條,如果書籍本身性質構成煽動刊物,或含有煽動文字,任何人如果進行分發、轉載,都有可能犯法。
他直言,目前市民對於國家安全的認知並不足夠,相信隨着大力推動國安概念及法律,市民會更加認知法律上的風險,從而更有責任感去防止違法行為。
「黃師」潛伏煽暴 社會應警覺
「修例風波」前後,不斷有人以「專業」為名煽暴更洗腦兒童。是次有「言語治療師」通過繪本荼毒幼兒只是冰山一角。事實上,不少攬炒派中人以「教師」等身份潛伏在小朋友身邊,透過多種意想不到的手段向學生灌輸極端思想,相關情況雖得到改善,但並未完全杜絕,社會應對此充分提高警覺。
「修例風波」以來,社會接二連三揭發失德「黃師」個案。連同去年九龍塘宣道小學及嗇色園主辦可立小學各有一名教師因專業失德被釘牌,截至今年4月底,教育局已按《教育條例》取消3名專業失德教師的註冊資格、向42名教師發出譴責信,及向43名教師發出書面警告。
局方亦分別向35名教師發出書面勸喻,以及向31名教師作出口頭提示,提醒他們不應作出有損教師專業形象的行為,和應尊重社會接受的行為準則。
另一方面,截至今年4月底共有三名教師因參與社會動亂相關違法行為而被定罪,其中一人於本年4月被取消教師註冊。據相關文件附件顯示,有教師因藏有攻擊性武器被判入獄,故取消其註冊,但未能確定是否同一名教師。其餘兩人已被學校即時解僱,局方正根據法庭資料,待所有法律程序完成後,考慮取消其教師註冊。另有6名被起訴的教師涉干犯嚴重罪行已被停止教學職務。相關情況,正正反映「黃師」潛伏校園的情況並非個案。
近期,仍有所謂「教師」透過多種軟性手段,向學生滲透反政府、反執法的錯誤思想,包括早前攬炒派鼓吹購買反中亂港報紙《蘋果日報》以示對警方執法行動的「反抗」。有在天水圍一小學任教的「黃師」購買了10份帶回校向同事派發,而該教師被學校批評後則拒不認錯,聲稱自己「未有貼一句標語,未曾說一句口號」,而教協立法會前議員葉建源更抹黑有關學校「小事化大」「上綱上線」「實屬荒唐」云云。
香港近年亦存在多個由教師組成的激進組織,惟香港國安法實施後已解散,包括於2014年成立、早前宣布停運的「進步教師同盟」,成員包括韓連山、吳美蘭等,他們被外界視為教協內的激進派。他們反對國民教育、支持違法「佔中」,在2019年修例風波期間,曾多次與其他教育界團體發表聲明,聲稱要求特區政府撤回修例、成立「獨立調查委員會」調查警方云云。有關組織雖然已經解散,但相關成員仍活躍在教學一線,相信有必要加強監管,避免攬炒派荼毒下一代。
助派發涉事繪本 黃店貼煽暴文宣
香港文匯報記者昨日到協助派發涉事繪本的黃店「友利冰室×勿當奴」,發現該店的多個涉嫌違法行為:整間店舖張貼了極多抹黑中央、煽暴、撐攬炒甚至鼓吹「港獨」的文宣,又幾乎完全沒有採取抗疫措施。記者還見到不少帶同小朋友光顧的家長,有人指着美化畏罪潛逃者「文宣」為小朋友「講解」。
該黃店門口放置儲物架,上面有不少煽暴文宣供人取閱,其中有文宣聲言「中國司法體系只係『極權』既(嘅)打壓工具」,又美化在內地刑滿押回香港繼續扣押的「12逃犯」,更借《詩篇》內容宣稱「港獨」分子黃之鋒等是所謂「受屈」云云。
進入該黃店後,記者發現所有店員均統一黑色衣着,每面牆都貼有攬炒文宣或口號,包括「感謝」反中亂港平台《蘋果日報》「無私付出」等,而壁畫上亦有如「連儂牆」、「修例風波實況」等漫畫,令整間店舖氣氛非常壓抑。
有不少家長帶同子女光顧該黃店,甚至有家長正指着一張美化涉嫌違反香港國安法畏罪潛逃者的文宣為小朋友講解及進行「教育」,令人心寒。
該黃店的防疫措施之差更令記者感到瞠目結舌。在這個人人都重視疫情的時刻,「友利冰室×勿當奴」的體溫測量器無法正常使用,店舖亦沒有供食客掃描的「安心出行」二維碼,而市民填寫資料後的紙仔,更被指示「填完紙仔請放入呢個黑色大桶」──其實就是垃圾桶。有關的店舖涉嫌多項違法行為,特區政府有關部門實在有必要跟進。
湯家驊:透過繪本荼毒兒童社會不容
資深大律師、行政會議成員湯家驊昨日接受電台訪問時表示,透過繪本荼毒兒童是社會不容,倘有組織提出「推翻特區政府」等,之後出書等以此為宗旨亦可能構成煽惑意圖。
湯家驊表示,挑撥仇恨或會影響公共安全,發布煽動性的繪本有機會影響風化道德,如果只是印書而無犯罪意圖,並不會構成刑事罪行。
被問及要如何判斷,他解釋,要視乎相關組織或人士的營運模式和日常言行,以及其他環境證供,例如有組織提出「推翻特區政府」、「香港獨立」云云,他們之後做的每件事,包括出書和派發單張都以此作為宗旨,就有可能構成煽惑意圖。
他直言,很多人對「人權」出現誤解,並強調《公民權利和政治權利國際公約》雖然可保障言論及資訊自由,但亦有附帶義務,包括保障自由的同時,不能傷害他人權利和聲譽、國家安全、公共衞生、風化等。
吳秋北批煽動性政治洗腦文宣
港區全國人大代表、香港工聯會會長吳秋北狠批,所謂「羊村系列」明顯就是掛羊頭賣狗肉,既非兒童繪本,更不是什麼文學創作,而是赤裸裸的煽動性政治洗腦文宣。
他批評書中美化黑暴和暴力,將違法者說成是「勇士」,更聲言「佢哋(12逃犯)並唔係政權口中所講嘅『逃犯』,而係12位喺過往一年同我哋每一個香港人一齊共進退嘅勇士」,「明眼人一看就知,不知道為何有些人(特別是記者)還要將此與創作自由聯繫?」
吳秋北直言,類似這樣針對兒童下毒的煽動文宣,無異於極端恐怖組織訓練「娃娃兵」上戰場一樣,將下一代推向仇恨,其行為極為可恥,社會必須予以強烈譴責,並支持警方國安處執法。
梁美芬:連幼園也不放過 令人心寒
經民聯立法會議員梁美芬指出,這些所謂繪本將非常複雜的政治對抗思想,用洗腦方式變成漫畫向青少年洗腦,連幼稚園也不放過,令人心寒。
她表示,自己一直批評通識科無王管的教材提供極大的漏洞,讓有問題的老師對一些心智未成長的年輕人灌輸極端思想,更有一些自稱老師的團體,例如教協等為佔中的事搖旗吶喊。是次事件反映,仇恨教育已經滲透幼稚園,就連言語治療都被利用。言語治療師、心理輔導員,甚至是老師、校長等,這些備受信任的角色,都可能出現了極度嚴重的問題。
梁美芬認為,教育局不能再將責任交給警方,而是全面研究各年級,甚至特殊教育的教材,不能再讓這種仇恨教育肆無忌憚地在香港繼續毒害下一代的思想。
另外,全國政協副主席梁振英日前在社交網站發帖,反駁有攬炒派中人聲稱警方是次執法行動是「以言入罪」,「世界各地,『以言入罪』的例子多的是,在飛機上喊『劫機』,有罪;在台灣,刑事誹謗,也有罪。」
政界促辦學團體交代懲處機制
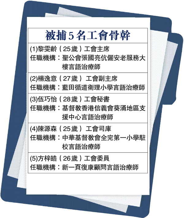
香港文匯報記者日前揭露被捕5名「香港言語治療師總工會」骨幹的任職單位,發現其中包括兩間小學。香港文匯報記者昨日向涉案5名成員任職的機構查詢,相關被捕人等是否曾在相關機構使用涉案書籍,惟截至截稿前有關小學未有回應,有機構則稱從未使用有關刊物作教材。有政界人士昨日接受香港文匯報訪問時要求辦學團體應盡快清楚交代實際情況,及有何跟進及懲處機制,執法部門亦要主動聯絡他們配合追查。
「香港言語治療師總工會」工會主席黎雯齡、副主席楊逸意、秘書伍巧怡、司庫陳源森、委員方梓皓5人分別任職聖公會張國亮伉儷安老服務大樓、藍田循道衛理小學、基督教香港信義會葵涌地區支援中心、中華基督教會全完第一小學及新一頁復康顧問(見表)。
香港文匯報記者昨日向相關機構查詢對相關涉案人員的處理措施,以及相關人等曾否在學校或機構內推廣或以有關繪本作教材。其中,藍田循道衛理小學及中華基督教會全完第一小學更並無任何回覆。
香港聖公會福利協會在回覆時表示,案中所涉及的三本兒童刊物與本會及大樓完全無關,但並無交代有否任何跟進處理措施。新一頁復康顧問更稱暫時沒有回應。基督教香港信義會社會服務部則表示,伍巧怡並沒有在該機構處理任何「與職責不相關」的活動,機構與該工會亦沒有任何關係。
柯創盛:若龜縮必令社會譁然
民建聯立法會議員柯創盛表示,若有關學校及相關機構如此龜縮,迴避傳媒查詢,不配合「第四權」監察,必然令全社會譁然,絕對無法接受,並強調有關的辦學團體及機構等應盡快清楚交代涉事言語治療師曾否在校內或機構內利用有關刊物播「獨」,及會採取什麼跟進及懲處措施。
郭偉强:是否知情下不想作答﹖
工聯會立法會議員郭偉强表示,若有關學校或機構迴避傳媒查詢,令人質疑校方或機構本身是否在知情下不想作答,還是根本無法掌握實際情況。
為免家長擔心子女被如此不良的刊物教壞,他建議涉及事件的學校必須極力追查事件,並盡快交代有何跟進、懲處及審視教材的機制,執法部門亦應主動聯絡相關學校及機構,配合追查有關刊物曾否在校內派發。
