(香港文匯報記者 高俊威、文森)香港特區政府繼早前恢復「本地遊」後,昨日宣布最快7月底有條件復辦郵輪「公海遊」,但所有船員及乘客須完成接種兩劑新冠疫苗,乘客上船前要檢測呈陰性,船員亦須定期檢測,船公司須遵照嚴格防疫要求,若未有執行有關措施便不准營運「公海遊」。兩間郵輪公司蓄勢待發,強調會遵守所有防疫措施。其中,星夢郵輪市場部高級副總裁李鳳霞指旗下「雲頂夢號」郵輪下月抵港,約1,000名船員在港完成檢疫後7月正式營運,而新船員無人來自印度、菲律賓、尼泊爾等疫情嚴重地區,目前約有三四百名船員未完成接種疫苗程序,會安排在港接種,細節與政府商討。
商務及經濟發展局局長邱騰華昨日在記者會上宣布復辦郵輪「公海遊」安排,他表示隨着本港疫情穩定,相信市民、郵輪和旅遊業界均對「公海遊」逐步恢復抱有期望。
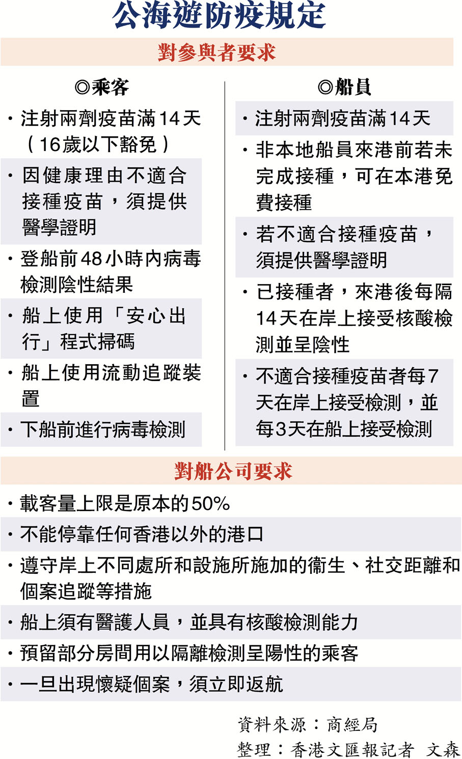
所有「公海遊」參與者必須遵守嚴格的防疫措施,乘客及船員出發前必須完成接種兩劑新冠疫苗逾14天,不適合接種者需出示有效醫學證明,乘客登船前須出示核酸檢測陰性結果證明,船上須使用「安心出行」程式和遵守郵輪公司執行的社交距離等措施(見表)。
郵輪載客量減半 醫護當值
邱騰華表示,每艘郵輪載客量只能是原載客量一半,餐廳及戲院等設施的防疫規定與岸上一樣,並要有應急機制,包括船上要有醫護人員當值及具檢測能力,並劃出部分房間作隔離用途,倘船上出現懷疑個案便要立即駛回本港的郵輪碼頭。
他說,船公司會向乘客提供流動裝置,確保旅客在船上保持社交距離,倘有陽性個案後可追蹤緊密接觸者。「萬一不幸出現事故,由於『公海遊』一般在香港海域以外一個短距離,不會到任何其他城市,回程時間相對短。至於多少人要接受檢疫,會與陸上一樣,視乎哪些人是緊密接觸,對他們的(檢疫)要求一定很高。」
至於如何確保乘客在船上遵守防疫規例,他表示郵輪公司已承諾執行及遵守措施,「在公海香港法例未必適用,但我們會要求船公司承諾如果參與計劃,必須要承諾遵守我們在599F章訂出的條件,如果不可以或者違反,就不准許繼續營運。」
旅客須領取人流密度監測器
李鳳霞昨日在記者會上回應時表示,「雲頂夢號」會符合50%載客量要求,每次最多只接載1,800人。旅客抵達郵輪碼頭後須接受體溫檢測、進行健康申報、出示接種疫苗或不宜接種的證明文件、核酸檢測陰性證明及掃描「安心碼」。旅客更須領取人流密度監測器,當旅客在船上與非同行者相距少於1.5米,監測器會發出提示聲響,提醒保持距離,監測器亦可記錄旅客船上行蹤。
她續說,郵輪上所有房間及公共區域均有鮮風系統,每小時換氣量15次,每人每小時可呼吸最少25平方米新鮮室外空氣。當旅客出現病徵,會即時被安排檢疫及接受檢測,一小時內有結果,同行者會被隔離。
皇家加勒比國際遊輪則表示,旗下「海洋光譜號」最早可於7月底啟航。郵輪會減少載客量,不多於平時的50%,而船上會有100%新鮮過濾空氣及醫療級別的清潔標準,另具備升級醫療設施與專家護理,並會以香港法例為準則執行社交距離措施。
