(香港文匯報記者 文森)由周二(16日)開始,再多12間接種中心投入服務,包括香港大學醫學院營運的鴨脷洲體育館社區疫苗接種中心,為市民接種復必泰疫苗。該中心將有醫科生了解接種者的病史、有無患過敏症等,有需要更會由護士、醫學院護師或醫生提供醫學建議。有專家認為,其他接種中心特別是政府營運的中心應效法港大醫學院營運中心的做法,安排醫護向有意接種疫苗的市民提供醫學建議,讓公眾可安心接種疫苗。
由港大醫學院營運的鴨脷洲體育館社區疫苗接種中心昨日開放予傳媒參觀。港大醫學院院長梁卓偉表示,接種者在登記區登記後會先到資訊及輪候區,由身穿港大制服、佩戴藍色帶工作證的港大醫科生為接種人士講解接種須知,同時會再次提醒糖尿病、心腦血管病、高血壓或呼吸道疾病病情不穩定的病人不建議接種疫苗。
梁卓偉籲預約後勿「甩底」
醫科生亦會了解接種者的病史、有否患過敏症等,如有需要,醫科生會將接種者轉介至佩戴黃色帶工作證的護士或醫學院護師,再按情況由醫生為其提供醫學建議。市民接種疫苗後,須按身體狀況到休息區等候15分鐘或30分鐘方可離去。
該中心開放時間為早上8時至晚上8時,市民須預先網上登記,現場不設即場登記。梁卓偉說,疫苗會按預約人數,先在倉庫進行解凍再運往接種中心,並會儲存在中心內的專用雪櫃,解凍後的疫苗可保存5天,接種前會由藥劑師即場稀釋。每樽疫苗亦貼有二維碼及運送時間,以便監控及追蹤疫苗狀況。他呼籲市民預約後不要「甩底」,「大家盡量要有公德心,因為很多人想接種都沒有疫苗。」
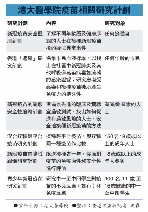
港大醫學院還會在中心內開展6個研究(見表),包括過敏安全性追蹤,找出如何促進有過敏風險人士安全地接種新冠疫苗的方法。
專家讚現場解答令人安心
負責進行此研究的港大醫學院內科臨床助理教授李曦表示,其研究找來過敏科專科醫生研究有過敏風險人士的病歷:「看看他們的過敏是否真的。坦白而言,很多市民懷疑自己有藥物過敏,其實並非是過敏。我們亦會進行其他測試,例如皮膚測試和血液測試,再測試他們是否適合接種,向他們提供意見,希望他們適合接種。」李曦透露,相關研究已在進行,已測試出6個有過敏風險人士其實是可以接種疫苗的。
呼吸系統專科醫生梁子超認為,安排醫護人員為市民檢視是否適合接種疫苗的「港大模式」值得其他接種中心效法。他解釋,市民現時最缺乏的是信心,有醫科生、醫護在現場解答他們的問題,關心他們的病史會令他們安心,「好多市民其實不清楚自己是否有過敏風險,沒有人能回答他們,他們當然會怕。」但他直言,最治本的方法仍然是將更多疫苗數據即時公布予公眾,讓公眾更掌握情況。
