周五上內委會討論 最快下月24日交大會處理
(香港文匯報記者 鄭治祖)立法會及委員會過往的拉布事件頻發、部分立法會議員濫用程序企圖攬炒立法會,社會各界一直要求檢討立法會規則及程序,懲罰在議會內搞事的議員。立法會議事規則委員會昨日舉行閉門會議,討論加強議員違規行為的罰則。議事規則委員會主席謝偉俊會後透露,委員會會議通過修訂,加重對會議廳內行為不檢的議員的罰則。有關修訂建議將於本周五提交內務委員會上討論,預計最快於下月24日提交大會處理。多名建制派立法會議員昨日接受香港文匯報訪問時表示,過去攬炒派肆意搗亂議會秩序,令會議無法正常進行甚至癱瘓,希望今次堵塞漏洞後,有助保障議會未來運行順利。
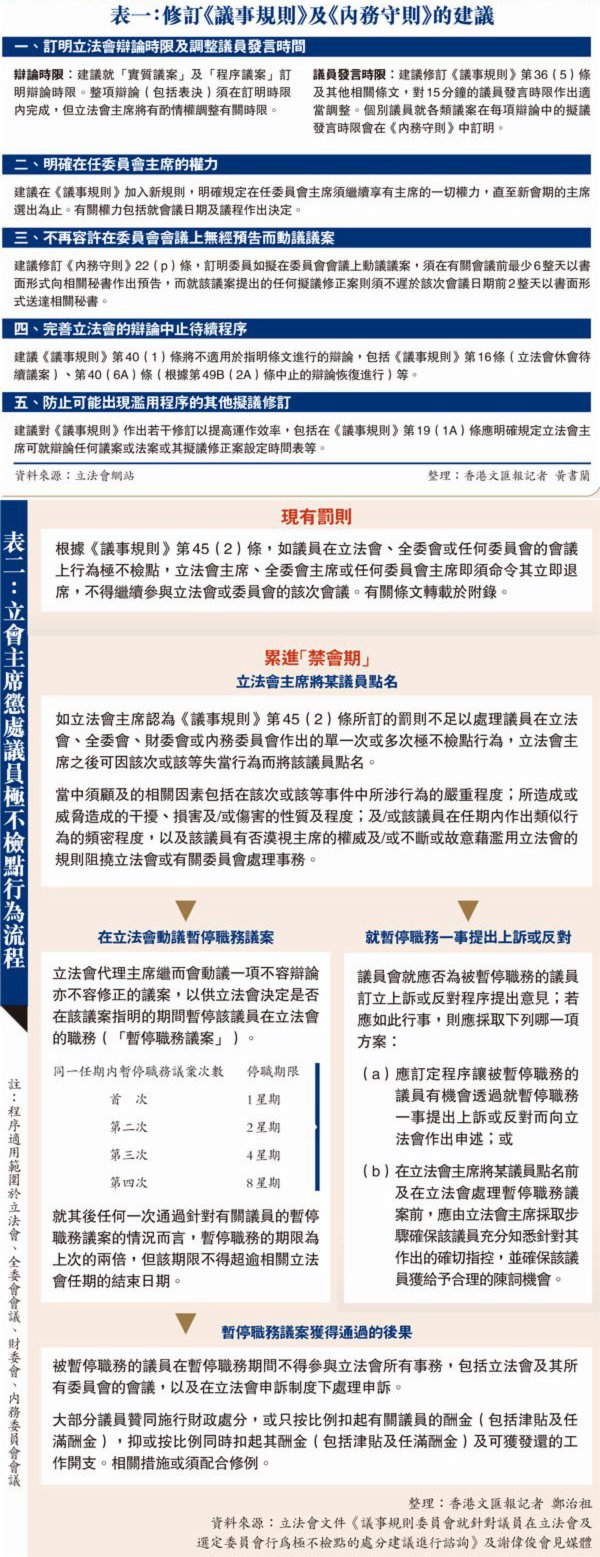
議事規則委員會認為,《議事規則》第45(2)條所訂的現有罰則不足以處理議員在立法會、全委會、財委會或內務委員會會議上作出的極不檢點行為。因此,委員會建議立法會訂立另一項處分,訂明在立法會、全委會、財委會或內務委員會會議上作出極不檢點行為的議員須被點名及暫停在立法會的職務,及制訂施行擬議處分的程序框架。
委員會早前亦建議訂明立法會辯論時限及調整議員發言時間,在任委員會主席在新會期的委員會主席選出前處理一般事務的權力等。
罰款安排需待政府提修例
謝偉俊昨日在會見記者時表示,立法會議事規則委員會通過修訂,加重對會議廳內行為不檢的議員的罰則。在議員行為操守失當方面,包括設定金錢上的罰則,並以累進式的方法計算,大部分委員對此表示贊同,或要修例配合。同時,還考慮禁止相關議員出席會議,但詳情有待再商討。大部分委員亦同意,就辯論時間設限,目的是平衡議會有效運作和議員憲制上的代議權(表二)。
有關修訂建議於本周五提交內務委員會討論,預計最快下月24日提交大會處理。至於對行為不檢議員設罰款安排則未有確切落實的時間表,需要待政府提出修例。
建制望阻攬炒派騎劫議會
議事規則委員會委員、民建聯議員葛珮帆表示,會上大部分委員都支持修訂建議,始終立法會需要有效運作,不能經常被攬炒派騎劫而長時間不作為,令很多政策停滯不前。她期望今次修訂議事規則後,更能保障議會順利運行。
議事規則委員會委員、工聯會議員郭偉强表示,今次提出修訂議事規則,主要是要回應早前攬炒派搞亂議會的行為。議事規則經修訂後,可望能夠避免攬炒派騎劫議會,借搞亂行為變成自己的政治成績表,讓會議可以正常運作。
議事規則委員會委員、金融界議員陳振英表示,今次修訂主要堵塞議事規則內的漏洞,希望可以讓議會的運作與時並進,待日後議員們能夠更加規範在議會內的行為。
