著名美籍華人科學家、麻省理工學院(MIT)機構工程學院教授陳剛上周在美被捕,並於美國前總統特朗普卸任前一天,被起訴4項罪名,檢方指控他涉嫌未向美國能源部披露多項與中國機構的合作關係。陳剛被起訴是美國政府最新一宗針對華人科學家的打壓行為,事件引起美國學術界及華人社群關注,紛紛認為當局指控無理,多達100名麻省理工教授日前更向校長發聯名信,批評針對陳剛的控訴是對正常科研行為和學術自由的詆毀,並質疑起訴缺乏合理理據,目的是打壓華人學者。
美國司法部於1月14日起訴56歲的陳剛,陳剛否認指控,提堂後獲准保釋。聯邦大陪審團19日再起訴陳剛,取代原有的刑事指控,稱他涉嫌未向能源部披露與中國多個機構簽訂的合約、任命和獎勵,陳剛被控兩項電匯欺詐罪、一項未提交外國賬戶報告罪,以及一項報稅時作虛假陳述罪,其中電匯欺詐罪最高刑罰為監禁20年及罰款25萬美元(約193萬港元)。
指控未披露與中國關係
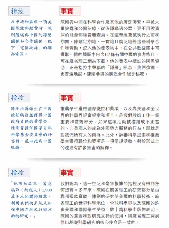
根據指控文件,陳剛是美籍華人,畢業於華中科技大學,現擔任麻省理工帕帕拉多微納米工程實驗室主任和固態太陽能熱能轉換中心主任。從2013年起,陳剛在麻省理工的研究得到聯邦政府逾1,900萬美元(約1.47億港元)資助。美國司法部稱,自2012年以來,陳剛在中國擔任了多項職務,目的是通過提供建議和專業知識,促進中國的科技發展,並獲得經濟補償。自2013年以來,他據稱接受了約2,900萬美元(約2.24億港元)外國資金,包括來自中國南方科技大學的1,900萬美元。
美國司法部文件還顯示,至少從2017年到2019年,陳剛在中國擔任多個顧問職務,他還申請並獲得美國能源部的撥款,以資助他在麻省理工的部分研究。在這過程中,他沒有按照能源部的要求披露他與中國的關係。此外,陳剛在2018年的納稅申報單中沒有向美國國稅局披露,他於2018年在中國有一個超過1萬美元(約7.75萬港元)的銀行賬戶。
中方促美停止政治操弄
陳剛被捕後,麻省理工全體師生及美國學術界皆表示關注,麻省理工校長形容陳剛是廣受尊敬的學者,消息「令人驚訝、深感痛心和難以理解」。中國外交部發言人趙立堅15日在例行記者會上回應陳剛被捕時亦表示,美方一些部門應停止對中方有關引才計劃的污名化,要求美方一些部門在辦理有關案件時,應該專業、公平行事,停止搞政治操弄,停止干擾破壞中美在科技、人文領域的正常交流與合作。
麻省理工100名教授日前亦聯署對陳剛表示支持,他們在信中反駁當局指控,認為針對陳剛的控訴詆毀正常的學術和研究活動,起訴理由存在嚴重缺陷和誤導性。這些指控充其量是美國政府對麻省理工在科研活動或科研資助方面的深深誤解,形容針對陳剛的指控「是對我們所有人的指控」,並且也是對所有重視科學及科學事業的人的冒犯。
聯名信更質疑起訴的動機,指出聯邦檢察官萊林是在任期最後幾天才起訴陳剛,萊林由特朗普任命,是司法部「中國倡議」指導委員會成員,該委員會專門針對來自中國或參與過與中國科學交流的學者,充滿種族主義色彩。聯名信直言,聯邦政府近年開展大量涉及華裔美國科學家、以及其他亞裔及亞裔美國後裔科學家的調查,「讓我們更加擔憂」。
MIT中國學聯批針對種族執法
麻省理工(MIT)中國學生學者聯合會日前發表致學校校長及副校長的公開信,對陳剛被捕深表關切,並指麻省理工中國學者及學生面臨針對種族的執法行動,呼籲校方盡量提供支援,並應發聲反對歧視行動。
中國學聯指出,陳剛長年與麻省理工華人群體緊密合作,包括博士生、項目合作人員和實驗室助理等,大家對他被捕感到震驚和恐懼,他們未來可能被迫換新顧問、導師和實驗室,或需尋求新資金來源,開始懷疑「麻省理工是否仍是他們追求學術的安全地方」。
信中又指出隨着新冠疫情惡化、中美緊張關係升溫,麻省理工中國學生及學者面臨巨大困難,尤其是被美國執法機構騷擾、歧視和種族定性,如自2020年以來,不止一名學生被拒絕入境,不少學生因擔心簽證被撤銷而退出博士生項目,還有學生的個人電子設備被聯邦運輸安全局(TSA)官員沒收。
華人社區感震驚 斥反中意識作祟
陳剛被捕事件震驚美國學術界及華人社區,不少人認為指控是在反中意識形態下作出,且不理解學術界文化及運作方式,情況讓人不能理解、無法接受。
社交媒體上流傳一封生物學家饒毅致麻省理工校長的信件,他直指美國政府拘捕陳剛為「種族主義行為」,是「21世紀最糟的學術界種族歧視案例之一」,同時強調陳剛身為備受尊重的科學家,與中國關係是學術界非常正常的關係,牽線麻省理工與南方科技大學學術交流、諮詢南科大等亦非秘密。
哈佛華人教授發帖撐陳剛
哈佛大學力學及材料科學教授鎖志剛則在twitter發文,形容陳剛被捕消息使人「無助」、「想哭」,事件是政府針對個人行動、權力極度不對稱。他又仔細分析指控報告書,指出報告作者不明白學術經費募集和運作方式,存在許多誤導指控,多處陳述也顯示被告並非蓄意違法。
