中概股加快回流 新手盼坐順風車
網易(9999)招股獲逾37萬股民捧場,是兩年半以來最多人認購的新股。其實中概股來港浪接浪,今天輪到京東(9618)招股,與其眼白白看着阿里巴巴(9988)、網易等熱炒,不如自己開戶落場分一杯羹。今期《數據生活》將介紹多間銀行、券商推出的港股和美股投資戶口,收費有平有貴,亦有不少迎新優惠,投資初哥宜先做足功課。記住,機會永遠是留給有準備的人。■香港文匯報記者 馬翠媚
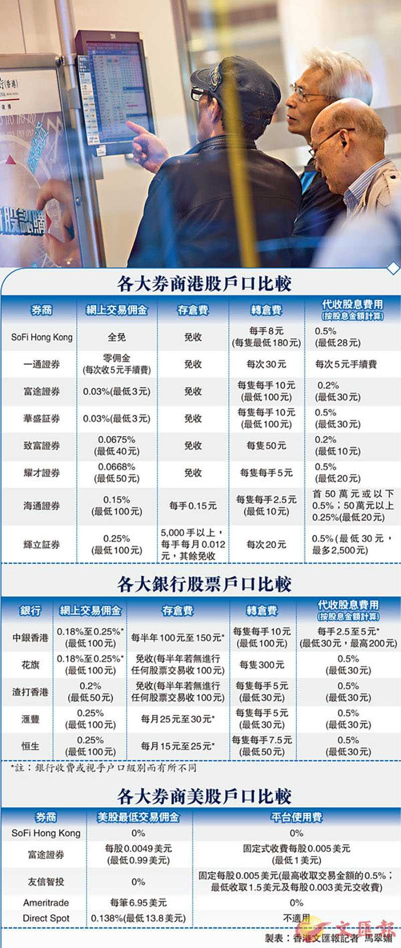
各位投資初哥在開立投資戶口前,宜先審視個人投資需要及本金限制,才再決定在銀行或券商開立股票戶口。因為券商普遍提供較低佣金及手續費,較為適合一些手持本金較少、希望短炒的投資者;而銀行雖然在收費上或較貴,但可以直接在銀行戶口快速靈活地調動資金,相對更容易管理個人資產,因此較適合一些資金較充裕及長線投資者。
網上券商免手續費搶客
近年不少券商亦大賣廣告,多以開戶送藍籌股為招徠。其實現時券商大致分為傳統券商及近年興起的網上券商,相對而言,網上券商開戶流程大多較為簡單,用戶可經網上遞交資料及開戶,全個申請流程在網上完成;而傳統券商大多設有分行,投資者可前往分行親身開戶,免卻不懂填開戶申請疑難。
至於收費方面,自然是網上券商稍勝一籌。其中SoFi Hong Kong港股戶口免佣金、平台費及託管費,可謂眾多券商中收費較相宜,不過記者試用後,認為無論開戶時間、資金轉賬需時等都比其他網上券商為長、界面亦相對過於簡單,但勝在免佣金、平台費及託管費,的確比其他券商股票戶口進行買賣節省不少。
銀行戶口靈活調動資金
而對比銀行及券商收費,券商提供的港股交易戶口,網上交易佣金收費界乎全免至0.25%,同時設有最低收費,由0元至100元,不過大多豁免存倉費;而銀行提供的港股交易戶口,網上交易佣金收費界乎0.18%至0.25%,同時設有最低收費,由50元至100元,並有不同的存倉費,不過有部分銀行亦會提供優惠,只要在指定時間持續進行股票交易,即可豁免存倉費。
雖然券商收費普遍較便宜,但銀行股票戶口都有其優點,就是能夠更快速靈活地從銀行戶口調動資金。因應股市瞬息萬變,一旦心儀股票到價,使用銀行戶口即時過賬可立刻進行買賣交易,如若要浪費時間由銀行入數至券商股票戶口、並需通知券商已經入數,等待審核後再進行買賣交易,在一來一回下,則很可能已錯過入市時機。另外,在近年抽新股熱潮下,以銀行戶口借孖展抽新股息口通常較低,比起券商戶口做孖展可慳不少息。
文匯報6月8日B03版
