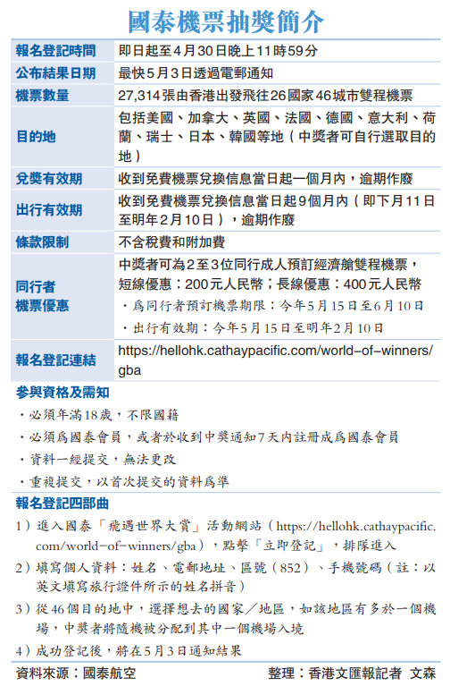
(香港文匯報記者 文森)香港機管局透過三大航空公司分階段免費向旅客派70萬張機票,港人也有份參與。其中國泰航空「飛遇世界大賞」機票抽獎活動,送出27,314張由香港飛往26個國家、46個城市的免費單人經濟艙來回機票,昨日起接受報名登記,至本月30日晚上11時59分截止,抽獎結果於5月3日公布。中獎者的2或3位同行者也能以200元至400元人民幣折扣選購機票,但活動所有機票並不含稅費和附加費,以及須受細則條款限制。香港文匯報記者昨日實測報名,可能因為參與人數多,需輪候一兩分鐘才能進入頁面,但報名手續簡單,不消1分鐘則完成。
可飛美歐日韓46城市 月底截止下周三公布
據國泰航空有關「飛遇世界大賞」機票禮遇網站(https://bit.ly/41tw2b2)顯示,年滿18歲市民都可參與今次抽獎,免費雙程機票的目的地為26個國家,包括美國、加拿大、英國、法國、德國、意大利、荷蘭、瑞士、日本、韓國等,共46個目的地城市包括東京、首爾、吉隆坡、馬尼拉、紐約、洛杉磯、多倫多、倫敦、巴黎等。抽獎活動由昨日上午10時開始,至本月30日晚上11時59分截止登記。
記者登入網站要等兩分鐘
香港文匯報記者昨日下午登入上述網站,需輪候一兩分鐘,但手續十分簡單,活動規定參加抽獎人士須年滿18歲或以上,沒有國籍限制,在網站上填寫表格,包括以英文填寫旅行證件上的姓名拼音、電子郵箱地址及手機號碼,並選擇目的地國家。記者檢查填寫的個人資料無誤,即可點擊提交,流程1分鐘內完成。
系統會隨機抽獎,結果將於5月3日以電子郵件方式公布,活動要求中獎者必須是國泰會員,但報名時未入會仍能參與抽獎,一旦中獎須在獲得中獎通知的7天內登記為國泰會員,以獲取中獎機票。兌獎有效期為收到免費機票兌換信息當日起1個月內 (即5月11日至6月10日),逾期作廢;而出行有效期為收到免費機票兌換信息當日起9個月內(即2023年5月11日至2024年2月10日),逾期作廢。
國泰亦會為中獎者提供專屬中獎者同行人士的機票優惠券碼,中獎者可一次性預訂2或3位成人的經濟艙往返機票予同行人士。短線航班,每位同行者的來回機票優惠200元人民幣,香港始發國際長線航班,每位同行者來回機票優惠400元人民幣。
不包稅費和附加費
另外,國泰早前亦推出由內地包括北京、上海、成都等14個城巿的航站飛往香港的免費機票抽獎活動,並於本周日(23日)晚截止登記,83,000張免費機票中獎者將於明日經電郵獲取通知。免費機票詳情公布日期為5月4日、5日及8日,機票需要在收到機票詳情郵件一個月內兌換;而旅行有效期則為2023年5月8日至2024年5月7日,逾期作廢。
需提醒的是,活動上所有機票都不含稅費和附加費,中獎者或其同行者要自行繳付相關費用。
(來源:香港文匯報A04:要聞 2023/04/25)