大公文匯全媒體報道,本港昨日新增12宗新冠病毒病確診輸入個案,並出現懷疑社區感染的Omicron變種病毒個案。食物及衞生局今日(31日)凌晨公布強制檢測公告,60處所上榜。
當局指,因應2宗與輸入個案有流行病學關連的初步確診個案、4宗於潛伏期間曾於香港逗留的初步確診輸入個案,及2宗曾於香港逗留的非本地確診個案,有42個指明地方被納入強制檢測公告。
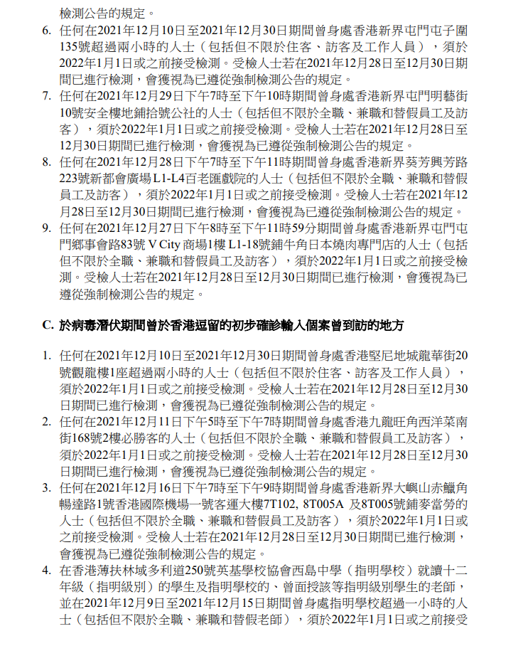
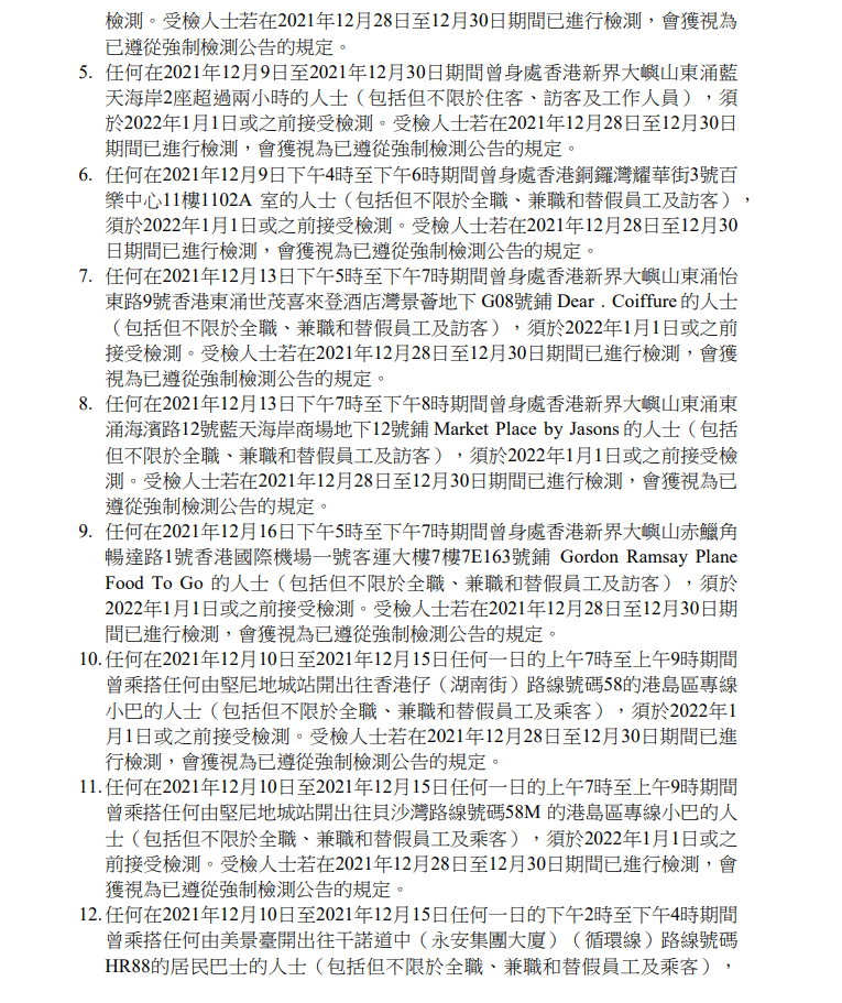
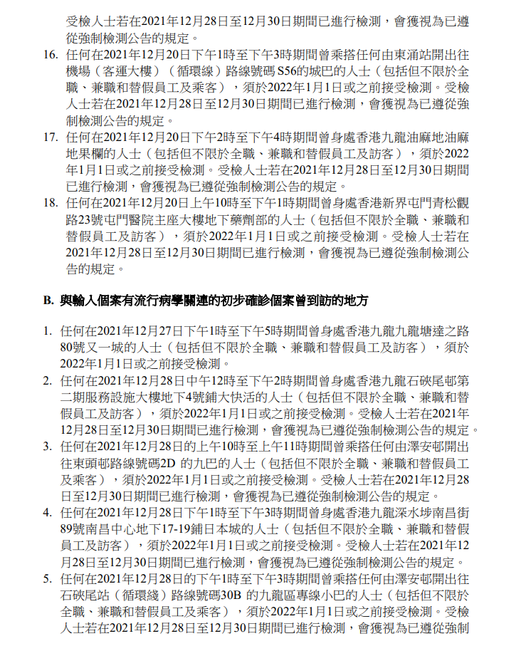
42個指明地方當中,9個是與輸入個案有流行病學關連的初步確診個案曾到訪的地方;23個是於病毒潛伏期間曾於香港逗留的初步確診輸入個案曾到訪的地方,10個屬非本地確診個案曾到訪的地方,包括又一城、工展會、新都會廣場L1-L4百老匯戲院、戲曲中心、及多間食肆和多條巴士路線。
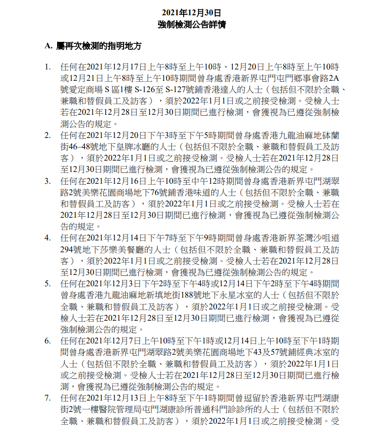
此外,18個處所屬再次檢測的指明地方,包括屯門區內多間食肆。
受檢人士須於2022年1月1日或之前接受檢測。受檢人士若在2021年12月28日至12月30日期間已進行檢測,會獲視為已遵從強制檢測公告的規定。
編輯:林犀
關鍵詞:Omicron強檢輸入潛伏期又一城工展會食肆
評論
字號:小
發表
查看更多
加載中……