本報曝光「台獨」頑固分子劉世芳親屬在大陸投資謀利 國台辦:留意到相關報道 正依法依規查處

●國台辦表示,凡是以身試法的「台獨」分子,無論身在何處,都將依法終身追責。圖為早前「正義使命-2025」環台演習現場。 資料圖片
●國台辦表示,凡是以身試法的「台獨」分子,無論身在何處,都將依法終身追責。圖為早前「正義使命-2025」環台演習現場。 資料圖片

●2月27日,本報A8版揭露劉世芳只許親屬「賺紅錢」,不許民眾搞交流的雙標行為。
●2月27日,本報A8版揭露劉世芳只許親屬「賺紅錢」,不許民眾搞交流的雙標行為。


  香港文匯報訊(記者 朱燁 北京報道)香港文匯報27日曝光台灣地區內部事務主管部門負責人劉世芳的親屬在大陸投資謀利,且為劉提供政治獻金,揭露劉世芳只許親屬「賺紅錢」,不許民眾搞交流。對此,國務院台辦發言人陳斌華27日答記者問時指出,我們注意到有關報道,正在依法依規查處相關問題,決不允許「台獨」頑固分子及其親屬在大陸投資經商謀利,決不允許支持「台獨」、破壞兩岸關係的人一邊在大陸賺錢、一邊幹「吃飯砸鍋」的事。

  陳斌華說,「台獨」是絕路,搞「台獨」害人害己。「台獨」頑固分子品行低劣,唯利是圖,令人不齒;「台獨」分子及為其提供支持的企業、個人,破壞台海和平穩定、損害兩岸同胞利益,必遭嚴懲。希望廣大台灣同胞看清「台獨」頑固分子的虛偽面目與醜惡本質,自覺與其劃清界限,堅決反對「台獨」分裂行徑,共同維護台海和平穩定。

  鼓噪「抗中保台」 大搞雙標

  香港文匯報27日報道指出,鼓噪「抗中保台」,打壓陸配群體,惡意阻礙兩岸交流,「台獨」頑固分子劉世芳近年「台獨」言行囂張。然而,在她「大義凜然」公然大搞「抗中保台」背後,卻有着鮮為人知的另一面。本報記者近日獲悉,儘管劉世芳一直在台前充當「抗中保台」的急先鋒,但其實卻又縱容親屬在大陸投資謀利「賺紅錢」,並收受其提供的政治獻金,大搞典型的「只許親屬『賺紅錢』、不許民眾搞交流」雙標行為。

  據透露,劉世芳的外甥顏文群(劉四妹之子)目前擔任台灣某公司總經理。該公司成立於2009年,主要負責鋰電池負極材料製造,在大陸分別投資了江西、廣東、雲南等地的三家公司。顏文群曾向劉世芳提供政治獻金,近年來因公司業務頻繁往來兩岸,2023年至2025年先後14次來過大陸。

  近年來,劉世芳赤裸裸宣揚「台獨」分裂謬論,大肆打壓支持、參與兩岸交流合作的台灣人士,迫害在台大陸配偶,極力給兩岸人員往來設置障礙,封堵兩岸民眾交流溝通渠道。2025年3月26日,劉世芳被列為「台獨」打手幫兇,2026年1月7日,被列為「台獨」頑固分子,依法實施制裁懲戒。

  依法懲治「台獨」 終身追責

  去年3月26日,國台辦網站推出「『台獨』打手、幫兇迫害台灣同胞惡劣行徑舉報專欄」,備受關注,舉報踴躍。今年1月7日,陳斌華宣布,大陸方面將劉世芳列為「台獨」頑固分子,依法實施懲戒。

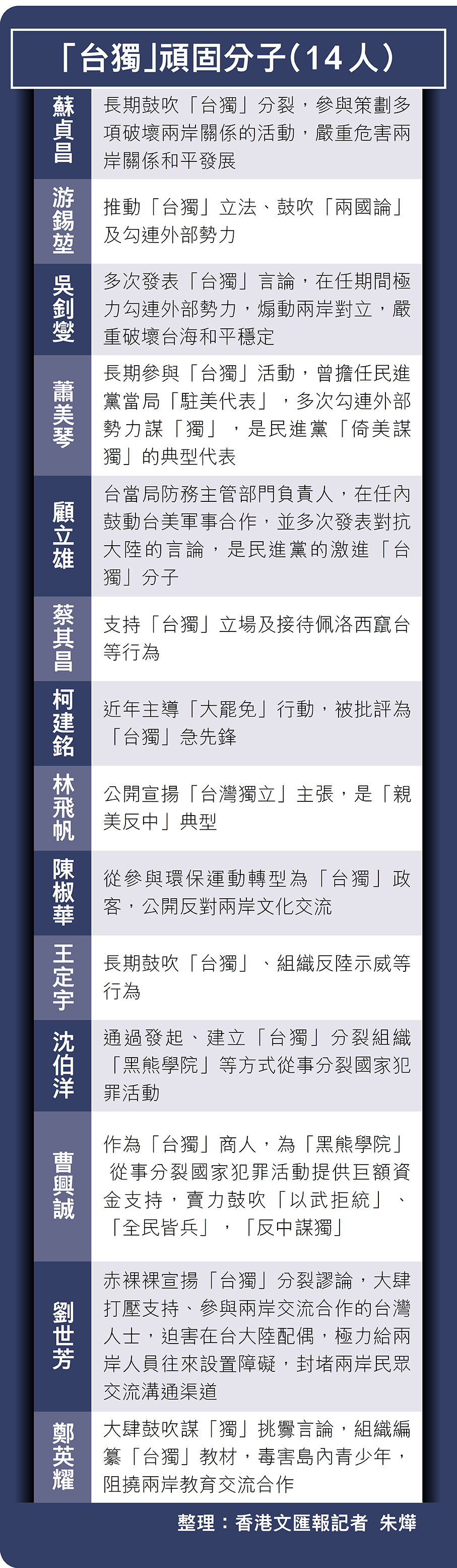
  截至今年1月7日,國台辦已公布「台獨」頑固分子14人,「台獨」打手幫兇12人。陳斌華指出,「台獨」分子是分裂國家、破壞兩岸關係的違法犯罪分子,也是謀「獨」引戰、損害同胞利益福祉的民族敗類。凡是以身試法的「台獨」分子,無論身在何處,我們都將採取一切必要措施,依法懲治,終身追責。