中央支持香港築牢國安屏障


  國新辦發布白皮書 強調高水平安全定能戰勝風險

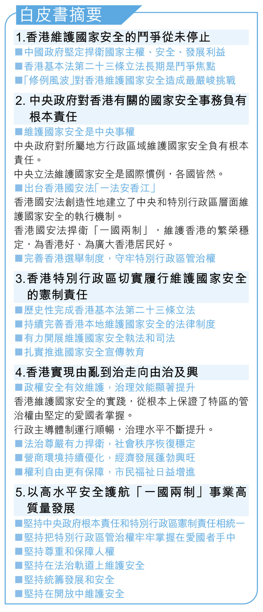
  據新華社訊,國務院新聞辦公室10日發布《「一國兩制」下香港維護國家安全的實踐》白皮書。白皮書除前言、結束語外分為五個部分,分別是香港維護國家安全的鬥爭從未停止、中央政府對香港有關的國家安全事務負有根本責任、香港特別行政區切實履行維護國家安全的憲制責任、香港實現由亂到治走向由治及興、以高水平安全護航「一國兩制」事業高質量發展。

  白皮書強調,進入新時代,以習近平同志為核心的黨中央全面準確、堅定不移貫徹「一國兩制」方針,強調維護國家主權、安全、發展利益是「一國兩制」方針的最高原則。

  面對香港局勢動盪變化,中央政府堅持總體國家安全觀,依照憲法和基本法有效實施對特別行政區的全面管治權,制定實施香港特別行政區維護國家安全法,落實「愛國者治港」原則,支持香港特別行政區切實履行維護國家安全的憲制責任,依法有效防範、制止和懲治危害國家安全的行為和活動,香港進入從由亂到治走向由治及興的新階段,展現出光明前景。

  維護國家安全沒有完成時

  白皮書指出,香港維護國家安全的實踐,本質上是堅持和發展「一國兩制」事業的實踐,是保護750萬香港居民的基本人權、尊嚴和福祉的實踐,是促進世界和平與發展的實踐。

  當今世界百年變局加速演進,中國發展環境面臨深刻複雜變化,維護國家安全只有進行時,沒有完成時。中央政府堅定支持香港特別行政區全面準確貫徹「一國兩制」方針,堅定扛起維護國家安全的憲制責任,持續築牢國家安全屏障,以高水平安全護航「一國兩制」實踐行穩致遠。

  實現長治久安繁榮穩定

  白皮書強調,有了高水平安全的香港,定能戰勝前進道路上的風險挑戰,在動盪不安的世界中穩如磐石;有了高水平安全的香港,定能主動識變應變求變,廣泛凝聚社會共識,在改革中開創香港發展新局面,實現長治久安和長期繁榮穩定;有了高水平安全的香港,定能充分發揮「一國兩制」制度優勢,更好融入和服務國家發展大局,在以中國式現代化全面推進強國建設、民族復興偉業中創造新輝煌、作出新貢獻。