【黎智英罪有應得】長年勾結外力禍港 黎智英非「政治犯」 政界斥反華勢力企圖政治化案件 謀干預司法獨立

●多名港政界人士強調,黎智英並非「政治犯」,其行徑損害國家根本利益和香港市民福祉,簡直是罪孽深重。圖為黎智英於赤柱監獄。 資料圖片
●多名港政界人士強調,黎智英並非「政治犯」,其行徑損害國家根本利益和香港市民福祉,簡直是罪孽深重。圖為黎智英於赤柱監獄。 資料圖片



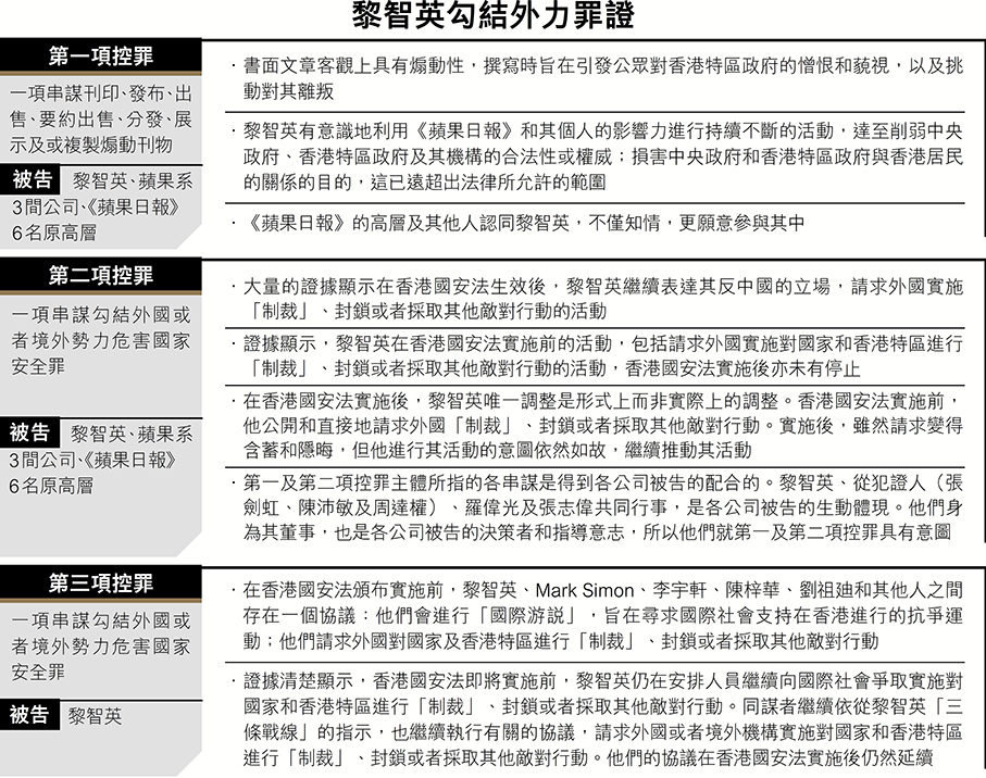
  壹傳媒創辦人黎智英及《蘋果日報》相關3間公司被控的3項危害國家安全罪行裁定全部控罪成立,黎智英連同其他8名認罪被告,將於明日(9日)上午10時在西九龍法院判刑。在黎智英案中,外部反華勢力企圖將黎包裝成所謂「政治犯」,以惡意抹黑香港特區。多名香港政界人士昨日接受香港文匯報訪問時強調,黎智英並非「政治犯」,他作為案中首腦,長期利用《蘋果日報》招引外部干預,損害國家根本利益和香港市民福祉,其行可恥,其心歹毒,簡直是罪孽深重。香港法庭必會依法予以嚴懲,才能發揮國安法的震懾力。他們強調,特區政府有決心全力防範、制止和懲治危害國家安全的行為和活動,外部干預不可能得逞。

  ●香港文匯報記者 藍松山

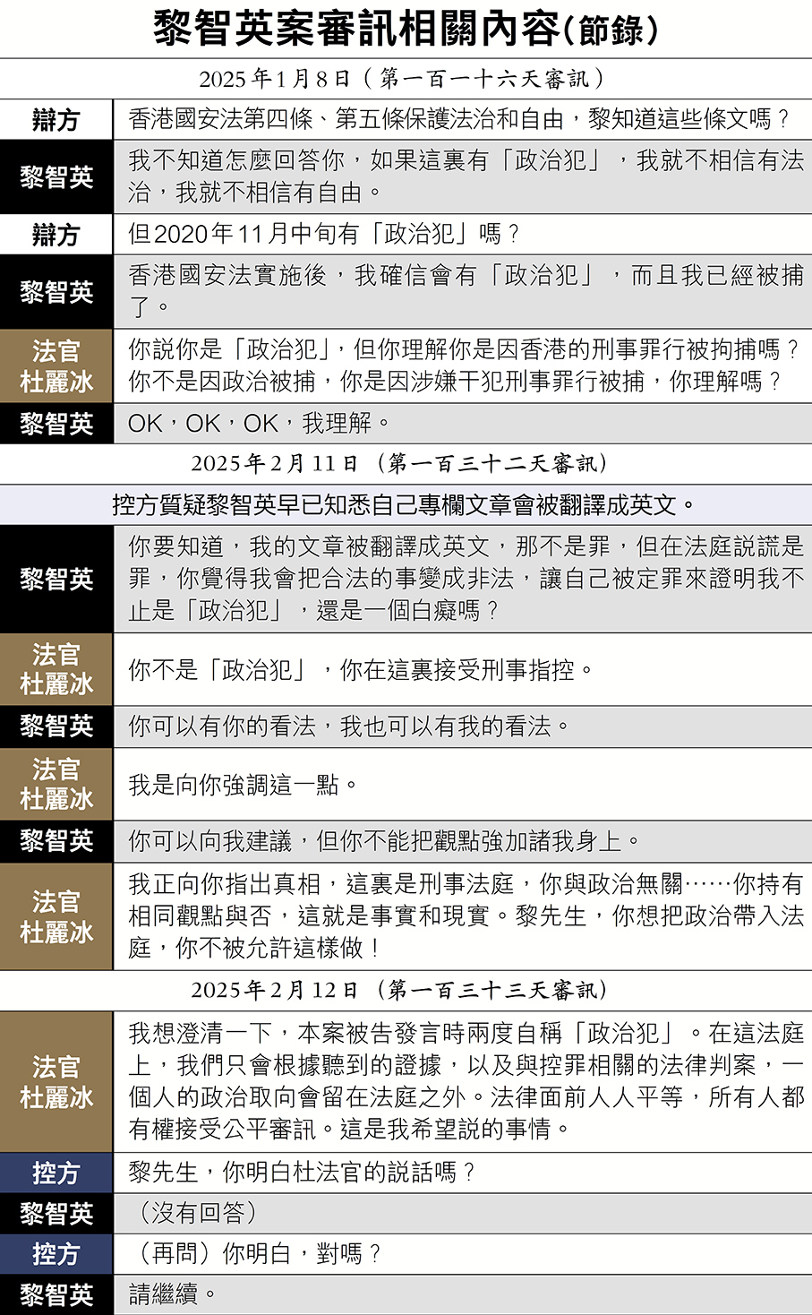
  黎智英案是香港首宗觸犯香港國安法規定的勾結外部勢力危害國家安全犯罪案件。在審訊期間,外部反華勢力頻頻以「政治犯」形容黎智英,而這些錯誤描述都被法庭一一反駁,法官向黎智英強調:「這是一個刑事審訊,無關政治,我不會容許你將政治帶入法庭!」這是對西方抹黑的有力反擊。

  裁決表明非因政治觀點信念受審

  特區政府在去年高等法院原訟法庭裁決黎智英罪名成立後強調,法庭在裁決理由中已清楚表明,黎智英並非因其政治觀點或信念受審。法庭就本案頒下的裁決理由長達855頁,並完全公開供公眾查閱,當中已鉅細無遺地說明法庭對相關法律原則和證據的分析,以及裁定黎智英和3間被告公司有罪的理由。

  「黎智英長期勾結外部勢力,利用旗下媒體煽動仇恨、禍害香港,衝擊『一國兩制』底線,是西方意圖實現反中亂港圖謀的馬前卒,證據確鑿,罪有應得,必須嚴懲。」立法會議員譚鎮國強調,國家安全是社會穩定的基礎,香港國安法實施以來成效有目共睹。「法律面前人人平等,依法懲治國安罪犯,才能發揮國安法的震懾力。」

  他指出,法庭就本案頒下的裁決理由長達855頁,當中多篇章節已明確指出,黎智英並非因為其政治立場而受審,是基於證據所作出的刑事審訊,定罪裁決有理有據,完全公開供公眾查閱。「黎智英和背後勢力企圖混淆視聽,把黎包裝成所謂『政治犯』,向法庭施壓,注定徒勞無功。」

  立法會議員張培剛表示,香港是法治社會,有法必依,違法必究。高等法院依法審理黎智英案,是維護國家安全、維護香港核心價值的重要體現。外部反華勢力企圖政治化黎智英案,從而干預香港司法獨立,更聲稱黎智英為「政治犯」,絕對是混淆視聽,行徑惡劣。相關論調也被法官多次反駁,黎智英等被判刑者是因犯罪被判刑,不是因其政治立場。

  他強調,特區政府有決心全力防範、制止和懲治危害國家安全的行為和活動,任何企圖藉黎智英案危害國家安全、干預香港司法獨立的惡劣行徑都不會得逞。

  全國政協委員、立法會議員邵家輝表示,黎智英是破壞香港的罪魁禍首,更是2019年香港亂象的始作俑者,其夥同他人製造大量假新聞荼毒年輕人,出於個人企圖灌輸歪理謊言,導致不少年輕人受騙入獄,背後目的更是企圖透過禍亂香港以擾亂國家。「香港法庭必定會嚴格依法嚴懲,堅決維護司法公義,守護香港安全與穩定。」

  不容外力混淆視聽

  他指出,黎智英相關案件的法庭審訊歷時156天,司法機構掌握一系列確鑿證據,並公開長達855頁的判詞,黎智英的罪行昭然若揭,絕不容外國勢力混淆視聽。他奉勸外部勢力立即停止干預香港司法獨立,停止插手香港事務。

  立法會議員鍾奇峰批評有個別外國政客多次以「民主」「人權」為藉口,對香港內部司法事務指摘評論,試圖干預香港司法,這完全是出於政治目的的操作,是干涉中國內政和香港事務的行為。

  他敦促相關外國政客立即停止將司法案件政治化的行為,強調黎智英案純屬司法程序範疇,法院的判決必以事實為依據,以法律為準繩,絕不允許任何外部勢力施加壓力或進行干預。