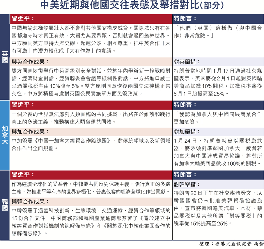
中美近期與他國交往表態及舉措對比(部分)
香港文匯報 要聞
2026-01-31
讀香港文匯報PDF版面