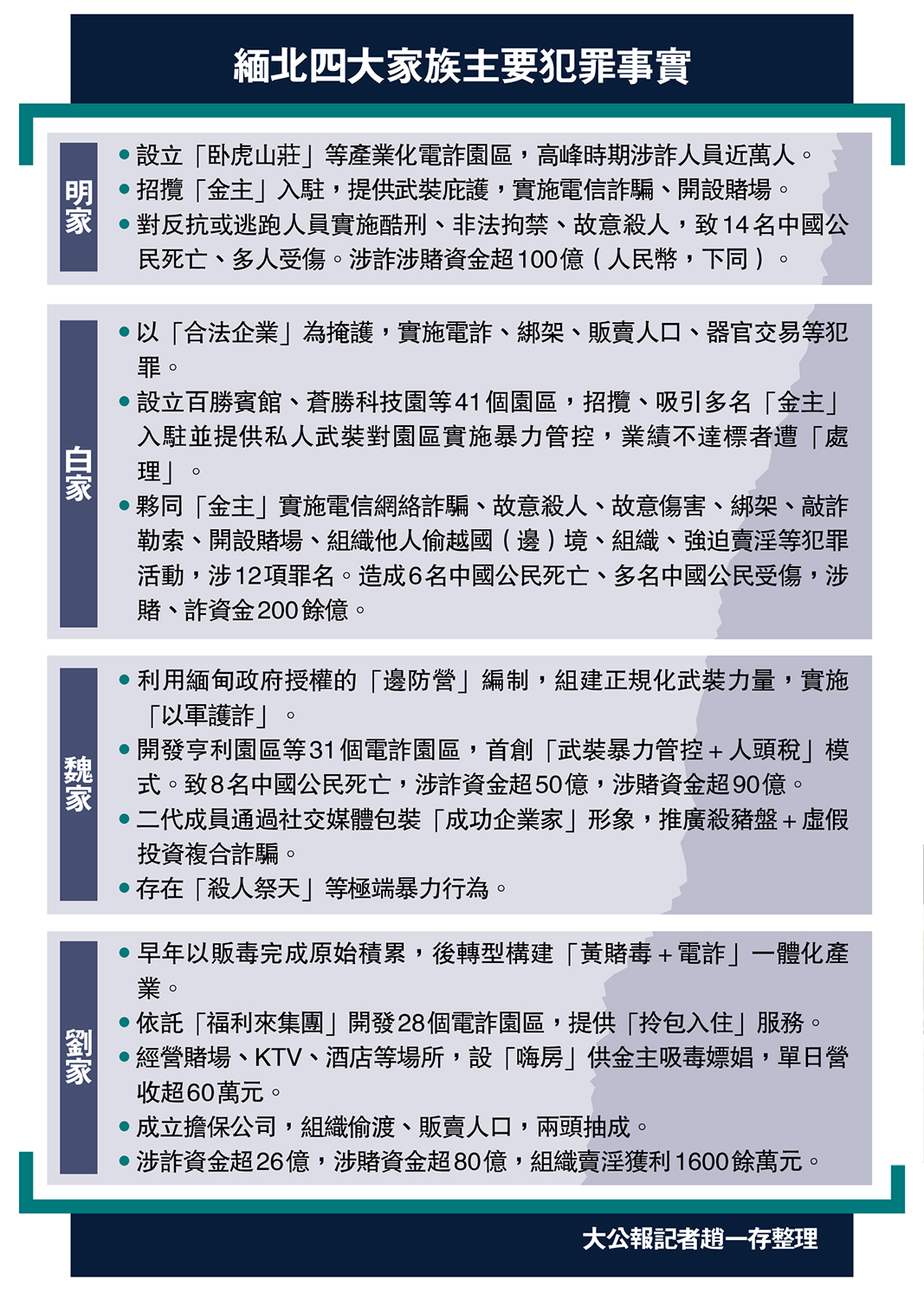
緬北四大家族主要犯罪事實


  明家

  •設立「卧虎山莊」等產業化電詐園區,高峰時期涉詐人員近萬人。

  •招攬「金主」入駐,提供武裝庇護,實施電信詐騙、開設賭場。

  •對反抗或逃跑人員實施酷刑、非法拘禁、故意殺人,致14名中國公民死亡、多人受傷。涉詐涉賭資金超100億(人民幣,下同)。

  白家

  •以「合法企業」為掩護,實施電詐、綁架、販賣人口、器官交易等犯罪。

  •設立百勝賓館、蒼勝科技園等41個園區,招攬、吸引多名「金主」入駐並提供私人武裝對園區實施暴力管控,業績不達標者遭「處理」。

  •夥同「金主」實施電信網絡詐騙、故意殺人、故意傷害、綁架、敲詐勒索、開設賭場、組織他人偷越國(邊)境、組織、強迫賣淫等犯罪活動,涉12項罪名。造成6名中國公民死亡、多名中國公民受傷,涉賭、詐資金200餘億。

  魏家

  •利用緬甸政府授權的「邊防營」編制,組建正規化武裝力量,實施「以軍護詐」。

  •開發亨利園區等31個電詐園區,首創「武裝暴力管控+人頭稅」模式。致8名中國公民死亡,涉詐資金超50億,涉賭資金超90億。

  •二代成員通過社交媒體包裝「成功企業家」形象,推廣殺豬盤+虛假投資複合詐騙。

  •存在「殺人祭天」等極端暴力行為。

  劉家

  •早年以販毒完成原始積累,後轉型構建「黃賭毒+電詐」一體化產業。

  •依託「福利來集團」開發28個電詐園區,提供「拎包入住」服務。

  •經營賭場、KTV、酒店等場所,設「嗨房」供金主吸毒嫖娼,單日營收超60萬元。

  •成立擔保公司,組織偷渡、販賣人口,兩頭抽成。

  •涉詐資金超26億,涉賭資金超80億,組織賣淫獲利1600餘萬元。

  大公報記者趙一存整理