許正宇公布樽裝水報告 聚焦制度改革及科技賦能 四大方向優化招標 大額合約須財政審核

●許正宇(左)及楊何蓓茵(右)見傳媒,公布就採購樽裝飲用水事件進行的紀律調查結果。 大公文匯全媒體 記者麥鈞傑  攝
●許正宇(左)及楊何蓓茵(右)見傳媒,公布就採購樽裝飲用水事件進行的紀律調查結果。 大公文匯全媒體 記者麥鈞傑 攝

●事件發生後,政府部門自行訂購飲用水。 資料圖片
●事件發生後,政府部門自行訂購飲用水。 資料圖片


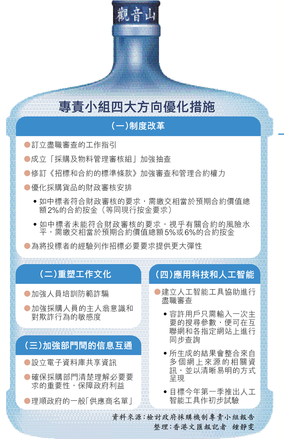
  因應香港特區政府去年發生的採購樽裝飲用水風波,財經事務及庫務局局長許正宇於去年8月宣布採取3項即時行動,包括成立由他主持的專責小組,審視現行的政府採購機制和相關程序,以堵塞漏洞和避免日後發生同類事件。專責小組去年底完成檢視工作,昨日公布報告全文。許正宇總結報告聚焦制度改革、重塑工作文化、加強部門間的信息互通、應用科技和人工智能(AI)共四大方向,優化措施包括為價值超過1,500萬元的貨品合約引入財政審核安排,並會以先行先試的模式採用AI工具,目標是全方位完善招標和採購的機制及程序。有立法會議員樂見政府提出一系列具體的改革方案,並主動採納創新科技手段,相信可進一步完善採購風險管理。 ●香港文匯報記者 吳健怡、康敬

  許正宇昨日發布專責小組報告時說:「除了我去年10月公布的一系列完善政府招標和採購機制先行措施,報告內亦列出專責小組提出的進一步優化措施。」

  他舉例,如進一步更新《招標和合約的標準條款》,讓政府可基於公眾利益即時終止合約,以及為價值超過1,500萬元的貨品合約引入財政審核安排,在審議貨品合約投標書的過程中審視投標者的財政能力。

  未符財政要求需交5%至6%按金

  報告合共提出11項措施,其中有關《招標和合約的標準條款》的修訂包括,政府可到訪投標者/承辦商的辦事處、製造廠房等場地進行實地視察,他們須全面配合;如政府認為投標者並不具備履行合約條款的能力,可以取消其投標資格等。

  至於優化採購貨品的財政審核安排,報告指出,財政審核過往只適用於服務合約而不適用於貨品合約。

  許正宇昨日亦解釋指,以往牽涉採購貨品的安排是「貨到付款」,「但我們現在很清晰,若是超過1,500萬元的貨品合約,同樣要求做財務審查。」此後,貨品合約和服務合約的財政審核安排會一致。若中標者符合財政的審核要求,需繳交相當於預期合約價值總額2%的合約按金;若中標者未能符合要求,則視乎該合約的風險水平,支付相當於5%或6%的合約按金。新安排適用於今年1月1日或之後發出的招標。

  報告又指,物流署已在去年10月組織「採購及物料管理審核組」,該組別會以風險為本的原則加強抽查各局和部門在採購的盡職調查工作,尤其聚焦高風險合約,包括涉及新投標者、大額(超過1,500萬元)或敏感的貨品和服務合約。新組別預計每年平均審核約120個招標項目,該些項目佔整體相關合約超過兩成;超過一半將屬於高風險合約。

  物流署擬首季試行AI蒐集資訊

  許正宇透露,專責小組提出的各項建議已經落實,物流署上月底為港島和部分離島政府辦公室樽裝飲用水合約進行的公開招標正是採納相關建議,在重點領域加強要求,協助採購人員更有效防範詐騙行為和揀選有能力的供應商。

  他透露,物流署採用AI工具的措施也進行得如火如荼,預計今年第一季會以「先行先試」模式,協助蒐集投標者和承辦商的資訊,並視乎試驗結果推廣至各採購部門。

  針對是次一系列優化方案,立法會議員林琳歡迎專責小組報告提出了具體的改革方案,亦主動採納創新科技手段提升效率。她又建議政府日後可參考內地更前沿的創新監管經驗,舉例如浙江省紀委監委與省發改委共同建設的「招投標智慧監管監督系統」,可通過AI分析招標資料與大數據,能有效識別異常並提出風險預警,以助進一步完善採購風險管理。

  議員倡用科技完善數據庫

  立法會議員邱達根接受香港文匯報訪問,建議政府透過科技完善整個數據庫,譬如將不同政策局數據庫中的公司背景、註冊信息以及負責人相關資料信息進行整合,掌握投標公司的最新動態信息。對於內地公司,過往香港未必有太多經營數據,可考慮與內地相關部門共享資料,譬如工商登記、訴訟記錄等。