三階段推改革 港海上安全邁新階


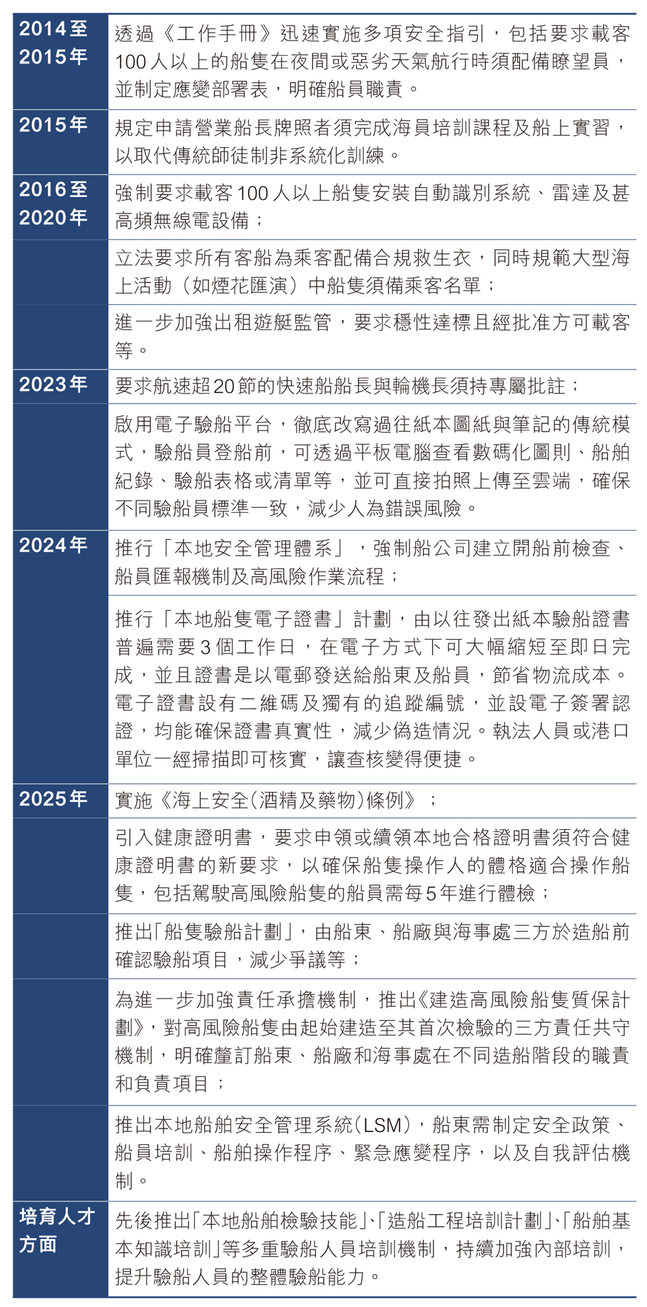
  香港文匯報訊(記者 蕭景源)南丫海難引發社會各界高度關注海上安全,海事處在海難發生後接獲逾百項專家建議,已分三階段推動改革,包括快速落實措施、修訂法例及提升船公司管理文化,所有可行建議至去年已全部落實。正如去年9月履新的海事處處長王世發早前接受香港文匯報等傳媒訪問時所言,全面推進及落實的一系列改革措施,「標誌香港海上安全進入新階段。」香港文匯記者翻查資料顯示,海事處推動的主要改革新措施(見表)。