中紀委全會:嚴懲政商勾連跨境腐敗 提出今年工作六重點 反腐重點增教育及學會協會等領域

●1月12日,中共中央總書記、國家主席、中央軍委主席習近平在中國共產黨第二十屆中央紀律檢查委員會第五次全體會議上發表重要講話。 新華社
●1月12日,中共中央總書記、國家主席、中央軍委主席習近平在中國共產黨第二十屆中央紀律檢查委員會第五次全體會議上發表重要講話。 新華社


  香港文匯報訊 據新華社報道,中國共產黨第二十屆中央紀律檢查委員會第五次全體會議,於2026年1月12日至14日在北京舉行。出席這次全會的有中央紀委委員120人,列席265人。

  中共中央總書記、國家主席、中央軍委主席習近平出席全會並發表重要講話。李強、趙樂際、王滬寧、蔡奇、丁薛祥、李希等黨和國家領導人出席會議。

  全會強調,「十五五」時期是基本實現社會主義現代化夯實基礎、全面發力的關鍵時期,全面從嚴治黨面臨新的形勢任務。全會提出,2026年是「十五五」開局之年,也是我們黨成立105周年。要持之以恒推進全面從嚴治黨,持續深化正風肅紀反腐,加大一體推進不敢腐、不能腐、不想腐力度,更加有力有效剷除腐敗滋生的土壤和條件,持續開展「紀檢監察工作規範化法治化正規化建設年」行動,推進新時代新征程紀檢監察工作高質量發展,為實現「十五五」時期目標任務提供堅強保障。

  全會由中央紀律檢查委員會常務委員會主持。全會深入學習貫徹習近平新時代中國特色社會主義思想,全面貫徹落實黨的二十大和二十屆歷次全會精神,認真落實四中全會部署,總結2025年紀檢監察工作,部署2026年任務,審議通過了李希同志代表中央紀委常委會所作的《以更高標準、更實舉措推進全面從嚴治黨,為實現「十五五」時期目標任務提供堅強保障》工作報告。

  堅定不移強化制度治權

  全會認真學習、深刻領會習近平總書記重要講話。一致認為,講話充分肯定過去一年全面從嚴治黨取得的顯著成效,着眼基本實現社會主義現代化關鍵時期,對以更高標準、更實舉措推進全面從嚴治黨,為實現「十五五」時期目標任務提供堅強保障作出戰略部署,對紀檢監察幹部隊伍寄予殷切期望。講話高屋建瓴、視野宏闊、思想深邃、內涵豐富,具有很強的政治性、思想性、指導性,為深入推進全面從嚴治黨和反腐敗鬥爭指明前進方向、提供根本遵循。一致表示,將以習近平總書記重要講話精神為指引,強化使命意識和奮鬥意志,忠誠履職、擔當盡責,緊緊圍繞實現黨的使命任務,持之以恒強化政治監督,堅定不移正風肅紀反腐,始終做到忠誠乾淨擔當、敢於善於鬥爭,為如期基本實現社會主義現代化貢獻力量。

  全會強調,「十五五」時期是基本實現社會主義現代化夯實基礎、全面發力的關鍵時期,全面從嚴治黨面臨新的形勢任務。紀檢監察機關要切實把思想和行動統一到以習近平同志為核心的黨中央對形勢的準確判斷、對任務的科學部署上來,深刻把握實現「十五五」時期目標任務對維護黨的團結統一提出的更高要求,堅定不移推動全黨擁護「兩個確立」、做到「兩個維護」;深刻把握實現「十五五」時期目標任務對把權力關進制度籠子提出的更高要求,堅定不移強化制度治權、依規用權;深刻把握實現「十五五」時期目標任務對保持黨的先進性純潔性提出的更高要求,堅定不移走好中國特色反腐敗之路;深刻把握實現「十五五」時期目標任務對激勵擔當作為提出的更高要求,堅定不移促進黨員幹部在遵規守紀中幹事創業。

  更有力有效剷除腐敗滋生土壤

  全會提出,2026年是「十五五」開局之年,也是我們黨成立105周年。做好今年工作,要堅持以習近平新時代中國特色社會主義思想為指導,全面貫徹落實黨的二十大和二十屆歷次全會精神,認真落實四中全會部署,深入學習貫徹習近平總書記關於黨的建設的重要思想、關於黨的自我革命的重要思想,堅定擁護「兩個確立」、堅決做到「兩個維護」,持之以恒推進全面從嚴治黨,持續深化正風肅紀反腐,加大一體推進不敢腐、不能腐、不想腐力度,更加有力有效剷除腐敗滋生的土壤和條件,持續開展「紀檢監察工作規範化法治化正規化建設年」行動,推進新時代新征程紀檢監察工作高質量發展,為實現「十五五」時期目標任務提供堅強保障。

  嚴明政治紀律換屆紀律

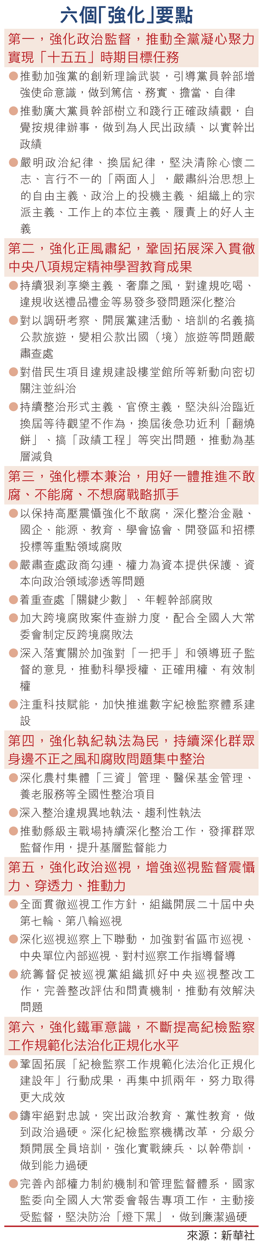
  全會提出今年工作六項重點任務(見配表),首要任務是強化政治監督,推動全黨凝心聚力實現「十五五」時期目標任務。推動加強黨的創新理論武裝,引導黨員幹部增強使命意識,做到篤信、務實、擔當、自律。推動廣大黨員幹部樹立和踐行正確政績觀,自覺按規律辦事,做到為人民出政績、以實幹出政績。嚴明政治紀律、換屆紀律,堅決清除心懷二志、言行不一的「兩面人」,着力解決「七個有之」問題,嚴肅糾治思想上的自由主義、政治上的投機主義、組織上的宗派主義、工作上的本位主義、履責上的好人主義,切實維護以習近平同志為核心的黨中央權威和集中統一領導。

  第三項任務則強調,要強化標本兼治,用好一體推進不敢腐、不能腐、不想腐戰略抓手。以保持高壓震懾強化不敢腐,堅持猛藥去、重典治亂,繼續起底清理,深化整治金融、國企、能源、教育、學會協會、開發區和招標投標等重點領域腐敗,嚴肅查處政商勾連、權力為資本提供保護、資本向政治領域滲透等問題,加大跨境腐敗案件查辦力度,配合全國人大常委會制定反跨境腐敗法。不斷提高反腐敗穿透力,及時發現、準確識別、有效治理各類腐敗問題。

  第五項任務則指出,強化政治巡視,增強巡視監督震懾力、穿透力、推動力。

  全會號召,要更加緊密地團結在以習近平同志為核心的黨中央周圍,頑強拚搏、銳意進取,持續推進新時代新征程紀檢監察工作高質量發展,為以中國式現代化全面推進強國建設、民族復興偉業作出更大貢獻。