政府投資基金投向 國家首劃「紅線」 投早投小投長期投硬科技 專家:有效引導社會資本精準跟進




  國家發展改革委等四部門12日聯合發布《關於加強政府投資基金布局規劃和投向指導的工作辦法》,這是首次在國家層面對政府投資基金的布局和投向作出系統規範。文件明確基金要着力培育新興支柱產業,堅持投早、投小、投長期、投硬科技。國家級基金要重點支持國家現代化產業體系建設、關鍵核心技術攻關等重點領域。地方基金要支持小微民營企業和科技型企業孵化,帶動社會資本有效參與。專家認為,文件出台標誌着中國政府投資基金從粗放式管理向精細化管理轉變,對於提升財政資金使用效率和效益、有效引導社會資本、更好服務國家戰略具有重要的現實意義和深遠戰略意義。●香港文匯報記者 任芳頡 北京報道

  「十五五」規劃建議提到,完善民營企業參與重大項目建設長效機制,發揮政府投資基金引導帶動作用,激發民間投資活力、提高民間投資比重,增強市場主導的有效投資增長動力。

  文件圍繞政府投資基金「投向哪、怎麼投、誰來管」三方面提出14項政策舉措。在優化基金布局方面,要求基金支持重大戰略、重點領域和市場難以有效配置資源的薄弱環節,推動科技創新和產業創新深度融合,着力培育新興支柱產業,堅持投早、投小、投長期、投硬科技。

  不得投向明令禁止產業領域等

  在加強投向指導方面,要求基金投向須符合國家重大規劃和國家級產業目錄中的鼓勵類產業,不得投向限制類、淘汰類以及政策明令禁止的產業領域。其中特別提到,政府投資基金不得通過名股實債等方式變相增加地方政府隱性債務、不得直接或間接從事期貨等衍生品類交易、不得對外擔保、不得開展承擔無限責任的投資等。

  專家:守住財政資金政策初心

  「風險防控是政府投資基金規範健康發展的生命線,明確政府投資基金必須遵守的原則以及禁止投資的領域和行為,這對於有效防止政府投資基金偏離政策導向具有極強的剛性約束力。」國家發展改革委宏觀經濟研究院研究員賈若祥對香港文匯報表示,在當前防範化解金融風險與地方債務風險的關鍵階段,相關系列規定為政府投資基金精準劃定了界限清晰、不可逾越的「紅線」。這些禁令既直指名股實債變相增債、衍生品類交易等以往基金運作中的突出違規亂象,又構建起全鏈條、全流程、閉環式的風險防控體系,不僅是築牢防範金融風險的關鍵防火牆,更能牢牢守住財政資金的政策初心,確保政府投資基金始終在規範軌道上安全高效健康運行。

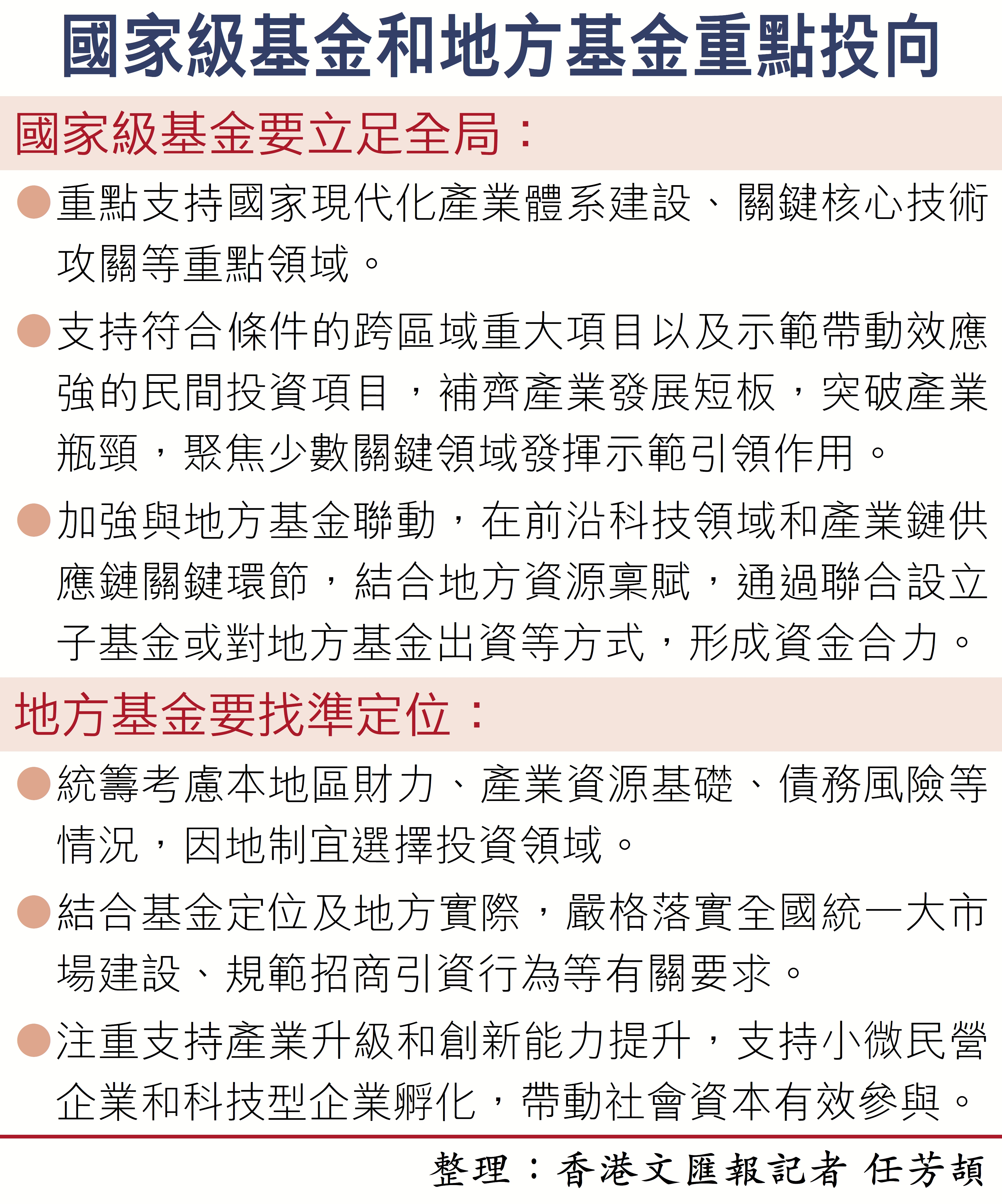
  為更好地發揮政府投資基金的引導作用,形成資金合力、實現政策目標,文件對國家級基金與地方基金的功能定位和重點投資方向分別進行梳理,明確國家級基金要立足全局,圍繞基金定位,重點支持國家現代化產業體系建設和關鍵核心技術攻關,着力補齊產業短板、突破發展瓶頸。同時,要求地方基金結合本地產業基礎和發展實際選擇投資方向,在項目投資中落實全國統一大市場要求,重點支持產業升級、創新能力提升,以及小微民營企業和科技型企業孵化,引導社會資本有效參與。

  構建央地優勢互補格局

  賈若祥認為,這種分級分類、協同發展的思路,精準契合「十五五」規劃建議中提出的發揮政府投資基金引導帶動作用的要求,這種定位劃分既避免了央地基金功能重疊與低水平重複建設,又能形成上下聯動的資金合力,有效引導社會資本精準跟進,最終構建起央地優勢互補、協同賦能的高質量發展格局,助力優化全國重大生產力布局。

  正面引導與負面約束相結合

  此外,國家發展改革委同步制定了《政府投資基金投向評價管理辦法》,按照「正面引導與負面約束相結合」的思路,建立覆蓋基金運營管理全過程、定量與定性相結合的投向評價體系,進一步強化政策導向和規範管理。其中政策符合性指標(權重60%),優化生產力布局指標(權重30%),政策執行能力指標(權重10%)(見表)。

  賈若祥表示,兩項文件一「規」一「評」形成完整管理閉環:規劃明確的重點方向為評價提供基準,評價結果反饋促進規劃動態優化。其協同實施具有現實和長遠意義,可進一步提升財政資金使用效能,促進金融資源精準對接實體經濟急需領域,為基金運作提供明確的操作規範和公開透明的穩定預期,同時也是精準落實國家戰略、推進國家治理體系和治理能力現代化的重要舉措,標誌着中國政府投資基金進入「規範發展、精準賦能、提質增效」新階段。