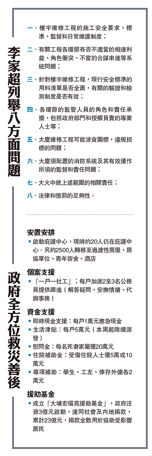
李家超列舉八方面問題


  一、樓宇維修工程的施工安全要求、標準、監督和日常維護制度;

  二、有關工程各環節有否不適當的相連利益、角色衝突、不當的合謀串連等系統問題;

  三、針對樓宇維修工程,現行安全標準的用料清單是否全面,有關的驗證和檢測制度是否有效;

  四、各環節的監管人員的角色和責任承擔,包括政府部門和授權負責的專業人士等;

  五、大廈維修工程可能涉貪圍標,違規招標的問題;

  六、大廈須配置的消防系統及其有效運作所須的監督和責任問題;

  七、大火中就上述範圍的相關責任;

  八、法律和懲罰的足夠性。

  政府全方位救災善後

  安置安排

  •啟動庇護中心,現時約20人仍在庇護中心。另約2500人轉移至過渡性房屋、房協單位、青年宿舍、酒店

  個案支援

  •「一戶一社工」;每戶加派2至3名公務員提供跟進(解答疑問、安撫情緒、代辦事務)

  資金支援

  •即時現金支援:每戶1萬元應急現金

  •生活津貼:每戶5萬元(本周起陸續派發)

  •慰問金:每名死者家屬獲20萬元

  •住院補助金:受傷住院人士獲5萬或10萬元

  •專項補助:學生、工友、倖存外傭各2萬元

  援助基金

  •成立「大埔宏福苑援助基金」,政府注資3億元啟動,連同社會及內地捐款,累計23億元,捐款全數用於協助受影響居民