緬北白家一審宣判 白所成等5人判死

●廣東省深圳市中級人民法院4日一審公開宣判緬北白家犯罪集團案,白所成等5名被告被判死刑。央視新聞截圖
●廣東省深圳市中級人民法院4日一審公開宣判緬北白家犯罪集團案,白所成等5名被告被判死刑。央視新聞截圖

●公安部開展打擊緬北涉華電詐犯罪,白家犯罪集團多名重大犯罪嫌疑人被押解回國。圖為被抓獲的涉電詐嫌疑人。央視法治在線截圖
●公安部開展打擊緬北涉華電詐犯罪,白家犯罪集團多名重大犯罪嫌疑人被押解回國。圖為被抓獲的涉電詐嫌疑人。央視法治在線截圖


  致6中國公民死亡 涉電詐等資金近三百億

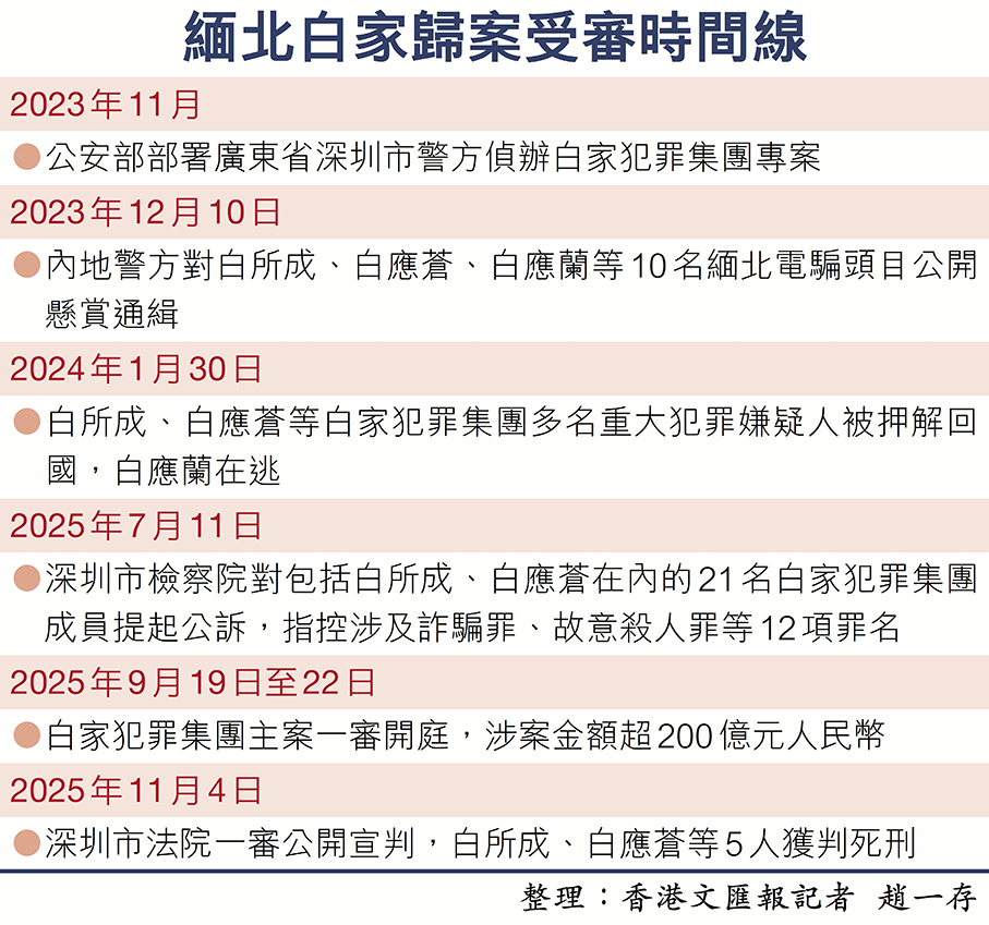
  香港文匯報訊(記者 趙一存 北京報道)廣東省深圳市中級人民法院4日一審公開宣判緬北白家犯罪集團案,對白所成、白應蒼等5名被告人判處死刑。審理查明,白家犯罪集團夥同「金主」實施電信網絡詐騙、故意殺人等犯罪活動,涉賭、騙等資金290餘億元(人民幣,下同),造成6名中國公民死亡。販賣製造毒品約11噸。法院認為,被告人白所成、白應蒼等人的行為分別構成詐騙罪、故意殺人罪、故意傷害罪等12項罪名,根據其犯罪事實、情節及危害程度作出死刑判決。

  深圳市中院通報稱,一審公開宣判對白所成、白應蒼、楊立強、胡小姜、陳廣益5名被告人判處死刑;對李福壽、李志德2名被告人判處死刑,緩期二年執行;對郭建政、潘憲等5名被告人判處無期徒刑;對李龍華、羅文鼎等9名被告人判處二十年至三年不等有期徒刑,並相應判處罰金、沒收財產、驅逐出境等附加刑。

  涉12罪 販製毒品約11噸

  根據法院的審理,以白所成、白應能(另案處理)、白應蒼等家族核心成員為首要分子,以李福壽等家族成員、親信下屬及李龍華等武裝頭目為重要成員的白家犯罪集團,利用白家家族在緬甸果敢地區的影響力,依託家族武裝力量,通過自行修建、合作開發等方式設立百勝賓館、騰龍一號樓、蒼勝科技園等41個園區,招攬、吸引楊立強、潘憲、鄢傑峰等多名「金主」入駐並提供武裝庇護,夥同「金主」實施電信網絡詐騙、開設賭場、故意殺人、故意傷害、綁架、敲詐勒索、組織、強迫賣淫、組織他人偷越國(邊)境等犯罪活動。

  審理查明,白家犯罪集團涉賭、騙等資金290餘億元,造成6名中國公民死亡、1名中國公民自殺、多名中國公民受傷。此外,白應蒼還結夥販賣、製造毒品甲基苯丙胺約11噸。深圳市中院認為,被告人白所成、白應蒼等人組織、領導、參加犯罪集團實施犯罪,其行為分別構成詐騙罪、故意殺人罪、故意傷害罪等12項罪名,法庭根據各被告人犯罪的事實、性質、情節及對社會的危害程度,依法作出上述判決。

  中方追緝押解回國受審

  據了解,長期以來,緬北果敢自治區以白所成等為首的「四大家族」等多個犯罪集團大肆組織開設詐騙窩點,公開武裝護詐。白家利用在當地政軍警界的影響力滲透,2018年下場入局電騙,短短幾年就迅速建立並發展起41個電騙園區,針對中國公民瘋狂實施電騙犯罪活動,詐騙數額巨大,還涉及故意殺人、故意傷害、非法拘禁等多種嚴重暴力犯罪,犯罪情節極其惡劣,社會危害極其嚴重,民眾深惡痛絕。

  2023年12月,內地警方在掌握相關犯罪事實和證據的基礎上,公開懸賞通緝白所成、魏懷仁、劉正祥等10名緬北果敢自治區電騙犯罪集團重要頭目。2024年1月,白所成、白應蒼等白家犯罪集團多名重大犯罪嫌疑人被押解回國。今年7月,白所成、白應蒼及其他重點涉案人員等21人被提起公訴。

  10月15日,公安部通報,公安部部署開展打擊緬北涉華電騙犯罪,累計抓獲5.7萬餘名中國籍涉騙犯罪嫌疑人,緬北果敢「四大家族」犯罪集團案已全部進入司法程序。此前,明家犯罪集團明國平、明珍珍等11名主犯已被判死刑。