科大教授戴希榮膺「中國諾貝爾」


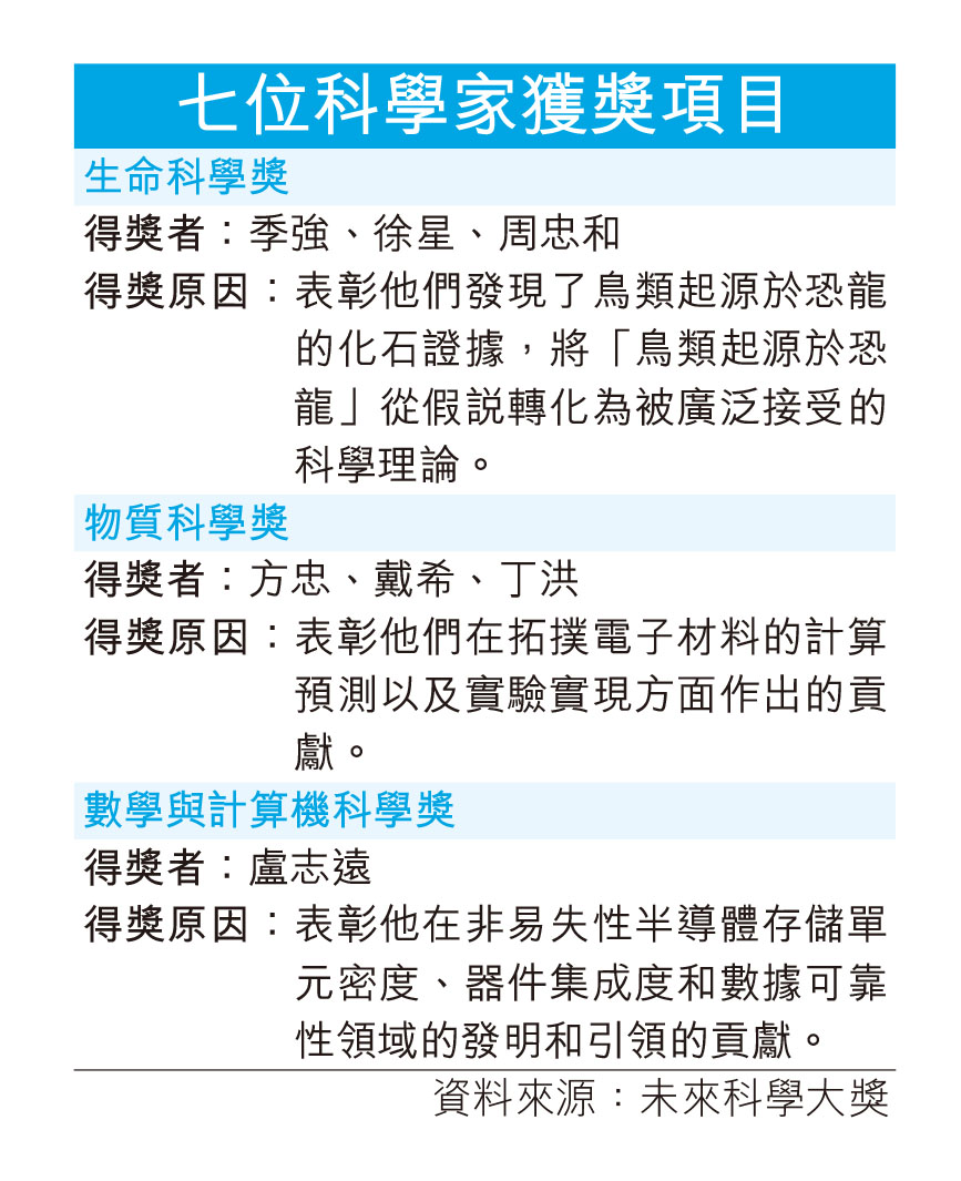
  有「中國諾貝爾獎」美譽的未來科學大獎,昨日在香港和北京兩地連線公布今年生命科學獎、物質科學獎、數學與計算機科學獎三大獎項得主,共7名傑出科學家獲得殊榮,其中獲獎的港科大教授戴希更成為歷屆中第六位香港科學家,意義非凡。

  物質科學獎獲獎者分別由中國科學院物理研究所所長方忠、香港科技大學蒙民偉博士納米科學教授兼物理系講座教授戴希,及上海交通大學李政道研究所副所長丁洪,以拓撲電子材料的研究共同獲得,見證香港科研人員結合國家科學力量,攜手以科學引領及創造未來的願景。

  戴希早年完成博士學位後,隨即在港科大開展博士後研究,其後又先後於中科院物理研究所及港科大等擔任教授,與內地夥伴並肩鑽研尖端物理材料理論。他昨日形容,此次獲獎讓中國在拓樸物態領域的研究躋身國際最前沿,「期望未來能繼續發揮香港於學術研究的獨特優勢,為國家的科技進步貢獻力量。」

  戴希除獲得物質科學獎此殊榮外,亦是歷屆大獎46名得獎者中第六位香港科學家。他以量子材料理論研究享譽國際,包括首創計算方法成功預測首個量子反常霍爾效應絕緣體;運用先進計算技術推動首個狄拉克半金屬與外爾半金屬的預測與發現,更提出基於非阿貝爾貝里聯絡的拓撲指數計算方法,該方法現已成為分類拓撲材料的標準工具,大幅加速拓撲量子材料研究進程,研究成果更已被納入研究生教材。

  未來科學大獎由香港未來科學大獎基金會於2016年起設立,以表彰內地、香港、澳門、台灣各領域開創性的科學家,並藉以激發社會的科學精神和熱情。今年大獎於昨日公布後,將於10月在香港舉行盛大頒獎禮。