港收緊大學資助學額門檻防濫用 受養人才子女居港未滿兩年學費貴四倍 2028/29學年起全面實施

●教育局將修訂資助大學課程學額的資格,以確保公帑用得其所。圖為香港大學校園。 資料圖片
●教育局將修訂資助大學課程學額的資格,以確保公帑用得其所。圖為香港大學校園。 資料圖片

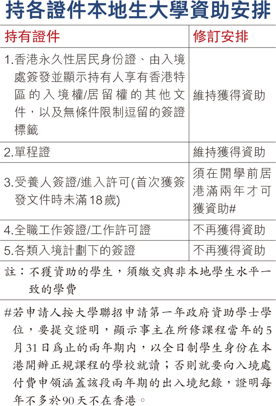
持各證件本地生大學資助安排
持各證件本地生大學資助安排

  香港積極推出包括「高才通」等多項人才計劃,子女教育被視為吸引人才來港的重要因素,惟近年傳出,部分人才只求為子女取得本地資助學額升學之利,卻從未安排子女來港就學及生活,引發資助大學學額遭濫用的爭議。特區政府昨日宣布,經考慮海外做法和本港實際情況,教育局將修訂資助大學課程學額的資格,以確保公帑用得其所。對獲批來港的人才子女,當局明確要求須先居港滿兩年,方可申請八所資助大學及其他專上課程資助學額,否則需要繳交與非本地生水平一致、高三四倍的學費。為確保平穩過渡,新方案將分階段落實,2028/29學年起全面實施兩年居港規定。●香港文匯報記者 陸雅楠

  據現行大學聯招(JUPAS)規定,凡獲入境處首次簽發受養人簽證/進入許可時未滿18歲的學生,均被界定為本地學生,至去年各類人才計劃下18歲以下受養人數目已達5.5萬人。不過,去年傳出有不良中介機構宣揚人才子女無須來港居住及就學,仍可以自修生身份應考香港中學文憑試並申請資助大學學位,引發「考試移民」爭議。因應有關問題,教育局局長蔡若蓮今年初提出,需要重新審視資助大學課程「本地學生」定義,以維持教育公平。

  持工作及入境簽不獲資助就學

  特區政府昨日公布檢討結果細節:本地學生將按其所持不同證件細分,持工作及入境計劃簽證的本人將不再獲資助就學,而人才子女則需要先居港滿兩年,包括全日制在港就學,或證明每年離港不多於90天,才能申請資助大學學額。收緊資格後不再獲政府資助的學生,則仍可申請八大課程,但須繳付較高學費。

  教育局發言人昨日在傳媒簡報會上補充,來港受養人才子女申請聯招的人數,從2020/21學年升讀大學的200人增到2024/25申請年的1,048人,上升趨勢明顯,社會關注到當中部分人或無來港居住,影響了在港學生升大學的機會及公帑運用準確性,強調是次修訂屬合適時機,希望藉新措施堵塞漏洞,並讓計劃更能達到吸引人才來港的初衷。

  合理分配資源 法院裁定合法

  發言人強調,現時香港多項公共福利如公屋、綜援等都設有居港年期要求,有關安排均已獲法院裁定為合法,特區政府有責任設定條件,合理地分配珍貴的資助大學學額資源,相信新安排可鼓勵人才家庭提早規劃來港定居。

  發言人表示,有關修訂已設立過渡期作緩衝,將於2027/2028學年起適用(2026年10月開始申請),首年要求人才子女居港滿一年,2028/2029學年全面實施兩年居港規定,讓受影響人士有充足時間處理,並供大學聯招處,八所資助大學、香港演藝學院及職業訓練局等的招生部門調整行政程序。

  蔡若蓮昨日就修訂在社交網站發文表示,特區政府十分重視來港人才,並一直提供各種配套和協助,使他們更快融入社會。是次修訂在於設立兩個學費類別,並修訂相關申請資格準則,當局已充分聽取社會不同意見,並取得適當平衡,相信對真正有意來港發展的家庭影響不大。

  她表示,其他院校副學位、高年級學士學位及研究院修課課程政府資助學額也會採取類似做法,而涉及「本地學生」和「非本地學生」定義的獎學金或政府資助計劃亦會作相應修訂,以確保處理方法一致。