培養「AI+X」人才 灣區產業聯動發展

●中山大學「AI+X」研究方向與成果眾多,如中山眼科中心自主研發的「眼科手術機器人」在多家三甲醫院落地應用。圖為海外科研團隊來交流考察。 香港文匯報廣州傳真
●中山大學「AI+X」研究方向與成果眾多,如中山眼科中心自主研發的「眼科手術機器人」在多家三甲醫院落地應用。圖為海外科研團隊來交流考察。 香港文匯報廣州傳真

●6日,中山大學人工智能研究院在中大廣州校區正式揭牌。  香港文匯報記者盧靜怡  攝
●6日,中山大學人工智能研究院在中大廣州校區正式揭牌。 香港文匯報記者盧靜怡 攝


  中山大學人工智能研究院6日在中大廣州校區正式揭牌。中國科學院院士、中山大學校長高松表示,中山大學將布局大智能學科教育體系,將形成本科—碩士—博士貫通的「AI+X」的人才培養體系,培養適用未來通用AI+跨學科人才。他透露,中山大學將圍繞「主體、基礎、應用」三個層面,在廣州、珠海、深圳三校區布局人工智能相關學院,集聚近20個學院共同構建大智能學科教育體系。大灣區AI人才短缺,中山大學人工智能研究院還將加強與香港科研院校在人才、科研、資源等方面的聯動,助力粵港澳大灣區科技創新與產業升級。 ●香港文匯報記者 盧靜怡 廣州報道

  中山大學人工智能研究院揭牌 本碩博貫通 與港校合作更規模化

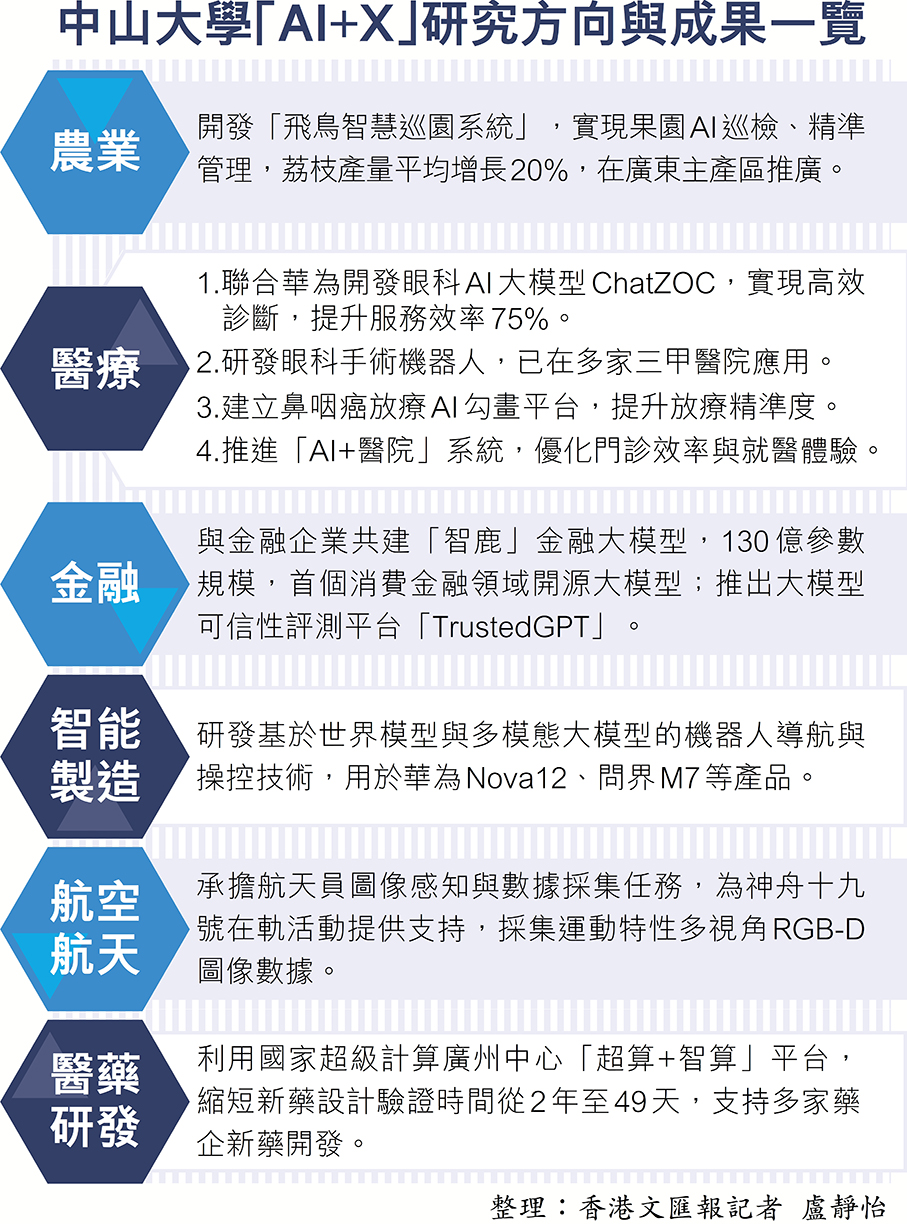
  今年初橫空出世的AI大模型DeepSeek,核心研發成員中有三位是中山大學校友。其中一名校友畢業於中山大學哲學系,與大家想像中的人工智能團隊應該來自理工科並不同。正因其哲學專業背景,將邏輯學與人工智能有效融合,推動了基礎理論突破。「這正是我們希望培養的人才。」中山大學人工智能研究院常務副院長陳洪波指,無論是高端芯片、生物醫藥、工業軟件,還是低空經濟、智慧農業等新興領域,大灣區「AI+產業」的需求已全面爆發。他說:「AI人才不僅需掌握算法與技術,更要深入理解具體產業場景,因此推動『AI+X』學科深度融合、提前布局人才培養體系十分必要。」

  數據算力算法發力

  探索學科深度融合

  「未來,『懂AI的領域專家』和『懂領域的AI專家』,都將成為最稀缺的人才。」陳洪波表示,AI的發展已經進入了深水區,必須融合認知科學、神經科學甚至哲學知識才能理解其本質。他表示,中山大學人工智能研究院將打造一個共享平台,推動大學內部資源實現跨越式整合,尤其在數據、算力和算法三方面發力。「我們將在保護知識產權前提下,探索『網絡代理單位』『分層共享』等路徑,推動不同學科資源數據的流動。」

  陳洪波透露,中山大學人工智能研究院與香港其他高校的合作已有不少探索。「比如在無人機協同感知與決策控制方面,我們與香港大學已經有合作。與香港中文大學、澳門大學亦有其他合作。」他指,隨着中山大學人工智能研究院的發展,未來與港澳高校的合作將更加系統化、規模化,也將為粵港澳大灣區的產業發展提供支持。

  企業高校合作互補

  構建完整知識鏈條

  據悉,中山大學將在2025年本科招生中新增4個「人工智能/計算機+」雙學士學位複合型人才培養項目。中山大學智能工程學院院長蔡銘認為,高校培養AI人才的關鍵,是將理論研究與產業實際對接,打通「最後一公里」。他透露,學院已與小米、百度、華為等多家龍頭企業共建聯合實驗室,並在課程設計上引入企業真實案例,構建了「企業微環境+高校教學」的培養機制,讓學生在校園內就掌握解決實際工程問題的能力。

  「企業對AI的需求,多數是用來解決短期實際問題。而高校做的AI研究,比較偏向基礎和長期研究,兩者可以合作互補。」蔡銘說,目前中山大學智能工程學院已構建起4大課程體系,包括面向具身智能的機器人、國產軟件和國產算力生態、交通大數據分析、低空經濟和自動駕駛,覆蓋從基礎數學、機器學習到產業應用的完整知識鏈條。