報告指港青灣區創業基地資源對接表現參差

●香港再出發大聯盟與團結香港基金昨日聯合發表《香港青年灣區創業基地調研》研究報告。香港文匯報記者萬霜靈  攝
●香港再出發大聯盟與團結香港基金昨日聯合發表《香港青年灣區創業基地調研》研究報告。香港文匯報記者萬霜靈 攝


  香港文匯報訊(記者 康敬)香港再出發大聯盟與團結香港基金昨日聯合發表《香港青年灣區創業基地調研》研究報告,結果顯示,各基地基礎服務平均表現較好,不過在資源對接上表現參差,有基地的合作機構數量遠超其他基地逾百家,商業化資源亦集中在個別基地,包括投資機構和龍頭企業的佔比亦相差數倍。

  團體倡建雙創基地互推互認機制

  研究機構建議廣東省人社廳和特區政府民政及青年事務局建立雙創基地的互推互認機制,從而推動資源共享、簡化創業流程,並培育更多跨境創業項目。

  基金會研究團隊於去年11月至今年2月,實地考察粵港澳大灣區中6個內地城市(廣州、深圳、佛山、東莞、肇慶和惠州)中的13家粵港青年創新創業基地,並與創業者等95名持份者進行深入訪談,了解香港青年在內地創業的挑戰以及基地孵化香港青年初創企業的情況。

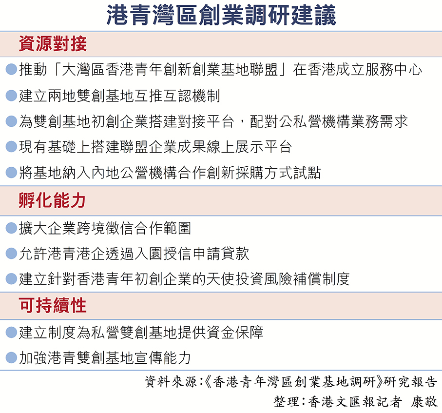
  另外,團隊又以問卷調查等方法,收集各基地在基礎服務、資源對接、孵化情況和持續發展四個維度的資料,並提出10大措施提升大灣區創業基地競爭力(見表)。

  研究提到,資源對接方面各基地表現參差,如在廣東創新創業孵化基地(即龍頭基地)的合作機構當中,投資機構和龍頭企業的佔比分別為33%和8%,但其他基地的佔比僅為8%和4%。

  研究建議以「大灣區香港青年創新創業基地聯盟」的基地成員各自特色及需要,聯合在港成立服務中心,為內地基地提供跨境對接,並向香港創業青年提供離岸孵化服務。

  研究又建議簡化企業入駐兩地孵化基地的程序,如從香港科技園創科培育計劃、數碼港培育計劃畢業的公司在申請入駐基地時可免除重複審核環節,同樣經內地基地推薦的企業入駐科技園、數碼港時可簡化部分申請流程。

  逾千在孵企業僅5%獲第三方投資

  在孵化能力方面,研究調研了解到部分基地共1,236個在孵企業中,僅約5%(65間)獲得第三方投資,研究建議擴大企業跨境徵信合作範圍,可先將南沙和橫琴納入跨境徵信互通的試點範圍,再逐步拓展範圍。

  研究又建議允許港青港企透過入園授信申請貸款,以紓緩現金流不足的問題。

  香港再出發大聯盟副秘書長、團結香港基金總裁李正儀表示,大灣區為香港青年提供了前所未有的創業機遇。相信通過政策創新和區域合作,能為香港青年創造更有利的創業環境,讓他們在更廣闊的舞台上實現夢想。

  香港再出發大聯盟總主任、港區全國人大代表黃冰芬表示,現時國家大力給予多項優惠政策,相信兩地政府協同優化政策生態,能進一步助力港青突破資金、市場、資訊瓶頸,讓灣區成為港青創新創業的黃金夢工場。

  團結香港基金副研究總監郭凱傑表示,大灣區的內地創業基地是香港青年北上創業的第一站,對他們拓展人脈、擴大營商網絡和獲取融資至關重要。