勞工處籲勞資按勞動量做好防暑措施


◆職安局與勞工處今年將推出大型防中暑推廣活動,呼籲僱主僱員做好防中暑的準備。
◆職安局與勞工處今年將推出大型防中暑推廣活動,呼籲僱主僱員做好防中暑的準備。

  香港文匯報訊(記者 吳健怡)截至昨日,勞工處已發出5次黃色工作暑熱警告,歷時共15小時,可見今年暑熱來勢洶洶,不容小覷。為協助僱主僱員做好防中暑的準備,職安局與勞工處今年將推出大型防中暑推廣活動,包括跨平台宣傳、便攜風扇資助、到訪工地等,並於昨日與相關行業的工會代表一同啟動相關推廣活動。對於今年天氣酷熱程度比以往高,職安局與勞工處認為,現時推出指引及暑熱警告時間合適,相信有助減低戶外工作者中暑風險。

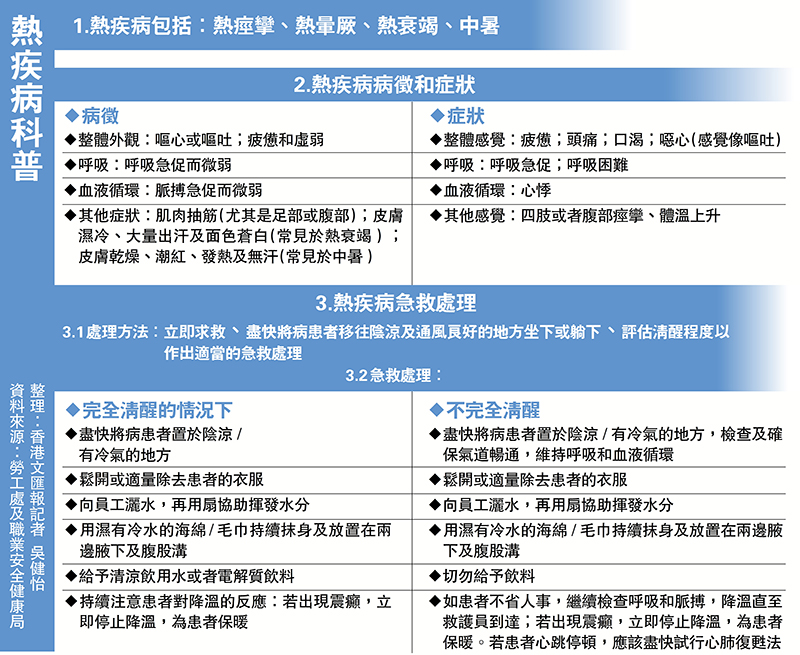
  按勞工處發出《預防工作時中暑指引》,屬中等勞動的工作,每小時工作45分鐘就休息15分鐘,如廚師、清潔工、貨櫃操作、送貨工人、郵政和速遞人員等。屬重勞動的工作,則每小時工作30分鐘,休息30分鐘,如搬運工人、釘板工人、混凝土工人、灌漿工人等。至於屬極重勞動的情況,每小時工作15分鐘,休息45分鐘,如紮鐵工人、棚架工人、正接受體能訓練的僱員等。

  勞工處副處長馮浩賢昨日提醒,部分工作環境下的熱壓力頗高,僱主及僱員在警告生效期間採取適當措施,以預防在酷熱天氣下或高溫環境中工作而引致中暑。他希望指引可作為有用參考,應付不同情況。他表示,今年的「預防在酷熱環境下工作時中暑推廣活動」會加強宣傳新指引,協助公眾和在職人士認識指引內容。

  此外,在戶外或沒有空調的室內環境工作的僱員會面對高水平的熱壓力,中暑的風險亦相對較高。勞工處職業健康護士長林海儀表示,僱主應評估僱員工作時的熱壓力風險因素,並因應所識別的風險因素採取所需的預防及控制措施,包括重新編排工作時段、設置遮蔭上蓋、提供通風及散熱設備、提醒員工適時補充水分及休息,「在酷熱環境工作時,需要補充汗液流失,每15分鐘至20分鐘飲用1杯水(250毫升),而每小時不可以超過6杯水(1,500毫升),若是工作兩個小時以上,可飲用有電解質的飲品,但是切記避免飲用酒精飲品。」

  職安局主席陳海壽表示,活動吸引了超過一千位來自各行業的僱主僱員報名參與。