城巴新巴將合併 市民憂價漲車疏

◆城巴及新巴將於明年7月1日起合併,新的專營權以「城巴」名義批出。香港文匯報記者  攝
◆城巴及新巴將於明年7月1日起合併,新的專營權以「城巴」名義批出。香港文匯報記者 攝

◆匯達交通營運總裁李卓豪(右一)指公司承諾在合併後首兩年,不會裁減前線巴士車長職位。右二為張堃。香港文匯報記者  攝
◆匯達交通營運總裁李卓豪(右一)指公司承諾在合併後首兩年,不會裁減前線巴士車長職位。右二為張堃。香港文匯報記者 攝


  統一收費部分車資恐變相貴四成 政府稱會把好關

  香港特區行政長官會同行政會議昨日宣布多項與巴士專營權有關的措施,其中最大改動是將城巴及新巴的專營權合併,明年7月1日起新巴專營權將併入城巴中,意味着有24年歷史的新巴品牌即將成為集體回憶。特區政府發言人表示,合併該兩個現有服務範圍大多重疊的專營權,將有助於持續優化及重組港島的專營巴士網絡,讓巴士公司靈活調配資源,加強服務。合併後,兩巴的收費表將會統一,港島路線主要沿用新巴車費,其他路線則沿用城巴車費。香港文匯報發現若一些路線重組,並統一收費,不排除車費變相或較現時上升逾四成,而且路線合一後,班次會否因為調整而變得疏落?乘客及巴士公司員工均促請特區政府做好最後把關,避免兩巴變相加價及影響服務。 ◆香港文匯報記者 聶曉輝、張弦

  最新批出的巴士專營權,包括將城巴現有港島及過海巴士網絡專營權的屆滿日期由2026年6月1日修訂為2023年7月1日,與新巴現有專營權的屆滿日期看齊,之後再續10年。而最大改動是將該兩個專營權的下個10年期合併,並將新專營權命名為「城巴有限公司(市區及新界巴士網絡專營權)」(見表)。特區政府發言人指出,今次獲批予新專營權的巴士公司亦承諾會就巴士安全、乘客服務等繼續投放資源,以進一步提升巴士服務的質素。票價優惠方面,九巴月票將擴展至涵蓋龍運除機場巴士服務以外的常規及通宵服務,而九巴月票持有人在乘搭龍運的常規及通宵機場巴士路線時將可享有73%票價折扣。

  兩巴連年錄虧損 合併利調配資源

  運輸及物流局表示,香港現時每天約300萬人次使用公共交通工具,當中鐵路及巴士分別佔約40%及約30%,專營巴士在公共運輸系統當中不僅提供接駁鐵路的服務,亦作為鐵路以外的出行選擇。因應港島區人口下降以及港鐵西港島線及南港島線開通,新巴及城巴(專營權一)自2017/18年度起一直錄得虧損,兩巴合併將有助營辦商更靈活調配車隊和其他資源,亦能紓緩交通擠塞。合併後,兩巴的收費表將會統一,港島區的路線主要會沿用新巴車費,其他路線則沿用城巴車費。

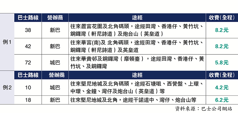
  市民最關注合併後車費會否加價。例如目前城巴10號及新巴18號線均來往北角至堅尼地城,前者單程有逾30個車站、全程票價4.2元;後者部分路段途經沿海快線,車站數目較前者少近10個,車程亦較快、全程票價6.2元,一旦這兩條路線二合為一,只剩18號線,並採用18號線現時的6.2元車費,使10號的乘客要改搭18號線,車費變相較現時上升47.6%。

  運輸署表示,署方會做好把關,避免乘客被迫「搭貴車」,「一定唔會咁做。」該署表示,即使沒有合併,現時每年會就巴士路線重組作檢討,例如現時新巴38號及42號線均在北角碼頭出發,分別去置富花園及華富邨,終點相近之餘全程路線逾90%一樣,且兩條線非繁忙時段載客量不高,該署於今年初建議合併,只保留早上繁忙時段分兩條線,惟在諮詢地區時遇到反對聲音,運輸署綜合建議後調整為傍晚繁忙時段同樣分兩條線,會再經諮詢後再出決定。該署強調,路線重組方案的最終決定權在運輸署,市民無須擔心,又指路線重組不等於削減巴士服務。

  匯達交通:整合後收費或有調節

  城巴及新巴的母公司匯達交通主席張堃昨日在記者會上表示,城巴會在未來10年投資逾35億元提升公共巴士行業的顧客體驗,並為市民提供一個覆蓋全香港的完善巴士網絡。

  至於車費,匯達交通營運總裁李卓豪稱:「車費事宜是另一件要討論的事,跟現在宣布合併不同。我們看到市場正在轉變,今年我們已看到電車、的士申請加價,生活成本正在上升,柴油成本上升。」他並指,兩巴完全重疊的路線不多,公司會與政府商討重疊路線如何重組,以配合市民出行需求,又指整合路線後,收費表或有相應調節。

  另外,城巴過海路線962系列將由本月25日起重組,包括962B號線更改編號為952號線,962S號線和962號線則會改稱952P號線等。