我公布領海基線 宣示釣島屬中國
2012年9月10日,中國政府根據1992年2月25日《中華人民共和國領海及毗連區法》,宣布釣魚島及其附屬島嶼的領海基線與地理坐標,並據國際法規定,向聯合國秘書長交存釣魚島領海基線的有關坐標表和相關海圖。此舉一是再一次向國際社會宣示中國對釣魚島擁有無可爭辯的主權;二是有利於中國進一步完善領海制度;三是明確了該海域中國領海和內水的範圍,為釣魚島海域進行管理提供法律基礎。
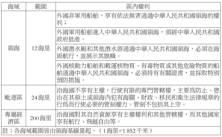
領海基線為沿海國測算領海寬度的起算線。確定沿海國領海基線有三種方法:正常基線法(沿海國官方承認的大比例尺海圖所標明的沿岸低潮線),直線基線法(海岸線極為曲折或近岸島嶼較多時,在海岸或近岸島嶼上選擇一些適當點連接),混合基線法(交替採用正常基線和直線基線來確定)。中國採用直線基線法劃定。根據在釣魚島及附屬島嶼上選定的17個領海基點劃定領海基線,從基線往外延12海里範圍為中國領海。
《聯合國海洋法公約》規定,領海和內海(瓊州海峽與渤海為中國內海)都有絕對主權,包括水體、海底、上空的主權,和領土無異。據相關規定,日本公務船或者自衛隊進入釣魚島海域將直接被視為是入侵,中國海監或者漁政甚至是中國海軍的軍艦完全有責任和義務維護國家主權和領土完整不受侵犯。
同時,釣魚島領海基線的確定,也在東海劃界上徹底否定了日本對釣魚島的所謂實際控制,以後外國軍船要進入釣魚島海域,必須經中國政府許可,同時未來東海劃界時中日之間的談判空間基本已經被封死。