概念不必背 懂運用即可


  剛接手任教通識科,起初實在無從入手,但經觀察資深老師的課堂及一些思考,有些頭緒,希望能拋磚引玉,與各位分享。通識課程可分三個環節,第一是基礎知識,第二是爭議點,第三是資料題的實戰。

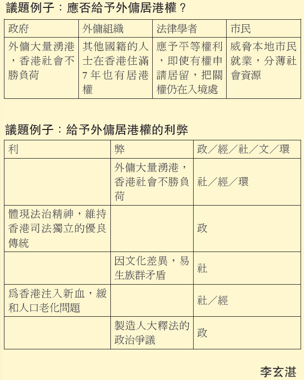
  基礎知識和概念詞無窮無盡,六項單元精深博大,基本可以是六個大學學位課程的內容,想想人家窮4年時間才完成一個單元,別說學生,為師者又何德何能以3年時間掌握要花24年才學通的知識?因此界定知識的廣度與深度至關重要,其準則,就是教育局主張的「議題為本」,如「生物燃料利多於弊?」或「香港應否增加核電供應比例?」概念詞是說不盡的,以「有涯」課堂逐無涯,殆矣。因此有位老師教我,只要把概念詞羅列,要求學生自行搜集摘錄,定期檢查,就能把課堂時間運用於分析爭議點。

  我認為真正掌握一個詞語,不經背誦定義,而是通過反覆理解這個詞在各篇文章語境中表達的意思,從中內化整合,以及多寫多說。這其實是學習語言的先天規律,一般人不論何種教育程度,也掌握至少數千詞彙,難道他們曾一一背誦?5歲小孩也能言善辯,難道他又曾背誦詞典?說不出概念詞定義,是沒問題的,最重要是能指出資料涉及何種概念,答題時能適當運用就可以了,因為詞義是在結構中體現的。

  通識議題取材自世界的問題,同樣包羅萬象,理出公式和脈絡應對這些五花八門的議題,機械化處理,能提高教學效率。我認為議題不外乎是「持份者爭議」及「影響利弊」,當中「持份者意見」、「利弊」和「多角度」三個維度互相緊扣,兩個總表就能對議題有宏觀了解,掌握後,答回應資料題中的10分題目時,自是得心應手。這已算完成一個教學循環,至於第三環節,屬於「促進學習的評估」,有機會再談。

  (見圖表)